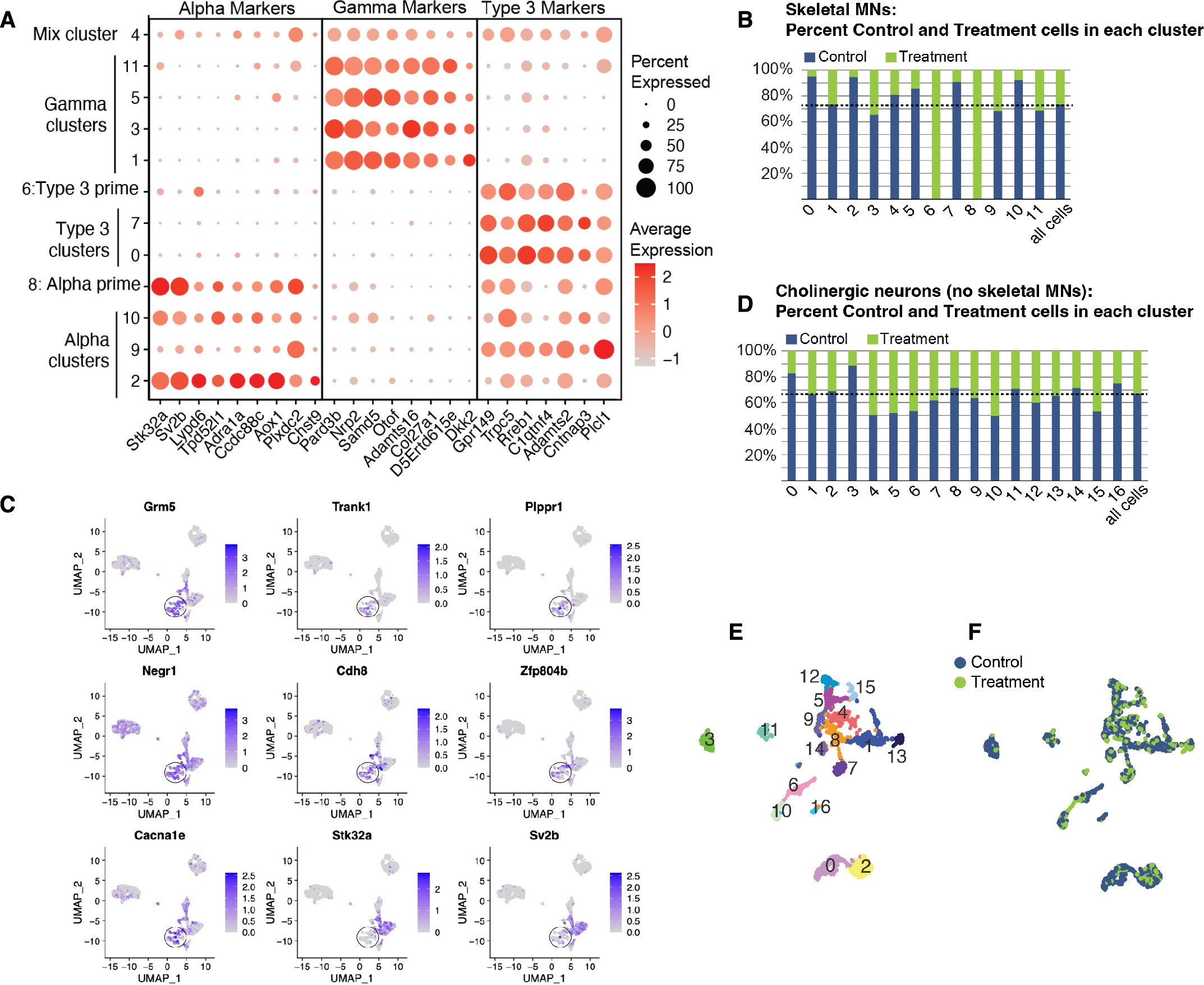
Extended Data Fig. 6: Characterization of motor neuron-specific clusters from Single Nuc Seq.

a, Expression of alpha, gamma, and type 3 markers in motor neuron-specific clusters. b, Percent control and treatment cells in motor neuron-specific clusters. Two of the clusters, 6 and 8 (termed type 3 prime and alpha prime, respectively), are composed solely of treatment cells. These clusters represent type 3 (6) and alpha (8) motor neurons from the treatment group. c, Cluster 4 is similar to one found in published single nuclei RNAseq of adult motor neurons (publicly accessible at spinalcoratlas.org) that is found near alpha cells but lacks key marker that label most alpha cells (Stk32a, Sv2b). The 7 markers shown here to be expressed in cluster 4 are also expressed in the corresponding cluster in the published data. d, Percent control and treatment cells in non-motor neuron cholinergic clusters. While there is some variation between clusters, all clusters have both control and treatment cells. e,f, Clustering of non-motor neuron cholinergic cells, and composition of control and treatment nuclei in each cluster.