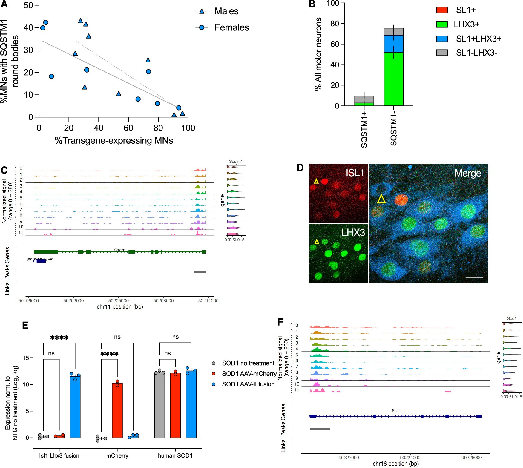
Extended Data Fig. 9: The effects of AAV-Isl1+AAV-Lhx3 on ALS pathologies are dose-dependent and do not result from interference with endogenous Sqstm1 or Sod1 expression, or with Sod1G93A transgene expression.

a, Correlation between motor neuron transduction efficiency and incidence of SQSTM1 aggregates in mice from Fig. 3a, b. Animals were treated with a range of AAV-Isl1+AAV-Lhx3 doses at P1 (6.37E+10 – 3.69E+11 vg/animal; n = 17 mice, 6 treated with high titer and 11 treated with low titer). Quantification of SQSTM1 round bodies and ISL1 and LHX3 expression in CHAT+ motor neurons at P45 was performed in 6 70 µm L4-L5 hemisections per animal from 15 confocal images per hemisection. Each point represents one animal. The percentage of all CHAT+ motor neurons per hemisection (whether positive for ISL1 or LHX3 or not) that exhibited SQSTM1 round bodies was correlated with the percentage of CHAT+ motor neurons in the same hemisections that were positive for ectopic ISL1 and/or LHX3 expression by simple linear regression, segregated by sex (Males: R squared=0.5745; p = 0.0180; Females: R squared=0.7023, p = 0.0094). b, Distribution of transgene-expressing CHAT+ motor neurons among cells positive or negative for SQSTM1 round bodies from the high titer AAV-Isl1+AAV-Lhx3-treated animals included in Fig. 3b (n = 6). c, ATAC-seq reads at the genomic locus of Sqstm1 on the left, and violin plots showing gene expression on the right. Expression Sqstm1 is not significantly different between treatment-specific clusters and control clusters. d, Representative immunostaining of L4-L5 ventral horn motor neurons from animals treated with high titer AAV-Isl1-Lhx3-fusion (1.80E+11 vg/animal) at P1 and analyzed at P14. CHAT+ motor neurons show strong and specific expression of both transgenes at this time point. Scale bar represents 20 µm. Similar immunostaining experiments were performed in n = 2 mice. e, qPCR quantification of Isl1-Lhx3-fusion, mCherry, and human SOD1 transgene expression in whole spinal cord lysates from SOD1G93A animals injected at P1 with AAV-mCherry, AAV-Isl1-Lhx3-fusion, or left untreated, and analyzed at P14. Isl1-Lhx3 and mCherry show strong and specific expression in AAV-Isl1-Lhx3-fusion or AAV-mCherry-treated animals, respectively. Expression of the human SOD1 transgene is unchanged under all treatment conditions. Significance was determined two-way ANOVA for the effects of AAV treatment and transgene expression with Dunnett’s multiple comparisons test. ****p < 0.0001. Error bars represent SEM. f, ATAC-seq reads at the genomic locus of endogenous Sod1 on the left, and violin plots showing gene expression on the right. Expression of endogenous Sod1 is not significantly different between treatment-specific clusters and control clusters.