Fig. 1: TDP-43 peripheral pathology in SOD1 patients and SOD1 mouse models.
From: Muscle-derived miR-126 regulates TDP-43 axonal local synthesis and NMJ integrity in ALS models

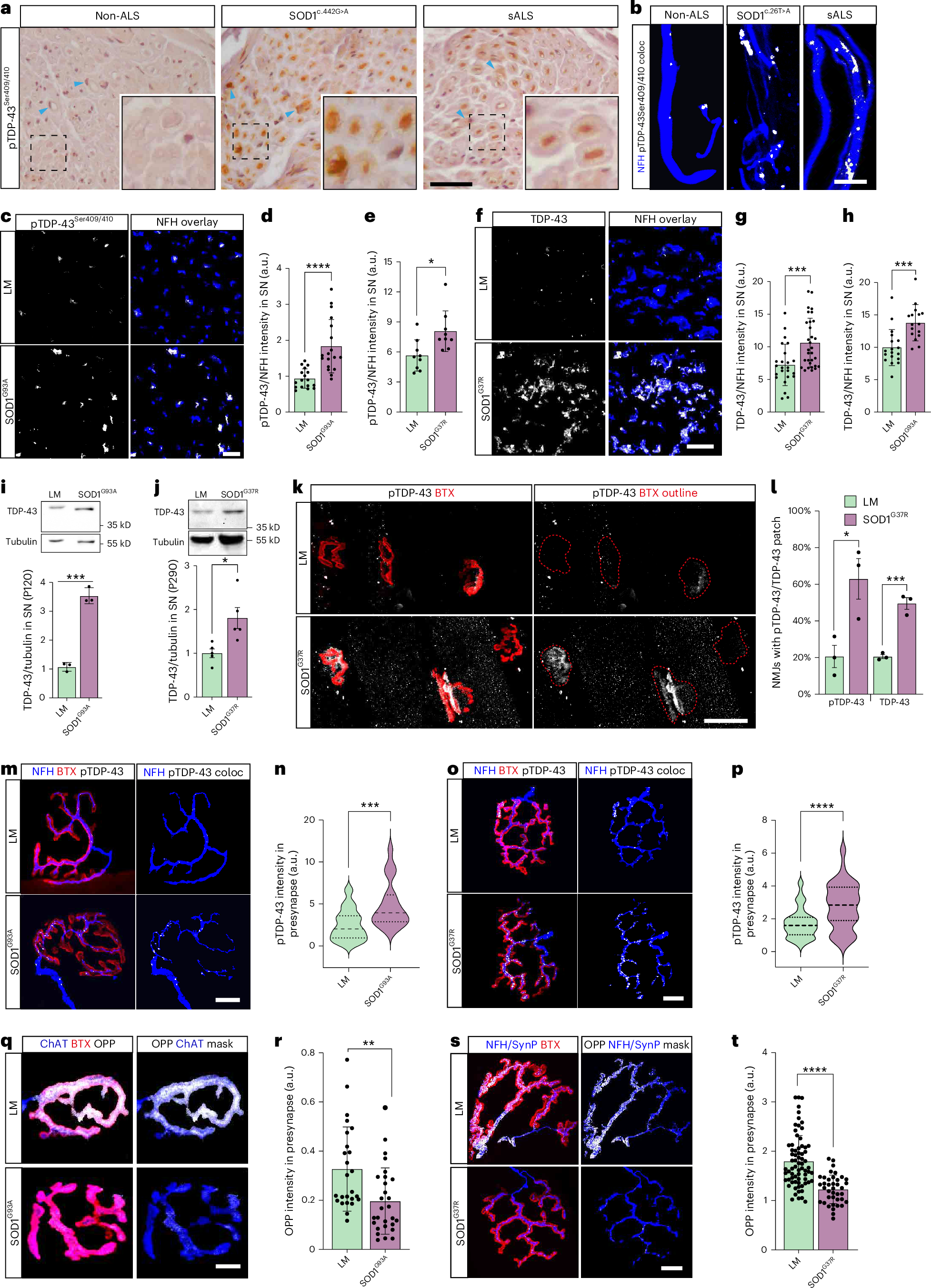
a, Immunohistochemical staining for pTDP-43 in obturator nerve biopsies of non-ALS patients (motor neuropathy), patients with SOD1 (c.442 G > A) and patients with sALS. Arrowheads indicate Schwann cells. Scale bar, 10 µm. b, Immunofluorescent staining for pTDP-43 in intramuscular nerves in biopsies of non-ALS patients, patients with SOD1 (c.26 T > A) and patients with sALS. White indicates NFH–pTDP-43 co-localization. Scale bar, 5 µm. c–e, Immunofluorescent images and quantification of pTDP-43 in sciatic nerve cross-sections of SOD1G93A (d) and SOD1G37R (e) mice and their littermates. White indicates NFH-masked TDP-43. Scale bar, 10 µm. n = 17 (d) and n = 9 (e) nerve sections. *P = 0.0368, ****P = 0.000044. f–h, Immunofluorescent images and quantification of TDP-43 in sciatic nerve cross-sections of SOD1G37R (g) and SOD1G93A (h) mice and their littermates. White indicates NFH-masked TDP-43. Scale bar, 10 µm. n = 24, 31 (g) and n = 18, 16 (h) nerve sections. ***P = 0.0006 (g), P = 0.0004 (h). i,j, Representative images and quantification of western blots for TDP-43 (43 kD) and tubulin (55 kD) in sciatic nerve axoplasms of SOD1G93A (i) and SOD1G37R (j) mice versus their littermates. n = 3, 4 mice, respectively. *P = 0.0149 (j), ***P = 0.0002 (i). k,l, Representative images and quantitative analysis for the percent of NMJs with apparent TDP-43/pTDP-43 patch in EDL muscles from P290 SOD1G37R and littermate controls. Red dashed line marks BTX perimeter. Scale bar, 30 µm. n = 3 mice per group. ***P = 0.0009, *P = 0.0288. m–p, Immunofluorescent images and quantification of NFH–pTDP-43 co-localization in NMJs of presymptomatic (P60) SOD1G93A (m,n) and (P290) SOD1G37R (o,p) mice versus their littermates. White indicates NFH–pTDP-43 co-localization. Scale bar, 15 µm. n = 29, 20 (n); n = 53, 59 (p) NMJs. ***P = 0.0005 (n), ****P = 0.000019 (p). q–t, Representative images and quantification of the OPP labeling in NMJs of presymptomatic (P60) SOD1G93A (q,r) and (P290) SOD1G37R (s,t) mice and their littermates. White indicates OPP–ChAT or OPP–NFH–synaptophysin three-dimensional co-localization. Scale bar, 10 µm. n = 30 (r) and n = 72, 40 (t) NMJs. **P = 0.0032, ****P= 1.21 × 10−6. For d,e,g,h,r,t, data are shown as the mean ± s.d., repeated in three mice per genotype. For i,j,k,l, data are shown as the mean ± s.e.m., repeated in three mice per genotype. For n,p, data are shown in violin density plots with markings of first, median and third quartiles, repeated in three mice per genotype. For d,e,g–l,n,p,r,t, two-tailed unpaired Student’s t-test. coloc, co-localization; LM, littermate; SN, sciatic nerve.