Fig. 5: Muscle EVs preserve NMJ integrity by regulating TDP-43 synthesis.
From: Muscle-derived miR-126 regulates TDP-43 axonal local synthesis and NMJ integrity in ALS models

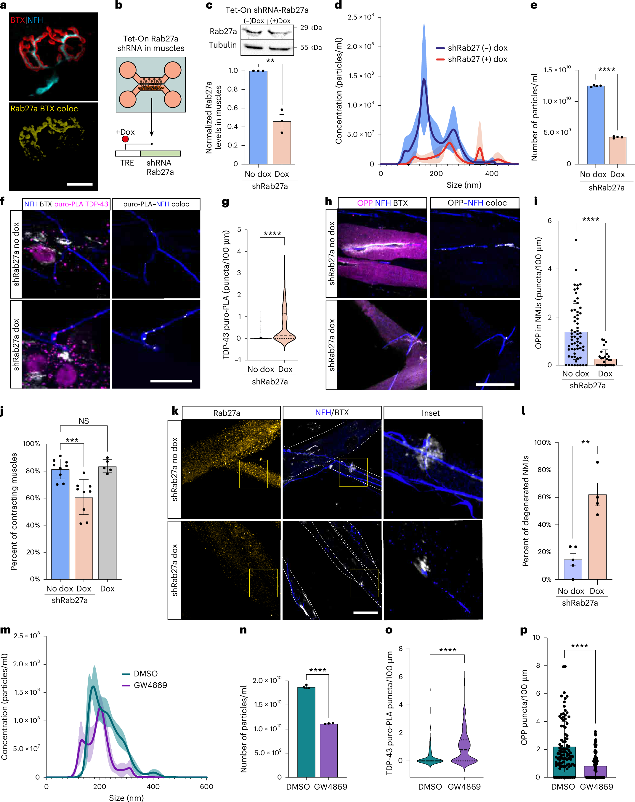
a, Representative images of Rab27a in NMJs. Top, NMJ markers; bottom, co-localization of Rab27a with BTX (yellow). Scale bar, 10 µm. b, Experimental setup in c and d. Tet-On shRNA-Rab27 vectors were transfected into primary muscles that were co-cultured in MFCs with primary MNs. At co-culture day 5, doxycycline was added to the muscle compartment. TRE, tetracycline responsive element. c, Representative western blot and quantificaton of Rab27a (29 kD) in primary muscles transfected with Tet-On shRNA-Rab27 +/− doxycycline. Tubulin was used as a loading control. n = 3 muscle cultures. **P < 0.0016. d, Representative NTA histograms comparing size distribution of EVs from Tet-On shRNA-Rab27a transfected primary muscles +/− doxycycline. e, NTA particle concentrations analysis in the EVs above. ****P = 2.43 × 10−7. n = 4 EV preparations from four muscle cultures. f,g, Representative images and quantification of TDP-43 puro-PLA in presynaptic axons in co-cultures with Tet-On shRNA-Rab27a-expressing muscles +/− doxycycline. TDP-43 puro-PLA–NFH co-localization is shown in gray (right). Scale bar, 10 µm. n = 151, 140 NMJs. ****P = 4.2 × 10−14. h,i, Representative images and quantification of OPP labeling in Tet-On shRNA-Rab27a co-cultures +/− doxycycline. OPP–NFH co-localization is shown in gray (right). Scale bar, 10 µm. n = 61, 25 NMJs ****P = 9.75 × 10−6. j, Percent of contracting innervated muscles in Tet-On shRNA-Rab27a co-cultures +/− doxycycline. n = 9, 9, 5 co-cultures. ***P = 0.0004, NS = 0.7059. k,l, Representative images and quantification of NMJ disruption in Tet-On shRNA-Rab27a co-cultures +/− doxycycline. Scale bar, 10 µm. n = 4 co-cultures. **P = 0.0010. m, Representative NTA histogram comparing size distribution of EVs from primary muscles cultured in the presence of 10 µM GW4869 or DMSO in the culture media. n, NTA particle concentration analysis in the EVs above. n = 3 EV preparations from three muscle cultures ****P = 1.28 × 10−6. o, Analysis of TDP-43 puro-PLA in presynaptic axons in DMSO-treated versus GW4860-treated (10 µM) co-cultures. n = 128, 131 NMJs ****P = 3.5 × 10−8. p, Analysis of OPP labeling in DMSO-treated versus GW4860-treated (10 µM) co-cultures. n = 94, 95 NMJs ****P = 4.3 × 10−10. For d,e,i,m,n,p, data are shown as the mean ± s.d., repeated in three independent repeats. For c,j,l, data are shown as the mean ± s.e.m., repeated in three independent repeats. For g,o data are shown in violin density plots with markings of first, median and third quartiles, repeated in three independent repeats. For b,c,e,g,i,l,n–p, two-tailed unpaired Student’s t-test. For j, one-way ANOVA with Holm–Sidak correction for multiple comparisons. coloc, co-localization; Dox, doxycycline; NS, not significant.