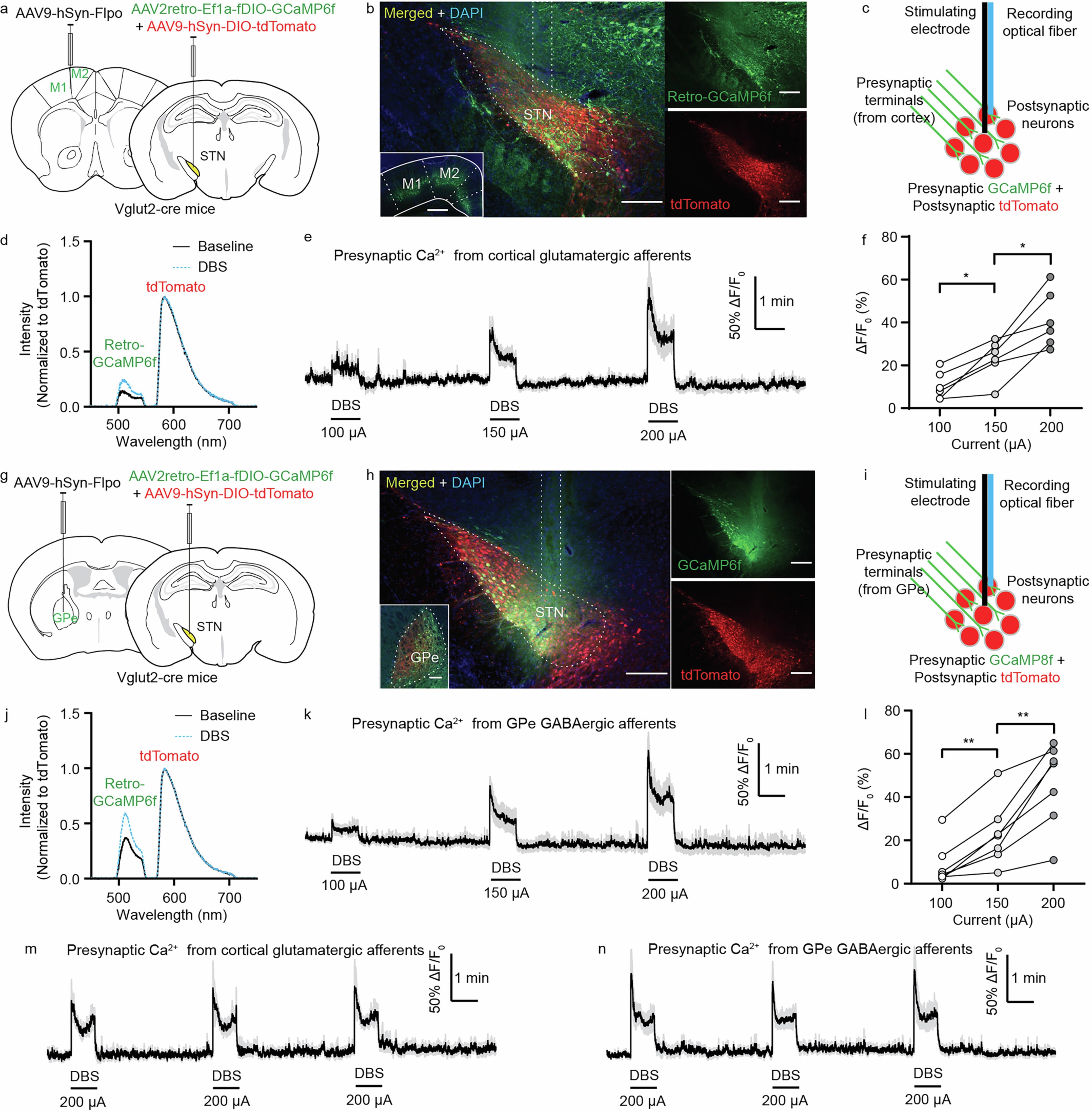
Extended Data Fig. 5: High-frequency STN DBS excites glutamatergic and GABAergic afferent terminals in the STN of normal mice.
From: Differential synaptic depression mediates the therapeutic effect of deep brain stimulation

a, g, Schematic illustrations of the strategies to express GCaMP6f in the glutamatergic (a) and GABAergic (g) afferent terminals in the STN and tdTomato in STN neurons of Vglut2-cre mice. b, h, Immunofluorescence images to show the expression of GCaMP6f in M1 and M2 cortical (small insert in b) and GPe (small insert in h) neurons and in their axonal terminals projecting to the STN, and the expression of tdTomato in STN neurons. Scale bars: 200 μm except in the small insert in b, which is 500 μm. c, i, Illustrations of fiber photometry recordings of presynaptic Ca2+ levels in the STN during STN DBS with GCaMP6f expressed in glutamatergic (c) and GABAergic (i) afferent terminals and tdTomato expressed in STN neurons. tdTomato serves as a control fluorescent protein and a marker for STN to guide the probe implantation. d, j, Representative emission spectra of GCaMP6f expressed by glutamatergic (d) and GABAergic (j) axonal terminals and tdTomato expressed by STN neurons before and during DBS stimulation. e, k, Time-lapsed ratio of GCaMP6f/tdTomato fluorescence (normalized to the baseline before the first DBS stimulation) to show the DBS-induced changes in presynaptic Ca2+ levels in glutamatergic (e) and GABAergic (k) afferent terminals in the STN at different stimulation intensities. f, l, Summary of DBS-induced increases in presynaptic Ca2+ levels in glutamatergic (f) and GABAergic (l) afferent terminals in the STN at different stimulation intensities. m, n, Time-lapsed ratio of GCaMP6f/tdTomato fluorescence (normalized to the baseline before the first DBS stimulation) to show the DBS-induced changes in presynaptic Ca2+ levels in glutamatergic (m) and GABAergic (n) afferent terminals in the STN at the same stimulation intensity. * p < 0.05, ** p < 0.01 (For f: 100 µA vs. 150 µA, p = 0.0145; 150 µA vs. 200 µA, p = 0.0155; for l: 100 µA vs. 150 µA, p = 0.0028; 150 µA vs. 200 µA, p = 0.0064). Repeated one-way ANOVA followed by Dunnett’s multiple comparisons test. All data are plotted as mean ± SEM. n = 6 mice for the cortex group, n = 7 mice for GPe group, including both males and females.