Fig. 7: Comparison between chemogenetic and electrical DBS on rescuing motor deficits in MitoPark mice.
From: Differential synaptic depression mediates the therapeutic effect of deep brain stimulation

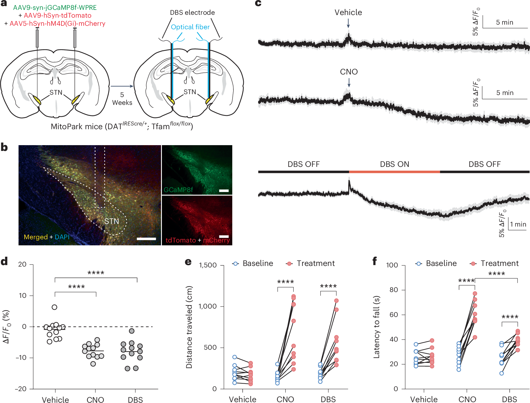
a,b, Schematic illustration (a) and immunofluorescence staining (b) to show bilateral viral expression of GCaMP8f, tdTomato and hM4D(Gi)-mCherry in the STN followed by the implantation of DBS electrodes and optical fiber probes in MitoPark mice. Scale bar, 200 μm. c,d, Traces (c) and summary (d) of fiber photometry recordings of cytosolic Ca2+ in STN neurons, represented by % change of the fluorescence ratio of GCaMP8f/tdTomato, to show the effect of vehicle, CNO (3 mg kg−1) and electrical DBS (pulse width: 60 μs, intensity: 150 μA, frequency: 130 Hz) on STN neurons in MitoPark mice expressing GCaMP8f, tdTomato and hM4D(Gi)-mCherry in these neurons. ****P < 0.0001 (Vehicle versus CNO, P < 0.0001; Vehicle versus DBS, P < 0.0001), n = 12 mice, including both males and females, one-way ANOVA followed by Tukey’s multiple comparisons test. e,f, Open field (e) and rotarod (f) tests to show the effect of vehicle, CNO (3 mg kg−1) and electrical DBS (pulse width: 60 μs, intensity: 150 μA, frequency: 130 Hz) on the motor function of 25-week-old MitoPark mice. ****P < 0.0001 (for e: CNO, P < 0.0001; DBS, P < 0.0001; for f: CNO, P < 0.0001; DBS, P < 0.0001; CNO-Treatment versus DBS-Treatment, P < 0.0001), n = 10 mice, including both males and females, two-way ANOVA followed by Sidak’s multiple comparisons test. See Supplementary Video 6 for representative behavior videos.