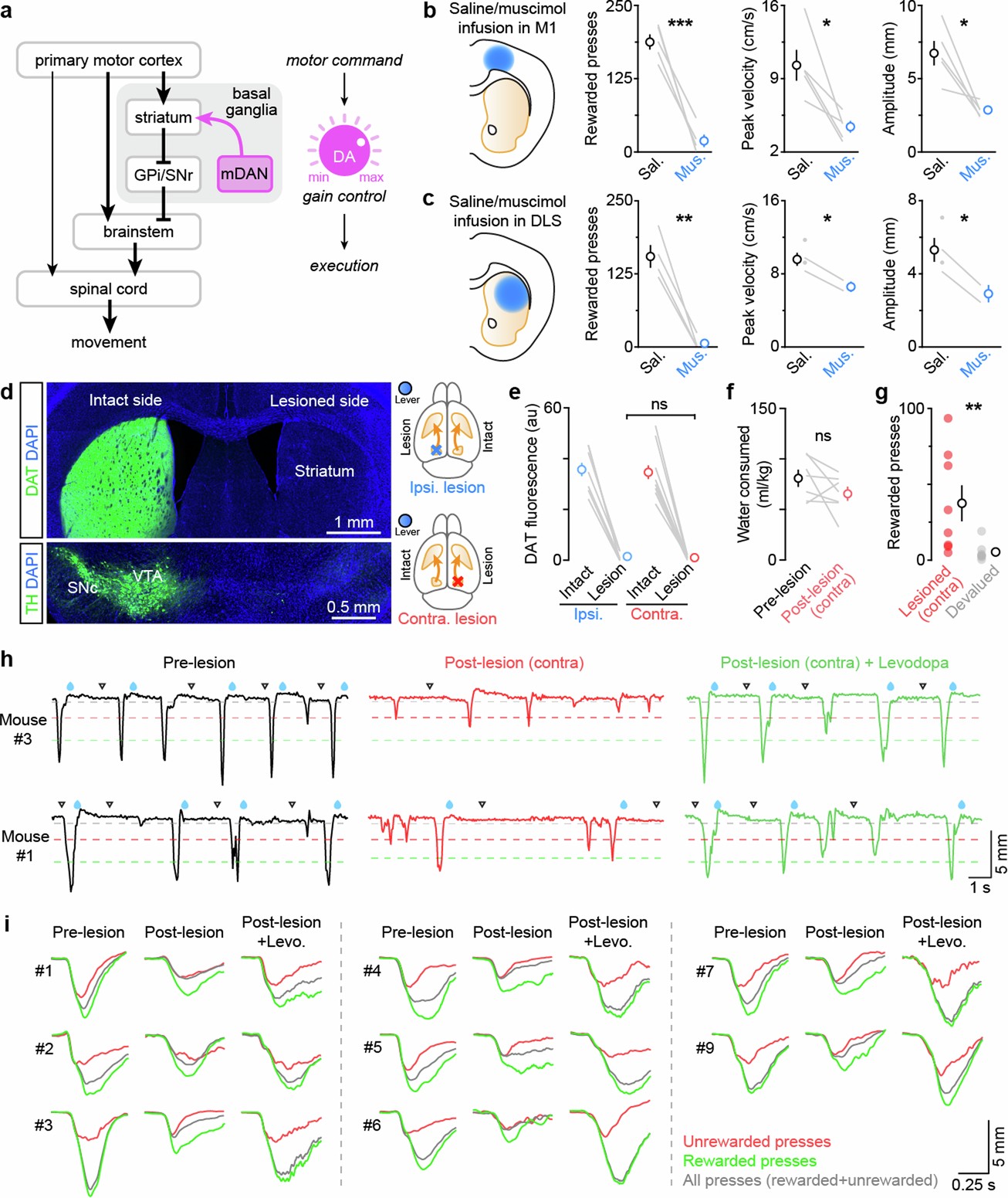
Extended Data Fig. 1: Lever press performance depends on contralateral cortico-striatal circuits.
From: Subsecond dopamine fluctuations do not specify the vigor of ongoing actions

a, Model under investigation, in which DA control the moment-to-moment vigor of actions specified in motor cortex. In this model, cortical motor commands are conveyed to the basal ganglia, where fluctuations in striatal DA dynamically modify the excitability of striatal neurons and/or the strength synapses, effectively modifying the gain of cortico-striatal transmission on subsecond timescales. Striatal activity is relayed to the brainstem via the globus pallidus pars interna (GPi) and substantia nigra pars reticulata (SNr). Brainstem circuits integrate motor command and vigor signals to produce vigorous actions via spinal control of the musculature. b, Left, experimental design: saline or muscimol were infused on separate days in the primary motor cortex (M1) in the right hemisphere (contralateral to the lever-pressing forelimb). Right, task performance upon saline (Sal.) or muscimol (Mus.) infusion in M1 (N = 5 mice; number of rewarded presses: p = 0.0009; peak velocity: p = 0.0181; maximum amplitude: p = 0.0159; all paired t-tests). Gray lines: individual mice. Population mean ± SEM shown in black and blue. c, Same as b, for infusions in dorsolateral striatum (DLS; N = 4 mice; number of rewarded presses: p = 0.0047; peak velocity: p = 0.0410; maximum amplitude: p = 0.0470; all paired t-tests). Note that 2 out of 4 mice failed to produce sufficient presses for quantification in muscimol. d, Left, fluorescence images of a 6OHDA-lesioned mouse forebrain (top) and ventral midbrain (bottom) in the coronal plane immunostained for DAT and TH to label DA axons and cell bodies, respectively. SNc, substantia nigra pars compacta; VTA, ventral tegmental area. Right, location of 6OHDA infusions relative to the lever-pressing forelimb. e, DAT immunofluorescence in intact vs. lesioned dorsal striatum of mice with 6OHDA lesions ipsilateral (blue; N = 7) or contralateral (red; N = 8) to the left forelimb. Note the similar extent of lesions across cohorts (p = 0.12; unpaired t-test). Gray lines: individual mice. Population mean ± SEM shown in black and red. ns: not significant. f, Amount of free water consumed by restricted mice before (black) and after (red) lesioning mDANs in the right hemisphere (N = 7 mice; p = 0.16, paired t-test). Population mean ± SEM shown in black and red. Gray lines, individual mice; ns: not significant. g, Number or successful presses performed per behavioral session by water-restricted mice with mDANs lesioned in the right hemisphere (red; N = 8 mice) vs. mice for which water was devalued by allowing free access prior to the behavioral session (gray; N = 7 mice; p = 0.0056, Mann-Whitney). Population mean ± SEM shown in black. h, Example lever traces from 2 mice before (black) and after (red) lesioning mDANs, and following acute levodopa treatment (green). Deflections in the negative direction indicate inward presses (that is, towards the midline). Triangles depict trial start and blue drop reward delivery. Detection, press and reward thresholds are shown as gray, red and green dashed lines, respectively. i, Average lever press trajectories for all presses (that is larger than press threshold; gray), all non-rewarded presses (red) and all rewarded presses (green) across all mice (N = 8) used in contralateral lesion experiments.