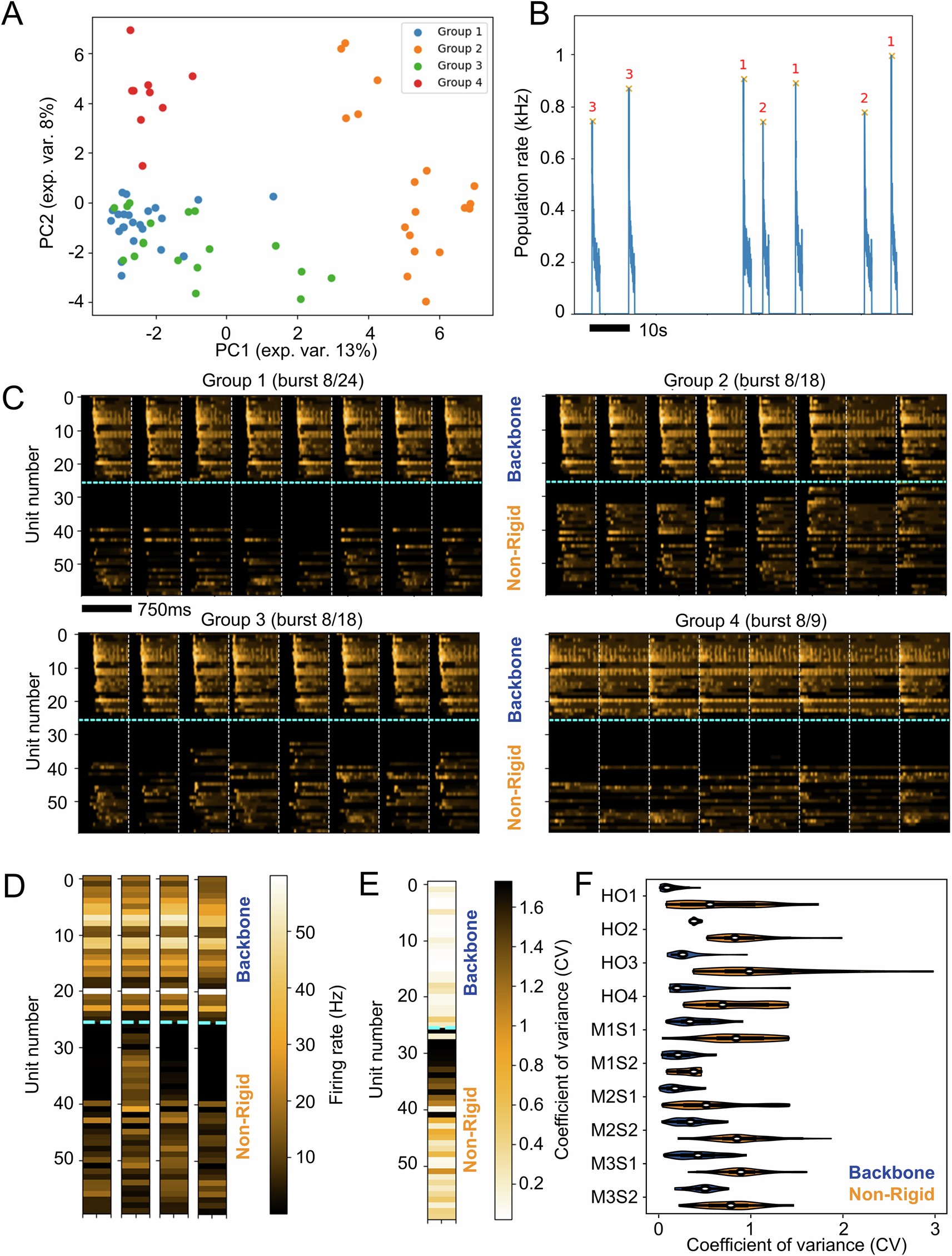
Extended Data Fig. 3: Burst clustering distinguishes non-rigid from backbone unit variability.
From: Preconfigured neuronal firing sequences in human brain organoids

a, Pairwise firing rate correlations per burst (computed over a window ranging from −250 ms until 500 ms relative to the burst peak) projected onto the first two principal components, labeled by the identified clusters, show a clear separation between different burst clusters. The results, for example, recording Or5, are shown. b, The population rate for a snippet of the recording for Or5 covering several bursts labeled by their cluster. c, Firing rates per unit for 8 different example bursts per cluster. d, The average firing rate per unit for the different detected burst clusters. e, A selection of non-rigid units is most variable in their activity between the different burst clusters as reflected by a higher CV score for their firing rate in the different burst clusters (CV scores are computed per row for the 4 columns shown in d). f, The CV scores for the firing rate over the different burst clusters are significantly higher for non-rigid units compared to backbone units (P ≤ 10−20 for difference between backbone and non-rigid, two-sided linear mixed-effect model).