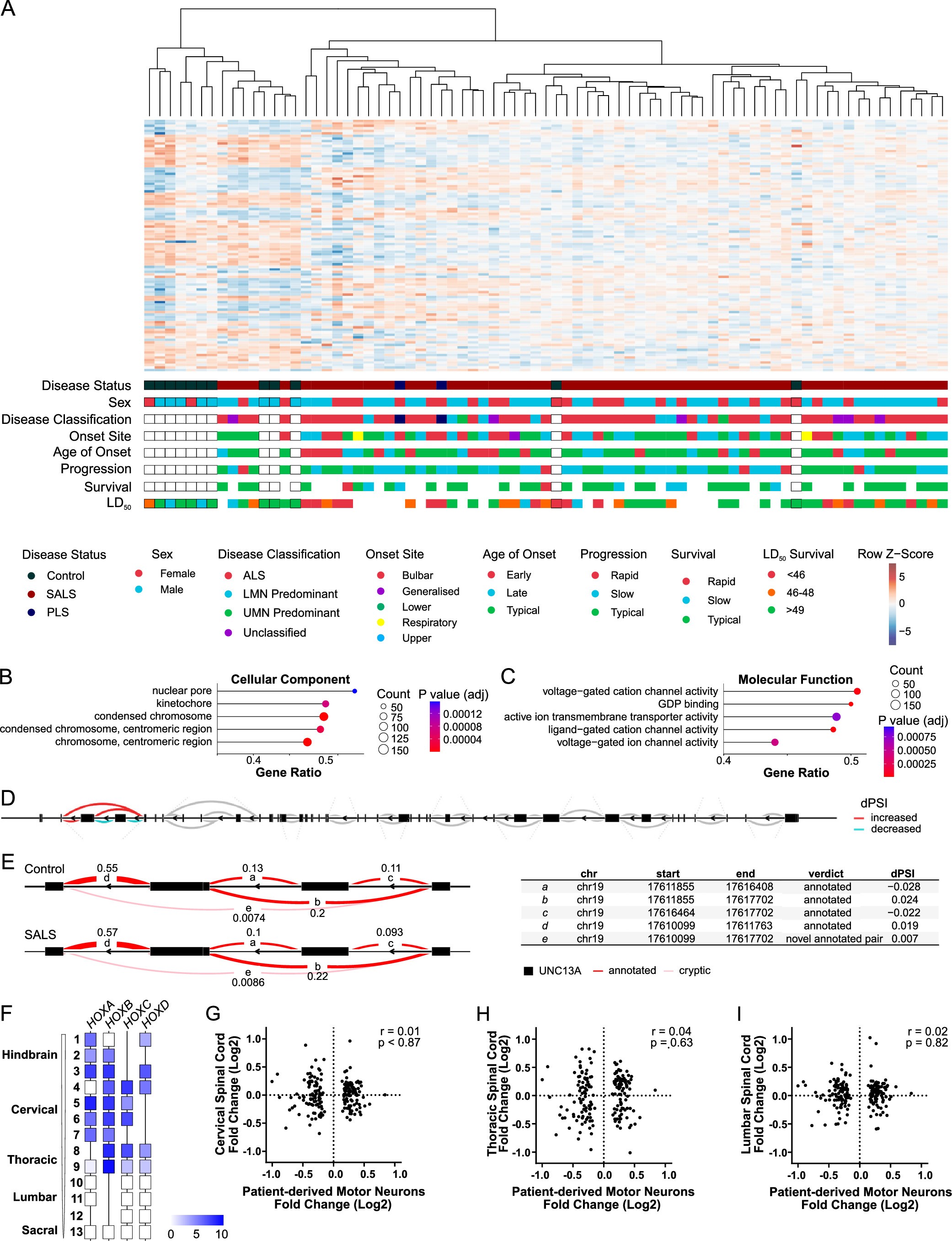
Extended Data Fig. 6: Clinical and in vitro transcriptional and splicing profiles of SALS motor neurons.

a Hierarchical clustering and heatmap of differentially expressed genes (adjusted P value <0.05) identified between control and sporadic ALS donors with donor demographic (sex), clinical (disease status, ALS subtype classification, site of onset site, age of onset, disease progression, clinical survival time) and in vitro motor neuron phenotypic (LD50 survival) information (n=88 donors, available clinical data included). b-c Top 5 significantly overrepresented gene ontology gene sets (GSEA) between control and ALS donors (adjusted P value <0.01, Kolmogorov-Smirnov test with Benjamini–Hochberg multiple testing adjustment). d Gene level visualisation of differential splicing between SALS and control donors in UNC13A, with significant changes coloured. e Magnified visualisation and table of significant differential splicing between SALS and control donors in UNC13A showing annotated (dark) and cryptic (light) exon expression. f Heatmap representing the expression (RNAseq counts) of developmental markers of rostro caudal patterning in the ventral spinal cord at Day 49 (n=12 control and 65 SALS donors) g-i Spearman’s correlation analysis of randomised patient-derived motor neuron disease profile (192 differentially expressed genes, adjusted P value <0.05, n=12 control and 65 SALS donors) compared to cervical, thoracic and lumbar post-mortem spinal cord (control vs sporadic ALS, log2 fold change) sourced from Humphrey et al (two-sided). Abbreviation: ALS; Amyotrophic Lateral Sclerosis, chr; chromosome, clu; cluster, dPSI; delta percent spliced in, LD50; Lethal day 50%, LMN; lower motor neuron, PLS; primary lateral sclerosis, SALS, sporadic ALS, UMN; upper motor neuron.