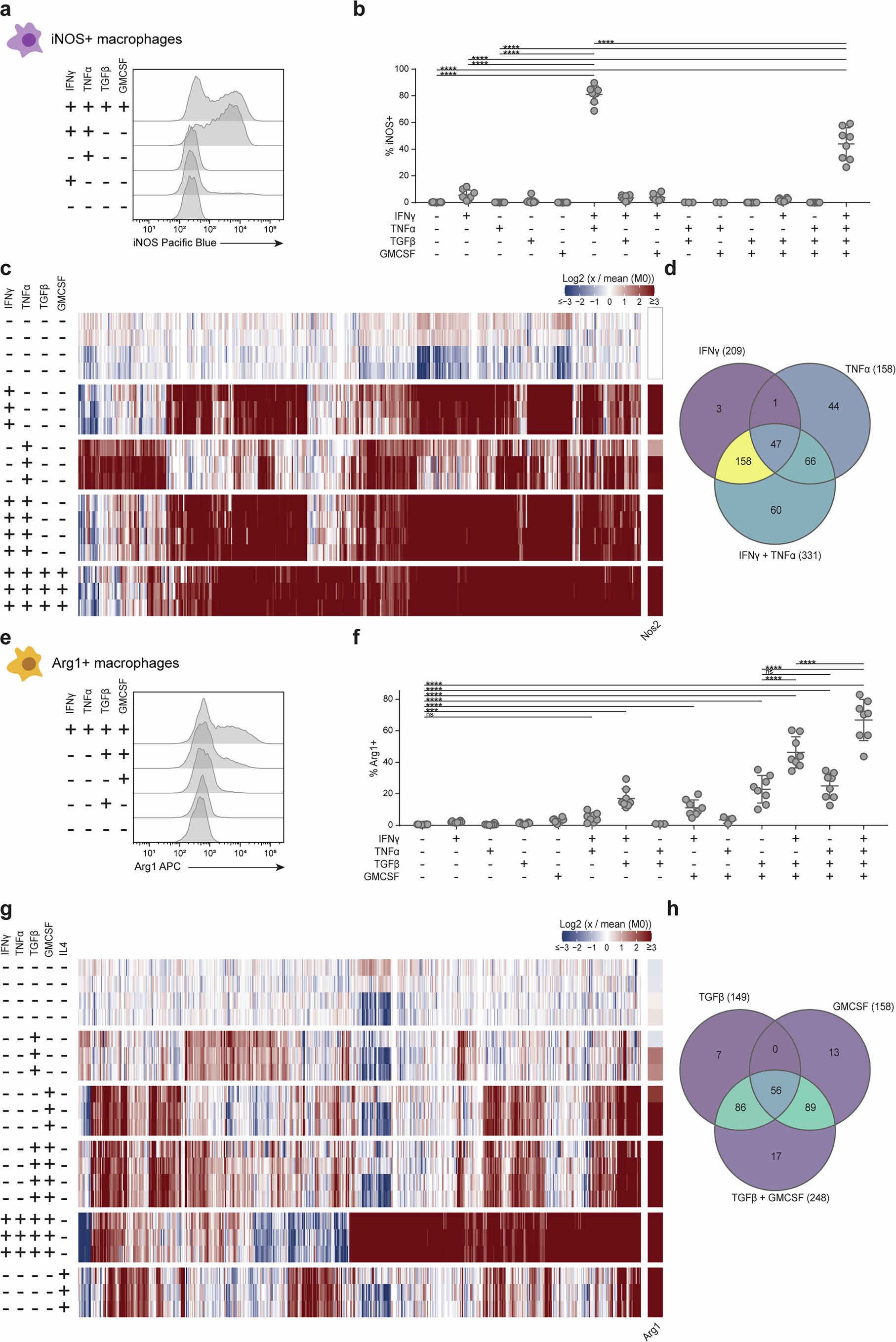
Extended Data Fig. 4: Essential regulatory cytokines act synergistically to induce macrophage polarization in vitro.
From: In vivo CRISPR screen reveals regulation of macrophage states in neuroinflammation

a, e, Representative flow cytometry plots of iNOS (a) or Arg1 (e) induction in bone-marrow derived macrophages (BMDMs) in different cytokine incubation conditions. b, f, Percentage of iNOS (b) or Arg1 (f) positive cells among BMDMs in different cytokine incubation conditions. N = 8 in vitro experiments, except for conditions TNFα + TGFβ and TNFα + GMCSF which have n = 3. c, g, Heatmap of genes induced by different cytokine combinations in BMDMs during M-iNOS (c) or M-Arg1 (g) polarization across biological replicates, color coded for the log2(Fold Change) value of the replicate vs the mean of the naïve M0 macrophages. Naïve macrophage and four cytokine combination samples are repeated in both plots, showing different genes. Only the genes significantly upregulated in any of the shown cytokine combinations compared to naïve macrophages are included on the heatmap. N = 3–4 experiments. d, h, Venn diagram of the overlap in differentially regulated genes induced in BMDMs by incubation with the listed cytokines compared to naïve M0 macrophages. In brackets, total number of DEGs per cytokine condition. Purple to yellow color code indicates increasing numbers of differentially regulated genes. Ordinary one-way ANOVA with the two-stage linear step-up procedure of Benjamini, Krieger and Yekutieli for multiple comparisons used in (b, f); (b) F = 244.6, P < 0.0001, (f) F = 77.85, P < 0.0001; ns p-value > 0.05, * p-value < 0.05, ** p-value < 0.01, *** p-value < 0.001, **** p-value < 0.0001; figures show mean ± sd; Significantly upregulated genes in (c, g) were defined as having an adjusted p-value < 0.05 and log2(Fold Change) > 3 x standard deviation of all log2(Fold Change) in the comparison.