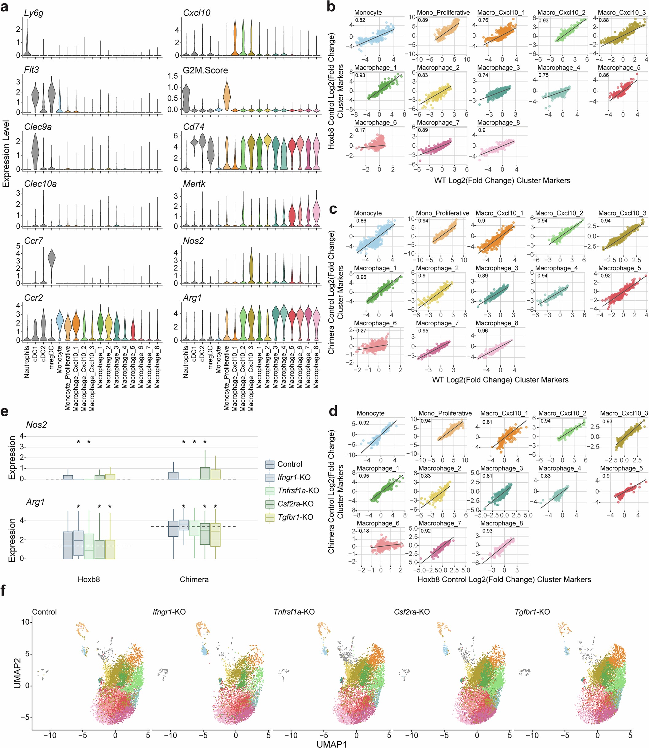
Extended Data Fig. 5: Hoxb8FL-derived and bone-marrow-chimera-derived macrophages show similar transcriptional regulation to endogenous macrophages in neuroinflammatory lesions.
From: In vivo CRISPR screen reveals regulation of macrophage states in neuroinflammation

a, Expression of key genes determining cluster cell identity in the scRNAseq experiments across clusters. b-d, Correlation of the gene log2(Fold Change) of each cluster vs all the other clusters between the WT EAE macrophage experiment clusters and the Hoxb8FL-derived macrophage experiment clusters (b), the WT EAE macrophage experiment clusters and the chimeric macrophage experiment clusters (c) and the Hoxb8FL-derived macrophage experiment clusters and the chimeric macrophage experiment clusters (d). e, Nos2 (top) and Arg1 (bottom) regulation across KOs in the Hoxb8FL-derived (left) and chimeric (right) macrophages compared to control cells of the same experiment. Boxplot line shows median, box Q1 and Q3, and whiskers the interquantile range x 1.5. Dashed line shows control median. f, UMAP plots of control-edited and cytokine receptor deficient Hoxb8FL-derived and bone-marrow chimeric myeloid cells (b-d), Top left values indicate Pearson correlation; (e), stars indicate adjusted p-value < 0.05 in the KO vs control comparison.