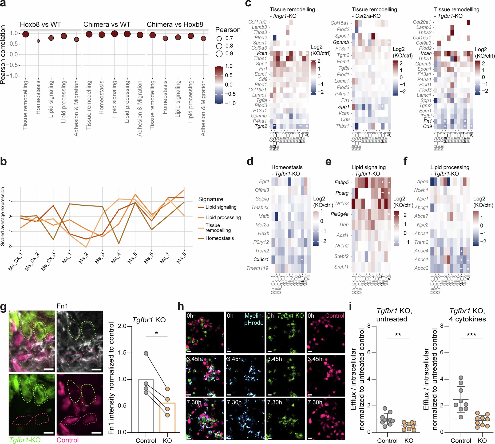
Extended Data Fig. 7: Individual genes related to lesion-resolving macrophage actions are differentially regulated by deletion of cytokine receptors.
From: In vivo CRISPR screen reveals regulation of macrophage states in neuroinflammation

a, Pearson correlation of the individual signatures’ average gene expression across clusters between Hoxb8FL control and WT EAE macrophages (top), chimeric control and WT EAE macrophages (middle), and chimeric control and Hoxb8FL control macrophages (bottom). b, Expression pattern of curated transcriptional signatures related to lesion-resolving properties of macrophages across macrophage clusters derived from Hoxb8FL control-edited cells. c-f, Heatmaps of the log2(Fold Change) of individual genes comparing Hoxb8FL-derived KO cells to control, for each transcriptional signature in which the corresponding KO has a significant phenotype (as shown in Fig. 6). g, Left, representative image of fibronectin (Fn1) immunolabeling in control-edited and Tgfbr1-KO Hoxb8FL-derived myeloid cells in EAE lesions at peak of disease. Scale bars are 10 μm. Right, quantification. N = 4 animals. h, Representative images of myelin-pHrodo uptake over time by control-edited or Tgfbr1-KO Hoxb8FL-derived macrophages in vitro. Scale bars are 10 μm. i, Quantification of cholesterol-TMR in the supernatant of untreated (left) or IFNγ, TNFα, GM-CSF and TGFβ treated (right) control or Tgfbr1-KO Hoxb8FL-derived macrophages. N = 3 independent experiments with 3 technical replicates each, data plotted from the technical replicates normalized to untreated control average. (c-f) Stars indicate adjusted p-value < 0.05 and absolute log2(Fold Change) > 3 x standard deviation of the log2(Fold Change) distribution of the cluster as analyzed by Seurat FindMarkers. The genes are arranged from highest to lowest log2(Fold Change) in the overall KO vs control comparison, so their order changes between plots of the same signature. (g) two-tailed paired t-test; (i) two-tailed unpaired t-test; ns p-value > 0.05, * p-value < 0.05, ** p-value < 0.01, *** p-value < 0.001, **** p-value < 0.0001; figures show mean ± sd.