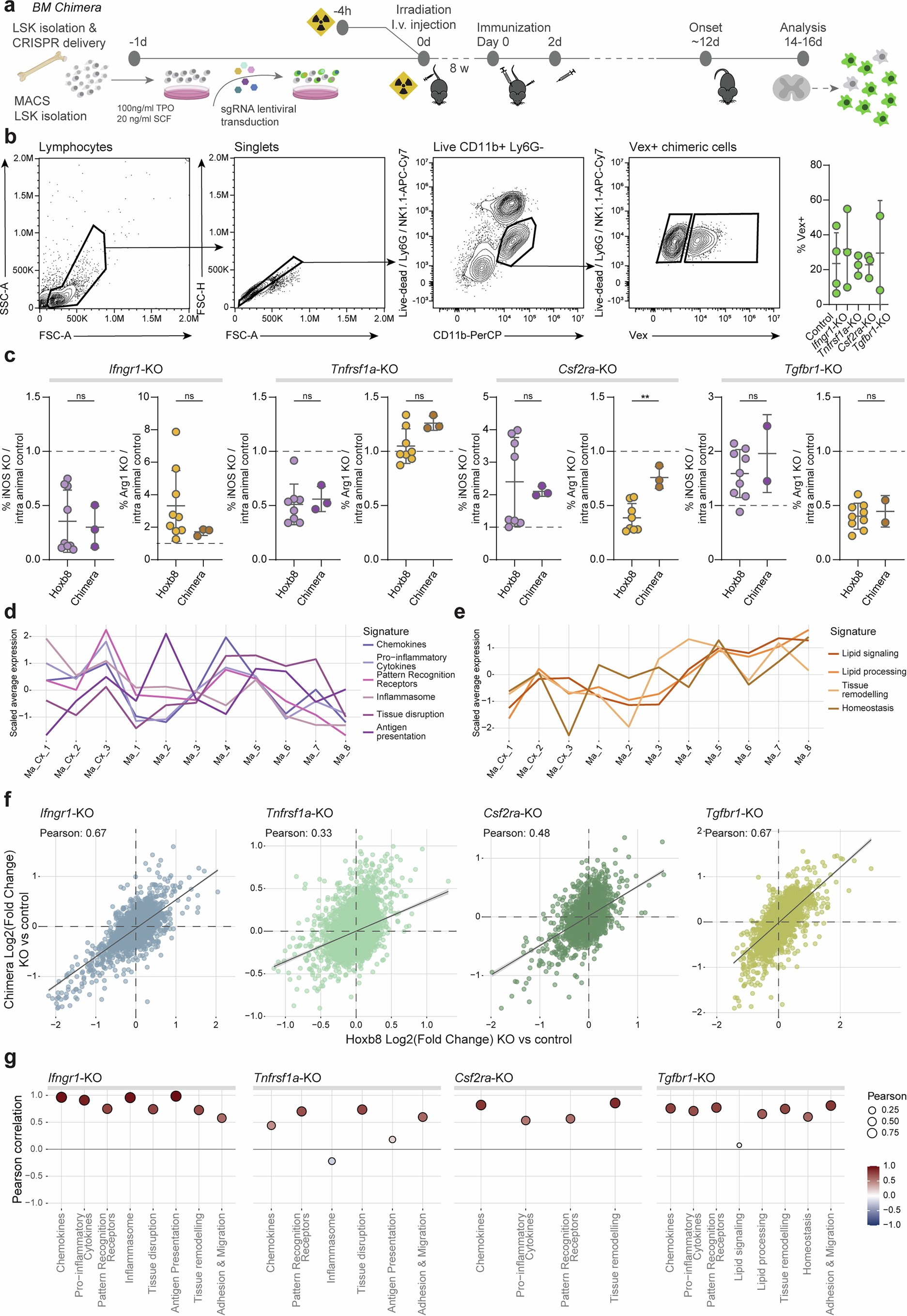
Extended Data Fig. 8: Cytokine receptor KOs in bone-marrow chimera-derived macrophages recapitulate the KO phenotypes of Hoxb8FL-derived macrophages.
From: In vivo CRISPR screen reveals regulation of macrophage states in neuroinflammation

a, Scheme of the experimental approach to perform CRISPR editing of myeloid cells in bone marrow chimeras. b, Gating strategy for the sorting of CRISPR-edited Vex+ chimeric cells (left) and quantification of total CRISPR-edited cells amongst the monocyte/macrophages in the spinal cord at peak of EAE. N = 4 control, 3 Ifngr1-KO, Tnfrsf1a-KO and Csf2ra-KO and 2 Tgfbr1-KO animals. c, Comparison of the iNOS+ and Arg1+ polarization phenotype in flow cytometry between single-gene KOs in Hoxb8FL-derived and the chimera-derived macrophages. The polarization is expressed as polarization in the KO normalized to the intra-animal control. The data derived from Hoxb8FL-cells are the same as shown in Fig. 2, for chimera n = 3 Ifngr1-KO, Tnfrsf1a-KO and Csf2ra-KO and 2 Tgfbr1-KO animals. d, e, Expression pattern of curated transcriptional signatures reflecting distinct properties of macrophages presumably contributing to tissue destruction (c) or lesion resolution (d) across macrophage clusters derived from bone-marrow chimeras. f, Correlation of the log2(Fold Change) phenotype of all genes between the chimera-derived and the Hoxb8FL-derived macrophage KOs compared to controls. g, Pearson correlation of the individual signatures’ gene regulation in the KO macrophages compared to control between Hoxb8FL-derived and chimera-derived macrophage phenotypes. Only significant signatures (as shown in Figs. 4 and 5) per KO are shown. (b, c), two-tailed unpaired t-test or Wilcoxon test; (e, f), Pearson correlation. P < 0.0001; ns p-value > 0.05, * p-value < 0.05, ** p-value < 0.01, *** p-value < 0.001, **** p-value < 0.0001; figures show mean ± sd.