Fig. 5: Deletion of cytokine receptors differentially regulates lesion-resolving properties of macrophages in neuroinflammation.
From: In vivo CRISPR screen reveals regulation of macrophage states in neuroinflammation

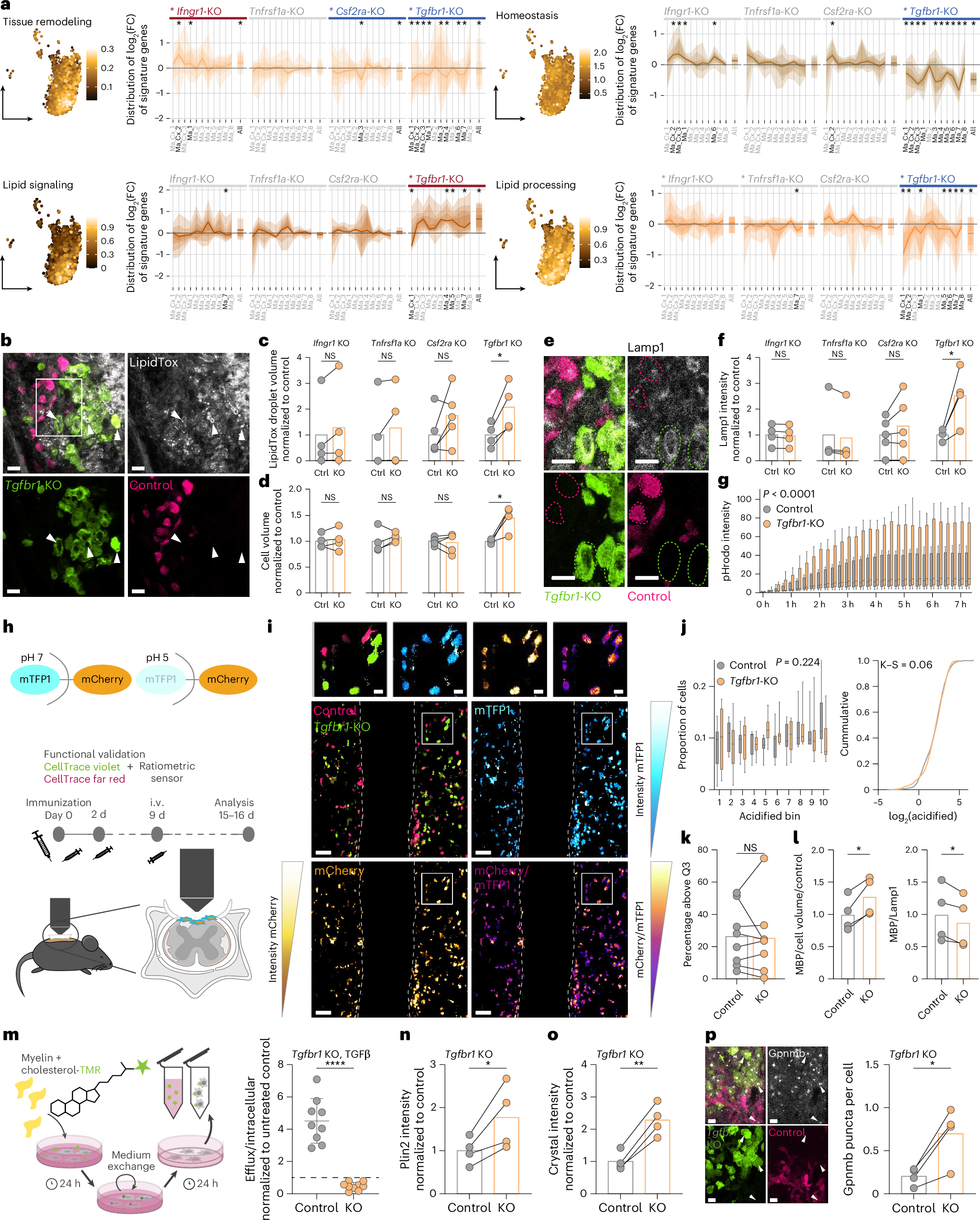
a, Same representation as in Fig. 4a for lesion-resolving gene signatures. b,e, Representative image of neutral-lipid loaded (b) or Lamp1-positive (e) control and Tgfbr1-KO Hoxb8FL-derived myeloid cells in EAE lesions at peak of disease. Scale bars, 10 μm; white arrows indicate macrophages with a foamy appearance (b); inset indicates area in e. c,d,f, Quantification of neutral-lipid droplet volume (c), cell volume (d) and Lamp1 intensity (f) in control (gray) and cytokine receptor KO (orange) Hoxb8FL-derived myeloid cells. N = 4 animals for Ifngr1-KO, Tnfrsf1a-KO and Tgfbr1-KO, n = 5 animals for Csf2ra-KO. g, Quantification of pHrodo intensity over time in vitro upon pHrodo-myelin treatment of control and Tgfbr1-KO Hoxb8FL-derived macrophages. N = 3 independent in vitro experiments with 6 technical replicates per experiment. Data are plotted from all technical replicates. In the box plots, the line shows median, the box extends from Q1 to Q3, and the whiskers extend to the smallest and largest values within 1.5 times the interquartile range from Q1 and Q3. h, Scheme illustrating the detection of lysosomal acidification using the mTFP1-mCherry sensor and the experimental design of the intravital imaging experiment co-transferring dye-labeled mTFP1-mCherry Hoxb8FL control-edited or Tgfbr1-KO cells. i, Representative image of the dorsal lumbar spinal cord along the midline vein, showing a neuroinflammatory lesion infiltrated by Hoxb8FL-derived dye-labeled control-edited and Tgfbr1-KO myeloid cells expressing mTFP1-mCherry. Scale bars, 50 μm (overview image) and 10 μm (inset). j,k, Quantification of the lysosome acidification state in Hoxb8FL-derived myeloid cells expressing mTFP1-mCherry. j, Left, proportion of control (gray) or Tgfbr1-KO (orange) myeloid cells per animal that fall in each acidification mCherry/mTFP1 ratio bin, where lower bin numbers mean a low ratio, the whole range is divided into ten bins and each bin is equally sized; right, cumulative distribution of the acidification mCherry/mTFP1 ratio of all cells. k, Percentage of cells per animal that have an acidification ratio above the 75th percentile ratio of their experiment. j,k, N = 8 animals; control, 71, 167, 68, 369, 21, 1,179, 142 and 624; and Tgfbr1-KO, 57, 55, 30, 205, 460, 115, 486 and 365 cells per animal analyzed. In the box plots, the line shows median, the box extends from Q1 to Q3, and the whiskers extend to the smallest and largest values within 1.5 times the interquartile range from Q1 and Q3. l,n, Quantification of MBP absolute intensity (l, left), MBP intensity normalized to Lamp1 intensity (l, right) or Plin2 intensity (n) in Hoxb8FL-derived control (gray) or Tgfbr1-KO (orange) myeloid cells in EAE lesions at the peak of disease. N = 4 animals. m, Scheme of the cholesterol efflux assay (left) and quantification of cholesterol-TMR in the supernatant of TGFβ-treated control or Tgfbr1-KO Hoxb8FL-derived macrophages. N = 3 independent experiments with 3 technical replicates each; data are plotted from the technical replicates normalized to untreated control average. o, Quantification of the presence of cholesterol crystals by confocal reflection microscopy in control or Tgfbr1-KO Hoxb8FL-derived myeloid cells in EAE lesions at the peak of disease. N = 4 animals. p, Representative images showing Gpnmb labeling in control and Tgfbr1-KO Hoxb8FL-derived myeloid cells in EAE lesions at the peak of disease. Scale bars, 10 μm. White arrowheads indicate Gpnmb puncta. Right, quantification. N = 4 animals. a, See Fig. 4a for details; c, d, f, k, l, m, o and p, Two-tailed paired t-test or Wilcoxon test; g and j, ordinary two-way ANOVA with a single pooled variance. g, F = 55.05, P < 0.0001 for the genotype. j, F = 1.336, P = 0.2237 for the interaction of genotype × bin; j (right), K–S statistic. n, Two-tailed unpaired t-test; NS, P value > 0.05; *P value < 0.05, **P value < 0.01, ***P value < 0.001, ****P value < 0.0001; figures show the mean ± sd.