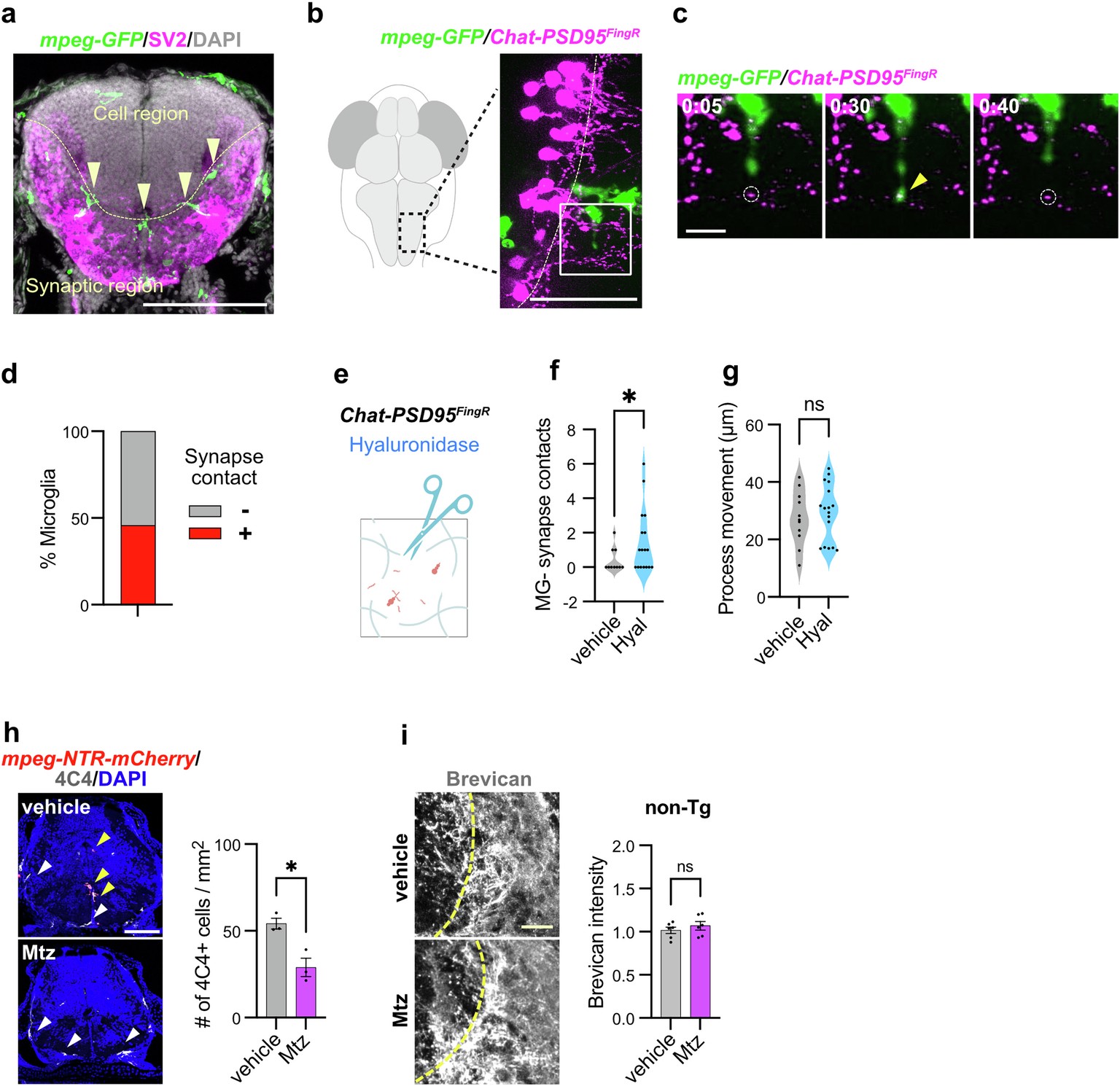
Extended Data Fig. 5: Analysis of microglial contact with excitatory synapses and validation of microglia ablation.
From: Extracellular matrix proteolysis maintains synapse plasticity during brain development

a) Representative image of microglia and SV2 presynaptic marker in the coronal hindbrain section from mpeg-GFP fish at 14 dpf. The DAPI-rich region (cell region) and synapse-rich region (synaptic region) are indicated. Arrowheads indicate microglia associated with the synaptic region. Similar result was observed from more than n = 2 individual experiments. Scale bar, 100 µm. b) Schematic of live imaging shows a dorsal view of hindbrain with microglia labeled with mpeg-GFP, and sparsely labeled cholinergic neuron and synapses with Chat-PSD95FingR. Similar result was observed from n = 3 individual experiments. Scale: 50 µm. c) Representative time lapse image of microglia contact with Chat-PSD95FingR puncta. Z-stack images taken every 5 min for 1 hr. Dashed circles indicate Chat-PSD95FingR puncta before and after microglial contact and yellow arrowhead indicates contact detected by colocalization of TdT and GFP. Scale: 10 µm. See also Supplementary video 1. d) Quantification of percentage of microglia that contacted Chat-PSD95FingR puncta during 1 hr video (n = 24 microglia from 13 fish). e) Schematic of hyaluronidase injection to digest ECM before live imaging of microglial-synapse contacts. f) Quantification of the number of microglial contacts with Chat-PSD95FingR puncta during 1 hr video (vehicle, n = 10 microglia from 5 fish; Hyal, n = 17 microglia from 8 fish; p = 0.043*, Welch’s t-test, performed for microglia). g) Quantification of microglial process movement during 1 hr video (vehicle, n = 11 microglia; Hyal, n = 17 microglia; p = 0.606, Welch’s t-test, performed for microglia). h) Representative images of mCherry and the microglial marker 4C4 and quantification of microglia number in the Tg(mpeg:gal4);Tg(UAS:NTR-mCherry) with Mtz or vehicle (DMSO) treatment at 14 dpf (vehicle, n = 3 fish; Mtz, n = 3 fish; p = 0.015*, Welch’s t-test). non-Tg= non-transgenic fish. Scale: 100 µm. i) Representative images and quantification of brevican staining in Mtz-treated non-transgenic siblings at 14 dpf (vehicle, n = 6 fish; Mtz, n = 6 fish; p = 0.412, Welch’s t-test). Brevican intensity normalized to the mean of vehicle control. Scale: 20 µm. Values were plotted as mean ± SEM.*: p < 0.05; ns: not significant.