Fig. 2: ECM depletion preferentially destabilized newborn synapses.
From: Extracellular matrix proteolysis maintains synapse plasticity during brain development

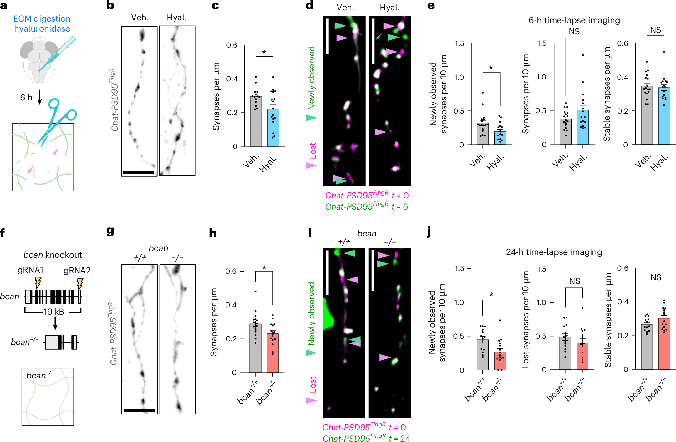
a, Schematic of strategy for ECM digestion by hyaluronidase injection into the hindbrain ventricle. Tissues fixed or imaged 6 h after injection with hyaluronidase (Hyal.) or vehicle (Veh.) (PBS). b, Representative images of Chat-PSD95FingR dendrites at 14 dpf from fixed section stained for ΤdT after vehicle or hyaluronidase injection. c, Quantification of synapse density at 14 dpf (Chat-PSD95FingR puncta) per µm of dendrite length. Dots represent means per fish, with n = 1–4 dendritic segments quantified per fish (vehicle, n = 19 dendrites from n = 14 fish; hyaluronidase, n = 25 dendrites from n = 17 fish; *P = 0.020, Welch’s t-test for fish). d, Representative merged images of Chat-PSD95FingR collected before injection (t = 0, pink) and 6 h after (t = 6, green) hyaluronidase or vehicle injection. Overlap of pink and green appears white. Pink arrowheads, lost synapses; green arrowheads, newly observed synapses. Experiment performed at 10–12 dpf. Nonmerged images are shown in Extended Data Fig. 3h. e, Quantification of newly observed, lost or stable synapses between t = 0 and t = 6 after hyaluronidase versus vehicle injection (vehicle, n = 17 fish; hyaluronidase, n = 16 fish; *P = 0.017 for newly observed, P = 0.117 for lost, P = 0.722 for stable, Welch’s t-test). f, Schematic of generation of brevican knockout (bcan−/−) fish by CRISPR genome editing. gRNAs targeting exon 3 and exon 14 were injected to delete 19 kilobases of the bcan gene. The truncation resulted in loss of bcan mRNA and brevican protein (Extended Data Fig. 3e,f). g, Representative images of Chat-PSD95FingR dendrites at 14 dpf from fixed section stained for ΤdT from bcan+/+ versus bcan−/− fish. h, Quantification of synapse density at 14 dpf (Chat-PSD95FingR puncta) per µm of dendrite length. Dots represent means per fish, with n = 1–3 dendritic segments quantified per fish (bcan+/+, n = 23 dendrites from n = 16 fish; bcan−/−, n = 17 dendrites from n = 14 fish; *P = 0.031, Welch’s t-test for fish). i, Representative merged images of Chat-PSD95FingR collected from bcan+/+ and bcan−/− at t = 0 (pink) and t = 24 (green). Pink arrowheads, lost synapses; green arrowheads, new synapses. Experiment performed at 10–12 dpf. Nonmerged images are shown in Extended Data Fig. 3i. j, Quantification of newly observed, lost and stable synapses between t = 0 and t = 24, bcan+/+ versus bcan−/− fish (bcan+/+, n = 13 fish; bcan−/−, n = 15 fish; *P = 0.010 for newly observed, P = 0.288 for lost, P = 0.085 for stable, Welch’s t-test). Values were plotted as mean ± s.e.m. *P < 0.05. Scale bars, 5 µm (b,d,g,i). Illustration in a created using BioRender.com.