Extended Data Fig. 1: Characterization of ECM over development in hindbrain.
From: Extracellular matrix proteolysis maintains synapse plasticity during brain development

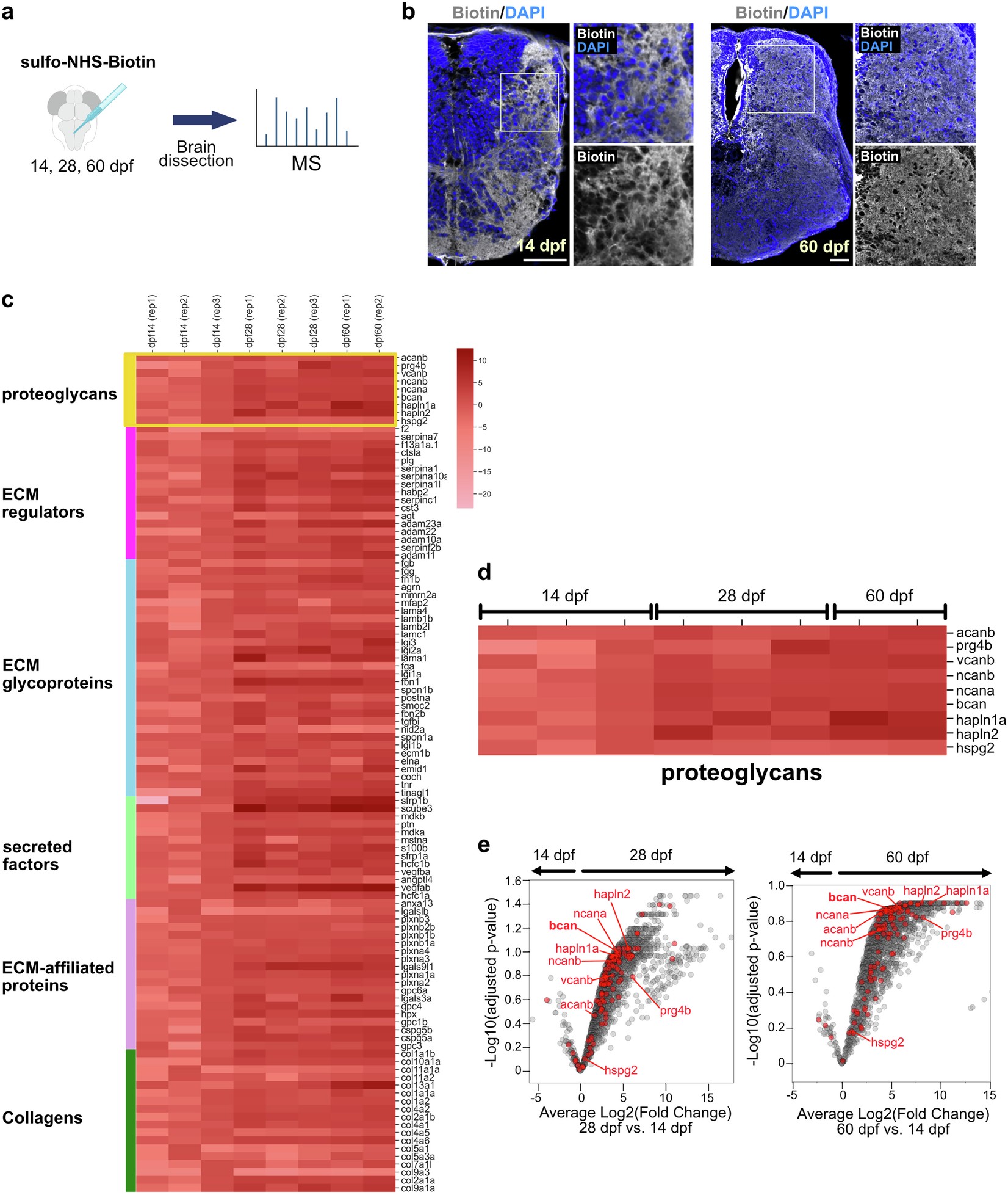
a) Schematics of proteomics analysis in zebrafish brains. b) Representative images of biotinylation of the extracellular space for mass spectrometry at 14 and 60 dpf. Sulfo-NHS-Biotin were detected by Streptoavidin conjugated with fluorophores. Squares indicate inset on the right. Scales: 100 µm. Similar result was observed in n = 2 individual experiments. c) Heat map of the extracellular proteome detected by proteomics analysis at 14, 28, 60 dpf filtered by proteins in the matrisome database41 (n = 3 replicates at 14 and 28 dpf, n = 2 replicates at 60 dpf). d) Proteoglycans from the heatmap in c. e) Volcano plots of proteins comparing 14 dpf vs. 28 dpf (left) and 14 dpf vs. 60 dpf (right). The log fold change and adjusted p value are shown.