Extended Data Fig. 5: Additional information for scRNA-seq experiments.
From: Genetic mapping identifies Homer1 as a developmental modifier of attention

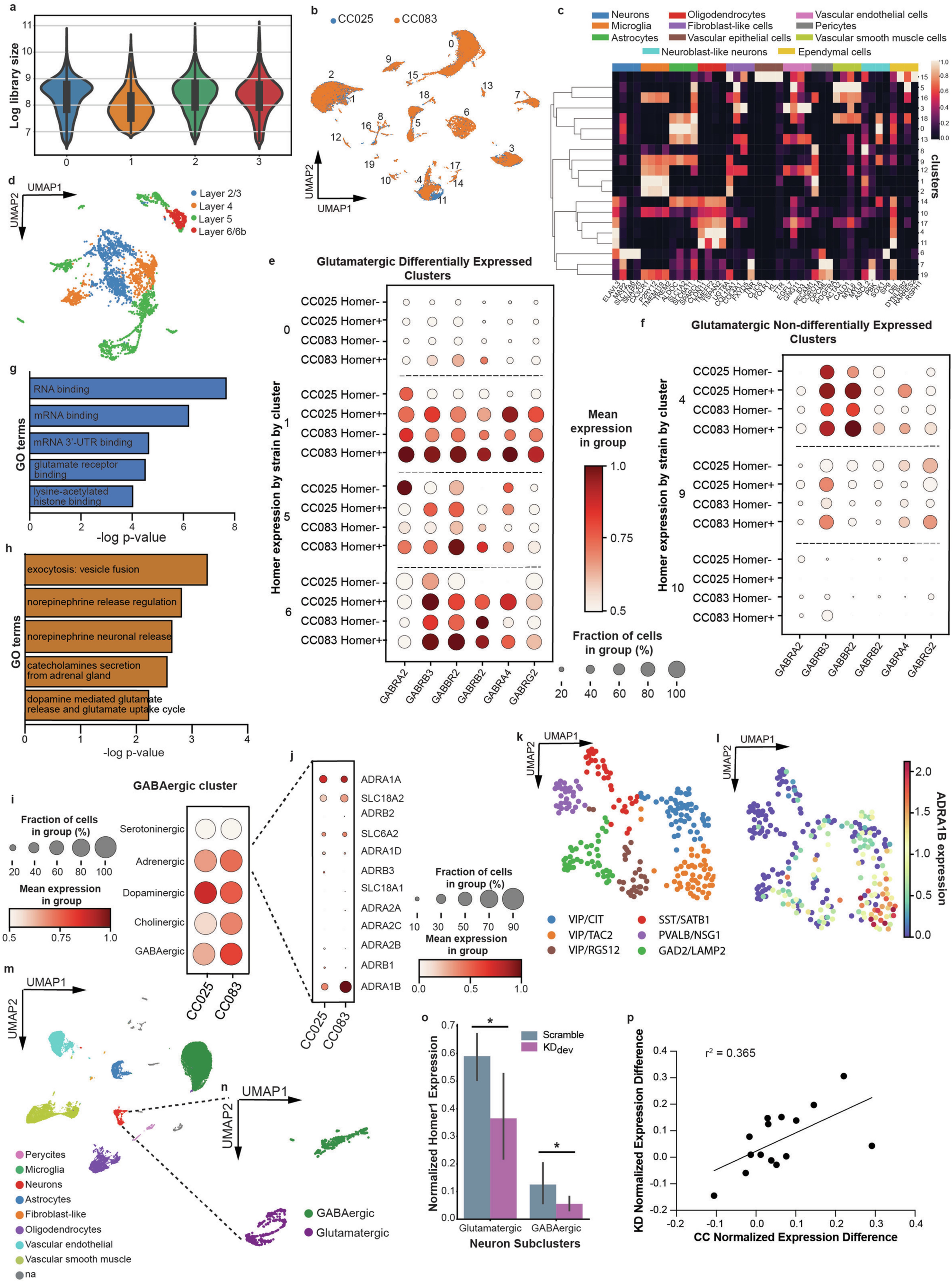
Related to Fig. 5. a, Violin Plots of library size for each biological replicate (0=pooled CC025 sample 1, 1=pooled CC083 sample 1, 2=pooled CC025 sample 2, 3=pooled CC083 sample 2). Box-and-whiskers depict the median and interquartile range, lower bound = 25th percentile, center = median, upper bound = 75th percentile, lower whisker = smallest data point ≥ (Q1 - 1.5 x IQR), upper whisker = largest data point ≤ (Q3 + 1.5 x IQR). b, UMAP visualization of initial clusters colored by line. c, Heatmap of select cell type marker genes for clusters shown in b. d, Identification of the cortical layers neuron clusters likely belong to based on the expression of canonical marker genes (Methods) e-f, Dot plots showing scaled expression of select GABAergic receptors driving GO analysis of genes upregulated in the CC083 glutamatergic Homer1 differentially expressed (DE) clusters (Fig. 5h) in both the glutamatergic (e) DE and (f) non-differentially expressed clusters stratified by cluster, line, and Homer1 positivity. g, Gene ontology (GO) analysis of molecular function by Enrichr for genes upregulated in CC025 cells within the glutamatergic Homer1 differentially expressed (DE) clusters. h, Functional pathway enrichment analysis for CC083 cells in the GABAergic cluster using the Elsiver_Pathway_Collection gene set library in Enrichr. i, Dot plot showing the expression of markers for common neuromodulatory systems in GABAergic cluster 7 by line. j, Dot plot of adrenergic receptors and transporters in CC025 and CC083 cells in GABAergic neurons (cluster 7, Fig. 5c). k, UMAP visualization sub-clustering all cells identified as GABAergic neurons (cluster 7, Fig. 5c) labeled by most strongly expressed interneuron subtype marker and most highly expressed gene. l, UMAP visualization of scaled ADRA1B expression in GABAergic neuronal clusters. m, UMAP visualization of all cells collected from KDdev and scramble mice (n = 3 mice pooled per group) clustered based on transcriptional profile. n, UMAP visualization sub-clustering all cells identified as neurons, identified as excitatory (glutamatergic) and inhibitory (GABAergic) neuron clusters based on expression of canonical marker genes. o, Differential Homer1 expression between Scramble and KDdev neurons by cluster (two-sided unpaired t-tests, glutamatergic cluster p = 0.0243 and GABAergic cluster p = 0.0249). Data shown as mean ± SD. p, Correlation of the normalized expression differences of GABA receptor subunit and related adaptor gene set between the CC083/CC025 and KDdev/Scramble (r2 = 0.3653, p = 0.017, two-sided Pearson’s correlation). Genes expressed in less fewer than 20 cells in any of the groups were excluded from the analysis. For e-f and i-j, the size of each dot corresponds to the percentage of cells from each group expressing each gene or gene set, and the color intensity indicates the relative, scaled expression of the gene/gene set. For g-h raw P-values determined using a one-sided Fisher’s exact test.