Extended Data Fig. 3: Further DO RNA-seq information, Homer1 exons, in vitro validation & additional behavioral characterization of Homer1 manipulations.
From: Genetic mapping identifies Homer1 as a developmental modifier of attention

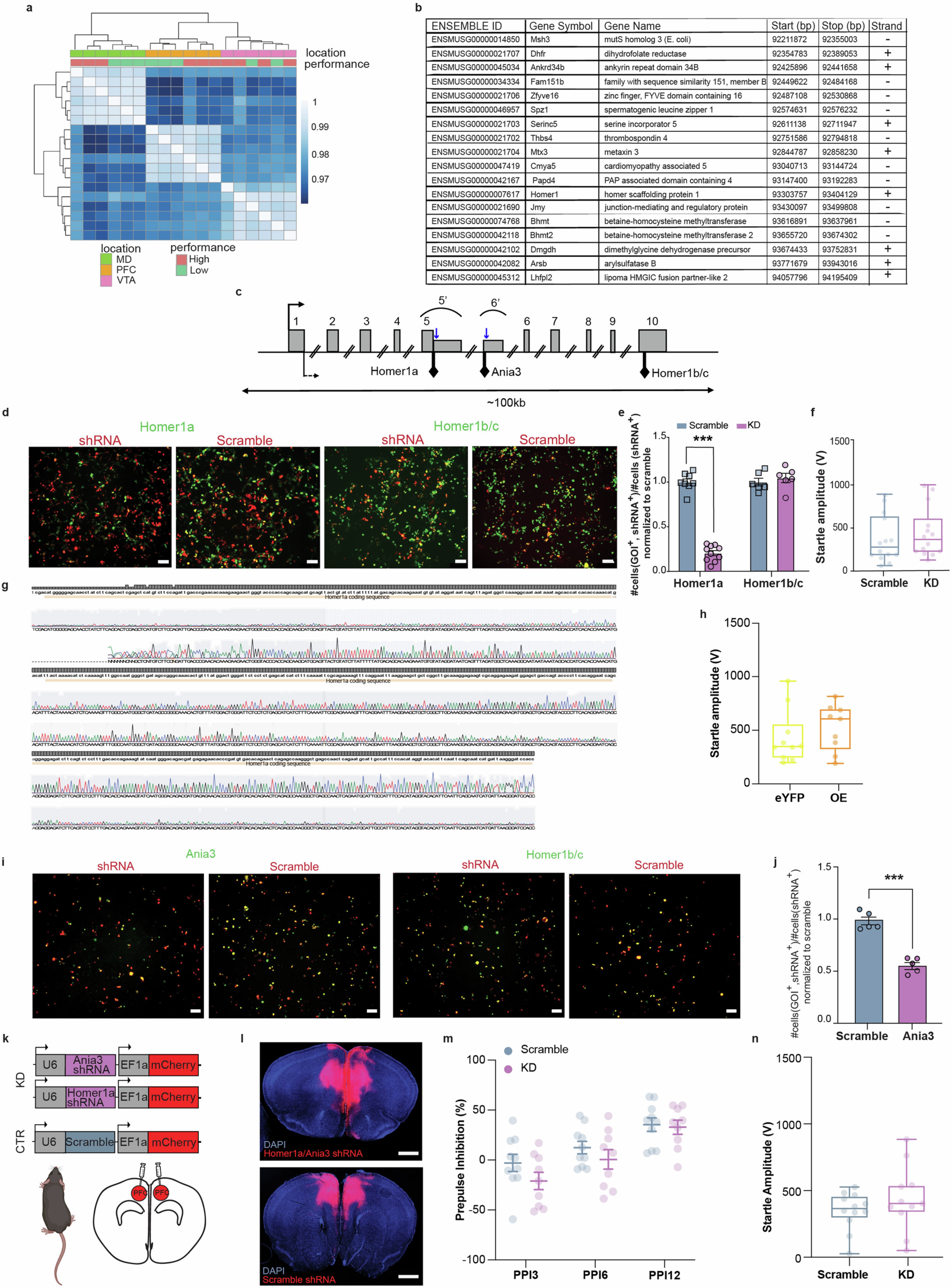
Related to Fig. 3. a, Heatmap of hierarchical clustering by Euclidean distance among gene expression profiles in DO high- (pink, n = 3) and low- performers (green, n = 3) as highlighted in Fig. 3a-b and from three brain regions per mouse: mediodorsal thalamus (MD, green), prefrontal cortex (PFC, orange) and ventral tegmental area (VTA, pink). Clustering is visible by brain region and performance in MD and PFC. b, Table showing protein-coding genes within the 95% CI surrounding the Chr13 QTL identified by rQTL2. c, Schematic representation of the Homer1 genomic exon structure. The bent arrow at the 5’ end of exon 1 (solid line, above) indicates the putative transcription start site, while the bent arrow at the 3’ end of exon 1 (dashed line, below) represents the translation start site. Black diamonds (below) indicate the translation stop sites of Homer1a, Ania3, and Homer1b/c, respectively. To create Homer1a, exon 5 extends into intron 5 to create the Homer1a-specific exon (5’) through alternative splicing. Ania3 is generated by alternative splice usage of intron 5 sequence downstream of exon 5’ as the Ania3-specific exon 6’. (Adapted from Bottai et al. 2002). Blue arrows indicate shRNA binding locations. d-e, in vitro validation of Homer1a gene knockdown construct. d, Representative images of HEK cells co-transfected with Homer1a (first and third images from the left) or Scramble (second and fourth images from the left) shRNA (red) and Homer1a (first and second images from the left) or Homer1b/c (third and fourth images from the left) expression constructs (green). Scale bar: 100 µm. e, Quantification of shRNA-mediated gene knockdown, expressed as the fraction of cells co-expressing a Homer1 isoform construct and shRNA construct relative to the total number cells expressing the shRNA construct, normalized to the respective scramble control experiments (two-way ANOVA showed significant main effects for Homer1 isoform expression, p < 0.0001, and shRNA construct, p < 0.0001, as well as a significant interaction between those variables, p < 0.0001; two-sided Holm–Sidak’s test for multiple comparisons showed a significant difference in Homer1a expression between the shRNA (purple, n = 10 fields of view across 2 independent experiments) and Scramble (blue, n = 8 fields of view across 2 independent experiments) constructs, p < 0.0001). f, Startle response in Homer1a KD (n = 14) and Scramble (n = 14) mice. g, Electropherogram of AAV-CaMKII(1.3)-Homer1a-eYFP overexpression construct aligned to the Homer1a coding sequence (tan bar near the top of each line). The height of gray boxes at the top of each line is proportional to the number of sequencing runs aligned to the reference sequence (maximum # of sequencing runs in image = 2). h, Startle response in Homer1a OE (n = 9) and control eYFP (n = 10) mice. i, Representative images of HEK cells co-transfected with Ania3 (first and third images from the left) or Scramble (second and fourth images from the left) shRNA (red) and Ania3 (first and second images from the left) or Homer1b/c (third and fourth images from the left) expression constructs (green), Scale bar: 100 µm. j, Quantification of shRNA-mediated gene knockdown, expressed as the fraction of cells co-expressing the Ania3 expression construct and shRNA or scramble construct relative to the total number cells expressing the shRNA or scramble, normalized to the scramble control experiments. In cells transfected with the Ania3 expression construct, there was a significant difference in Ania3 expression between the cells co-transfected with the shRNA (n = 5 fields of view), and Scramble (n = 5 fields of view) constructs (unpaired two-sided t-test, p < 0.0001). k, Schematic of constructs and injection location (PFC) for knockdown (KD, purple) and control (Scramble, blue) in adult B6 mice. l, Validation histology performed 12 weeks after bilateral injection of pooled AAV-U6-Homer1a_shRNA-EF1a-mCherry and AAV-U6-Ania3_shRNA-EF1a-mCherry viruses for KD (purple, upper panel) and AAV-U6-Scramble-EF1A-mCherry control virus for Scramble (blue, lower panel) into PFC, showing viral transduction in the target area (DAPI, blue; mCherry, red). Scale bars: 1000 µm. m-n, PPI (m) and startle response (n) in Scramble (n = 10) and adult Homer1a/Ania3 KD (n = 9) mice. Data in e, j, and m are expressed as mean ± SEM, and for f, h, and n, upper and lower box limits indicate 75th and 25th percentiles, centerline indicates the median, upper and lower whiskers are the maximum and minimum data points.