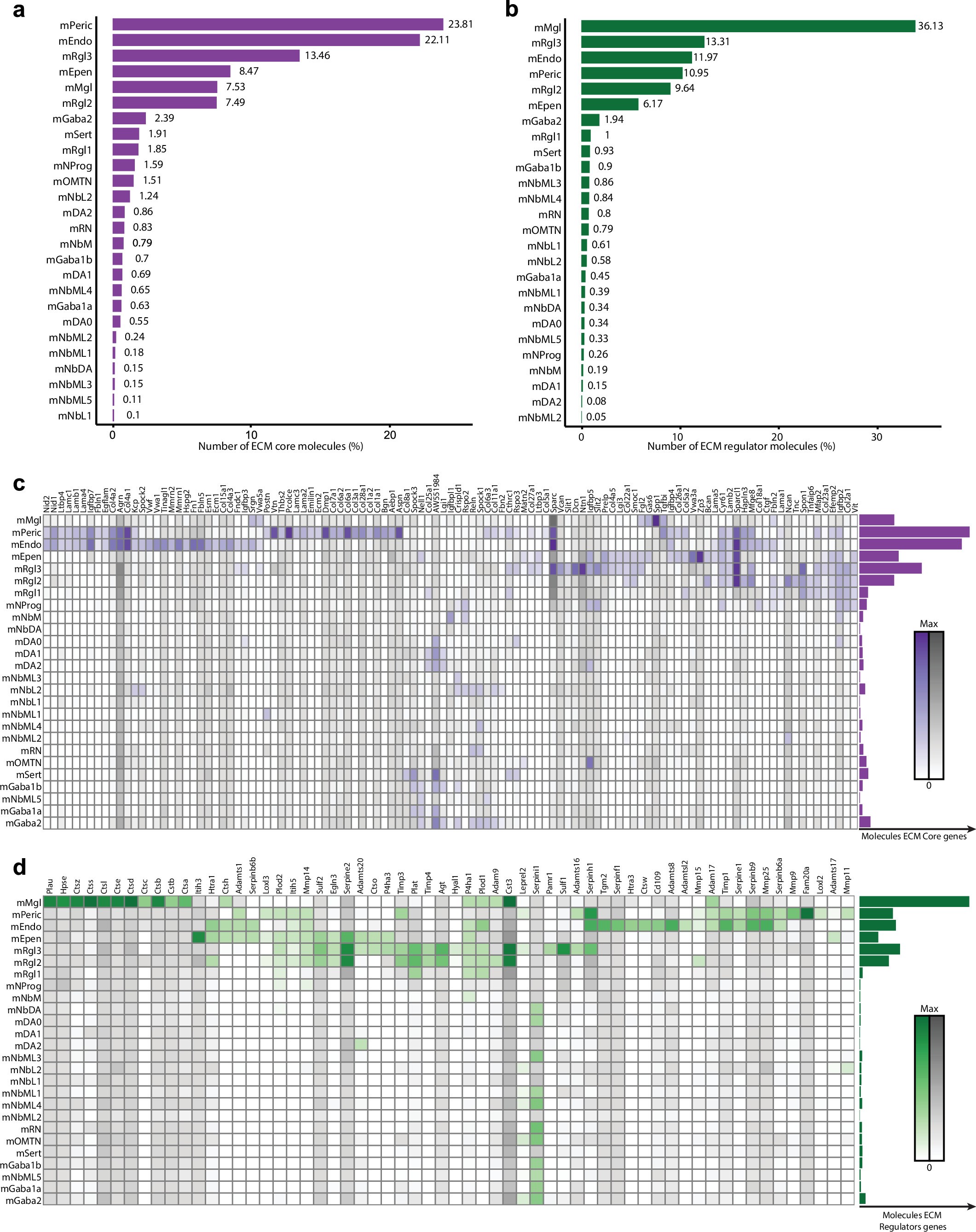
Extended Data Fig. 4: Contribution of cell types to ECM composition in the developing mouse VM.
From: Distinct radial glia subtypes regulate midbrain dopaminergic neuron development

a,b, Bar plots showing the proportion of total transcripts for ECM core components (a) and ECM regulators (b) contributed by mouse VM cell types from E11.5 to E18.5. c,d, Heatmaps showing expression levels of ECM regulators (c) and ECM core components (d) across all mouse VM cell types. Color intensity is proportional to the Bayesian estimate of expression, with gray scale indicating values below the significance threshold. Bar plots on the right represent the total number of transcripts for ECM regulators/core components per cell type.