Fig. 4: Colocalization with neurotransmitter receptors.
From: Organization of neuropeptide systems in the human brain

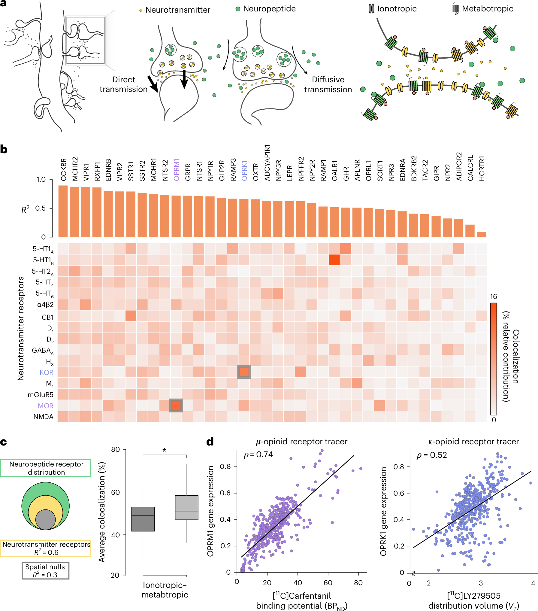
a, Schematic showing the different types of synaptic chemical signaling, including direct ionotropic and metabotropic neurotransmission and diffusive neuropeptide signaling sharing the same signaling space. b, Neuropeptide receptor distributions are correlated (overlap) with 16 neurotransmitter receptor densities estimated using PET imaging30. The vertical bars indicate the adjusted R2 when predicting each neuropeptide receptor map using a linear combination of neurotransmitter receptor maps. Heatmap color intensity corresponds to the relative contribution of each neurotransmitter receptor map to the spatial distribution of a neuropeptide receptor31. Note that the color-highlighted receptor-encoding genes have a corresponding PET-estimated map (μ-opioid receptor, purple; κ-opioid receptor, light blue). c, Left: Overall spatial overlap (R2) between neuropeptide and neurotransmitter receptors. Right: Average colocalization (% relative contribution) of neuropeptide receptors (n = 38) to ionotropic and metabotropic neurotransmitter classes. The box plot bounds represent the first (25%) and third (75%) quartiles; the center line represents the median; the whiskers represent the minima and maxima. The single asterisk denotes statistical significance under a two-tailed t-test (t(74) = 2.76, P = 0.007). d, Scatter plots showing the spatial correspondence between gene-expression-estimated and PET-imaging-estimated receptor densities of the μ-opioid and κ-opioid receptors (μ-opioid receptor: ρ(452) = 0.74, PSMASH = 0.0006; κ-opioid receptor: ρ(452) = 0.52, PSMASH = 0.0015). μ- opioid and κ-opioid receptors were imaged using the [11C]Carfentanil and [11C]LY2795050 radiotracers, respectively.