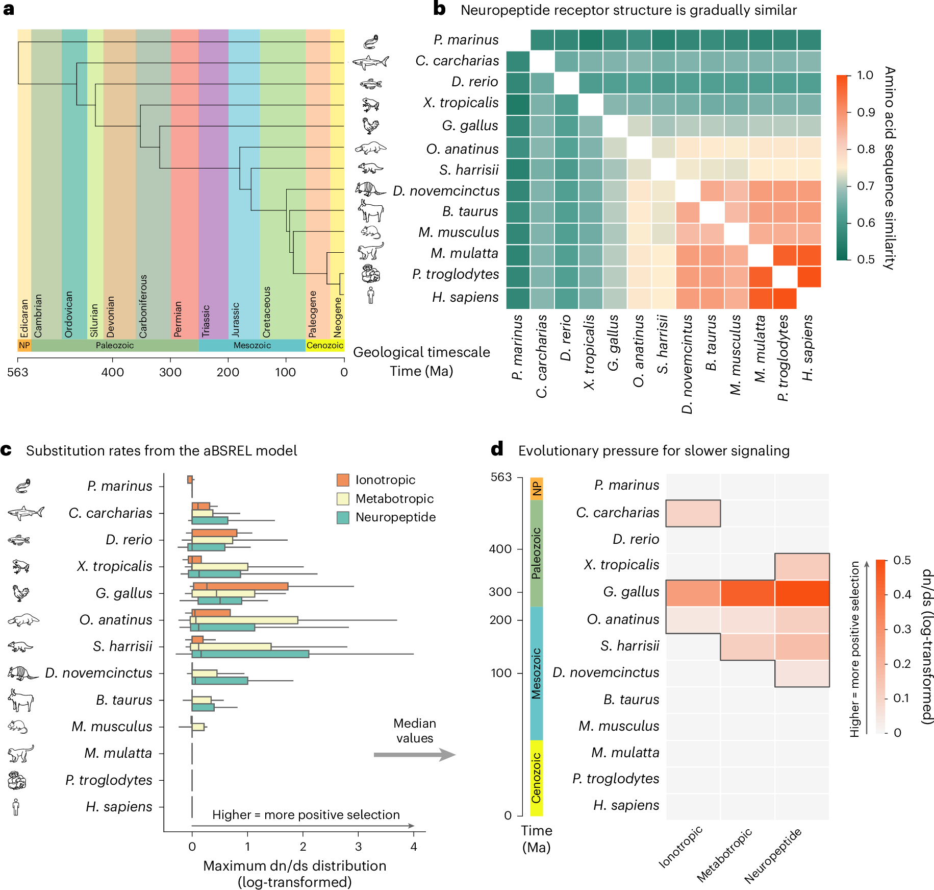
Fig. 6: Neuropeptide signaling across phylogeny.
From: Organization of neuropeptide systems in the human brain

a, Phylogenetic lineage of human evolution for 13 species, each representative of a specific era in human evolution (for example, first vertebrate, first tetrapod)14,92. b, Amino acid sequence (AAS) similarity of neuropeptide receptors across evolution. c, Codon-based substitution rates for receptor genes, stratified according to ionotropic (n = 13) and metabotropic (n = 23) neurotransmitters, and neuropeptides (n = 33). The box plot bounds represent the first (25%) and third (75%) quartiles; the center line represents the median; the whiskers represent the minima and maxima. d, Median substitution rates for different types of neuropeptide and neurotransmitter receptors. All values are log-transformed. Supplementary Table 1 shows the exact statistical estimated and fitted parameters of the aBSREL model. a,c, Icons were reproduced from The Noun Project (CC BY 3.0). Credits: L. Meiertoberens (P. marinus), Hey Rabbit (C. carcharias, D. novemcinctus and P. troglodytes), L. Lortal (D. rerio), Brand Mania (X. tropicalis), J. K. Lim (G. gallus), Parkjisun (O. anatinus), Vanicon Studio (S. harrisii), Hat-Tech (B. taurus), Econceptive (M. musculus and M. mulatta), Sabil (H. sapiens).