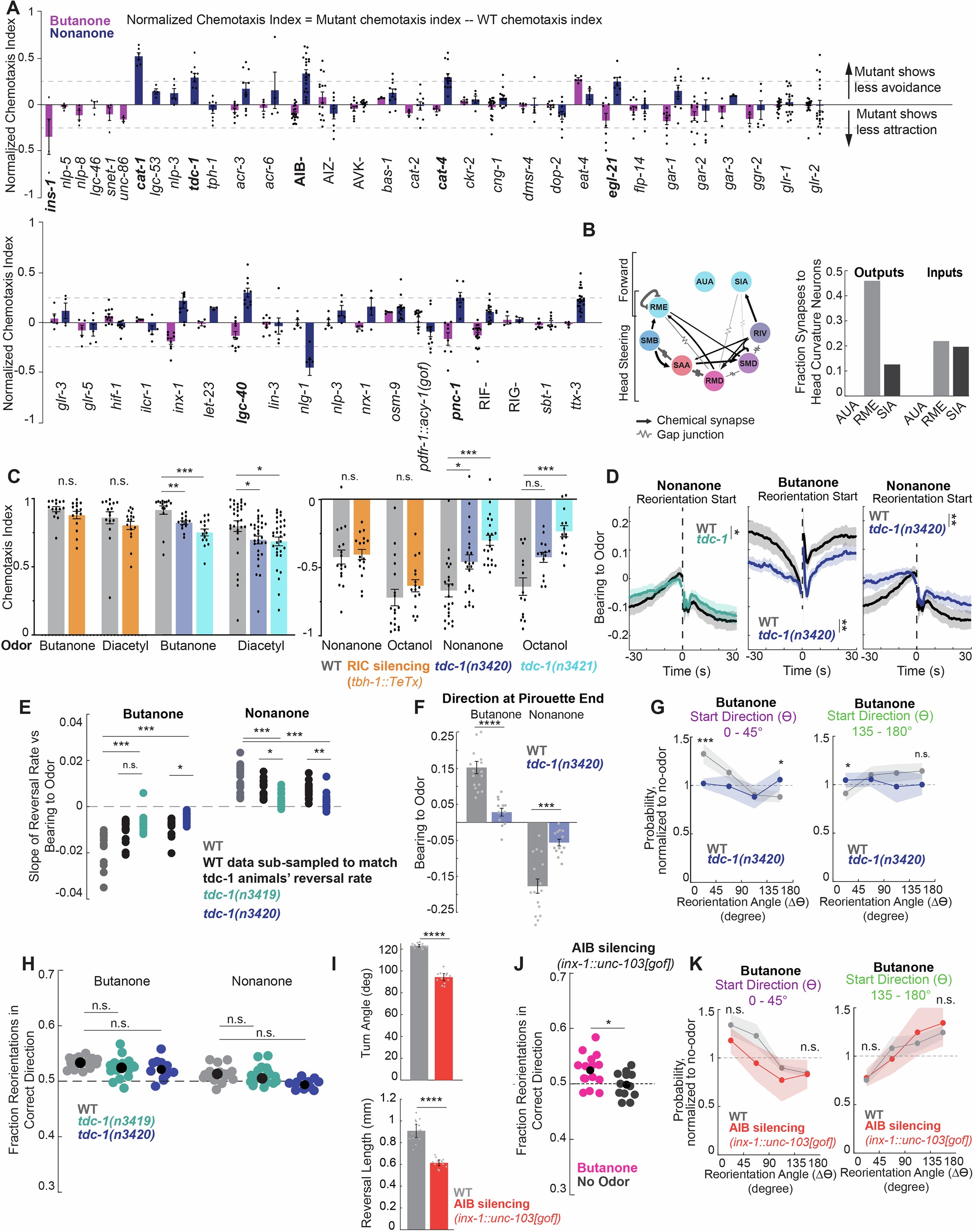
Extended Data Fig. 5: Candidate genetic screen for navigation mutants and additional analyses related to tyramine signaling.
From: Neural sequences underlying directed turning in Caenorhabditis elegans

a, Chemotaxis screen, examining responses to the attractive odor butanone (shown in pink) and the aversive odor nonanone (shown in blue). Chemotaxis indices are normalized to wild-type controls run on the same day (that is, the average wild-type chemotaxis index for that odor from that day is subtracted from the chemotaxis index from each mutant plate run the same day). Therefore, if mutant strains have a chemotaxis deficit compared to wild-type animals, their normalized chemotaxis index will be positive for nonanone, and it will be negative for butanone. In the x-axis labels, neuron silencing lines are in capital letters, and endogenous mutations are in italics. Alleles and strains used are listed in the strain table. Strains where the difference between mutant and wild type chemotaxis is >0.25 are in bold. n = 3–21 plates over 1+ days with 50–200 animals per plate. n values: ins-1 = 4; nlp-5 = 4; nlp-8 = 4; lgc-46 = 4; snet-1 = 4; unc-86 = 3; cat-1 = 6; lgc-53 = 4; nlp-3 = 5; tdc-1 = 10; tph-1 = 8; acr-3 = 10 per odor; acr-6 = 5 butanone, 4 nonanone; AIB silencing = 20 each odor; AIZ silencing = 20 and 15; AVK silencing = 10 per odor; bas-1 = 3 and 10; cat-2 = 3 and 10; cat-4 = 4 and 13; ckr-2 = 5 per odor; cng-1 = 19 and 13; dmsr-4 = 5 per odor; dop-2 = 9 and 10; eat-4 = 5 and 3; egl-21 = 8 and 7; flp-14 = 9 and 8; gar-1 = 10 each odor; gar-2 = 12 and 7; gar-3 = 4 and 3; ggr-2 = 5 per odor, glr-1 = 19 per odor; glr-2 = 19 per odor; glr-3 = 5 and 4; glr-5 = 5 per odor; hif-1 = 13 and 10; ilcr-1 = 5 each odor; inx-1 = 9 and 10; let-23 = 4 and 3; lgc-40 = 10 per odor; lin-3 = 9 and 6; nlg-1 = 6 per odor; nlp-3 = 5 per odor; nrx-1 = 5 and 4; osm-9 = 5 and 13; pdfr-1::acy-1[gof] = 14 and 11; pnc-1 = 8 and 7; RIF silencing = 17 and 15; RIG silencing = 3 per odor; sbt-1 = 7 and 8; ttx-3 = 6 and 20. Note that not every mutant was tested to both odors. b, Left, connectivity of the forward-associated neurons studied here (top neurons) and the head-steering circuit (bottom; data from ref. 12). As RME sends synaptic outputs to the head and neck muscles, it can be considered both a forward and a head-steering neuron, as indicated. Right, fraction of synapses between each of the forward-associated neurons and any of the head-steering circuit neurons (defined as those shown in the circuit diagram), showing both outputs and inputs to each forward-promoting neuron. Electrical synapses were counted as both inputs and outputs. c, Chemotaxis of wild type and RIC silenced animals (tbh-1::TeTx) as well as separate wild type controls and two other alleles of tdc-1 (n3420 and n3421) to the attractive odors butanone and diacetyl and the aversive odors nonanone and octanol. Chemotaxis index is calculated as (number of animals at odor − number of animals at ethanol (control))/(total number of animals). Attractive odor n values, from left to right: 15, 15, 16, 16, 15, 14, 15, 30, 30, 31. Aversive odor n values, from left to right: 17, 17, 18, 16, 23, 23, 22, 14, 14, 14. Experiments were run over 3+ days with 50–200 animals per plate. Mann–Whitney U test with Bonferroni correction (p values: attractive, from left to right: 0.233, 0.051, 0.0005, 0.0001, 0.0015, 0.0016. Aversive, from left to right: 0.557, 0.088, 0.0042, <0.0001, 0.0205, <0.0001). d, Average bearing to odor aligned to reorientation start times during butanone or nonanone chemotaxis. The dashed line shows reversal start and end. Two-sided Wilcoxon rank-sum test with Bonferroni correction comparing the pre-reversal slopes of bearing over time (from left to right, p = 0.005, p = 0.0004, p = 0.0005). n = 16–18 recording plates. Data are mean ± 95% CI. e, Relationship between bearing to odor and reorientation rates in WT and tdc-1 animals. This was quantified as the slope of the reversal start vs bearing to odor plot for each recording. In this case, because tdc-1 animals are less likely to reverse, we wanted to perform a control analysis to examine how a reduced reversal rate would impact these results. Therefore, we randomly removed reversals from wild-type data so that they reversed at the same rate as the comparison tdc-1 genotype (shown in black). Each dot is a single recording. n = 16–18 recording plates. Two-sided Wilcoxon rank-sum test with Bonferroni correction (from left to right, butanone: p < 0.0001, p = 0.155, p < 0.0001, p = 0.003; nonanone, p = 0.0002, p = 0.007, p < 0.0001, p = 0.0013). f, Bearing to odor at the ends of pirouettes during butanone or nonanone chemotaxis. From left to right, n = 17, 12, 16, 13. Two-sided Wilcoxon rank-sum test with Bonferroni correction (from left to right, p < 0.0001, p = 0.0002). Data are mean ± s.e.m. g, Change in direction (∆θ) executed by wild type or tdc-1(n3420) animals that start with a small (left, purple) or large (right, green) angle direction to the odor (θ), normalized to no odor controls. tdc-1 animals do not modulate turn amplitudes as much as WT animals do. Two-sided Wilcoxon rank-sum test with Bonferroni correction (from left to right, p = 0.0001, p = 0.0043, p = 0.0056, p = 0.025). n = 16–18 recording plates. Data show mean ± 95% CI. h, Fraction of reorientations that turn the animal in the correct dorsal or ventral direction, comparing wild type, tdc-1(n3419), and tdc-1(n3420). Note that although wild-type animals and tdc-1 animals are not significantly different, tdc-1 animals do not show a difference in the fraction of correct turns when comparing their own spontaneous and nonanone reorientations (Fig. 5). Each dot is one plate with 20–100 animals. None of the comparisons is significant using a two-sided Wilcoxon rank-sum test with Bonferroni correction. n = 16–18 recordings. Black dots show data mean. i, Reversals are shorter and smaller angle in AIB-silenced animals. AIB silencing is inx-1::unc-103[gof]. Top, graph compares the absolute value of postreversal turn angle in wild-type and AIB-silenced animals; bottom, compares reversal length. Two-sided Wilcoxon rank-sum test with Bonferroni correction (both p < 0.0001). n = 12 AIB silenced and 13 wild-type recording plates. Data show mean ± 95% CI. j, Fraction of reorientations that turn the animal in the correct dorsal or ventral direction, comparing AIB silencing (inx-1::unc-103[gof]) animals in a butanone gradient to no odor movement of the same genotype. Two-sided Wilcoxon rank-sum test (p = 0.03). n = 12–15 recording plates. Black dots show data mean. k, Change in direction (∆θ) executed by wild type or AIB silencing (inx-1::unc-103[gof]) animals that start with a small (left, purple) or large (right, green) angle direction to the odor (θ), normalized to no odor controls. None of the comparisons is significant using a two-sided Wilcoxon rank-sum test with Bonferroni correction. n = 12–15 recording plates. Data show mean ± 95% CI. For all panels, significance is noted as: NS (not significant), *P < 0.05, **P < 0.01, ***P < 0.001 and **P < 0.0001. For panels with multiple comparisons, symbols denote Bonferroni-adjusted P values.