Fig. 3: Head-steering circuit neurons causally affect spontaneous and odor-guided reorientations.
From: Neural sequences underlying directed turning in Caenorhabditis elegans

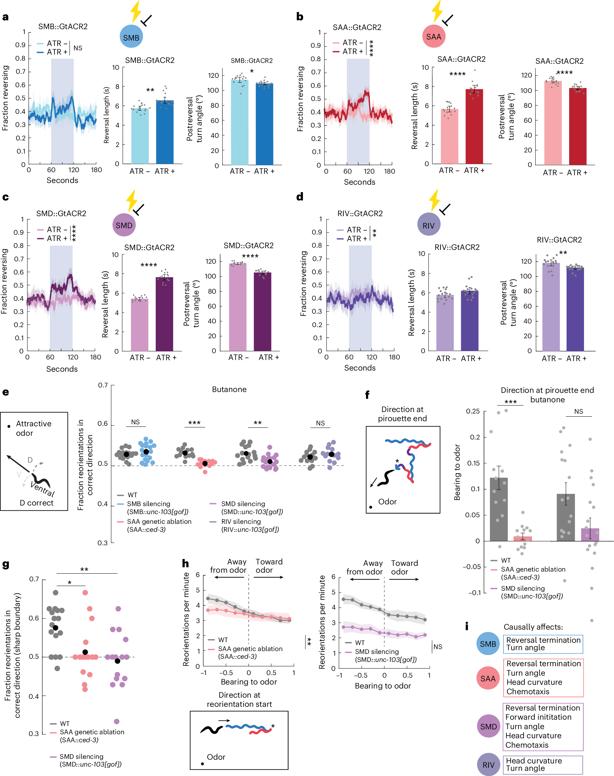
a–d, Behavior during optogenetic inhibition of the SMBs (a), SAAs (b), SMDs (c) or RIVs (d). Cell-specific promoters were used to express the optogenetic silencing channel GtACR2 in each cell class. SMB is flp-12(short fragment)::GtACR2-sl2-GFP; SAA is intersection of lad-2::cre + unc-42::inv(GtACR2-sl2-GFP); SMD is intersection of lad-2::cre + fkh-10::inv(GtACR2-sl2-GFP); and RIV is intersection of lad-2::cre + sri-5::inv(GtACR2-sl2-GFP). Promoter specificity was validated by GFP coexpression. From left to right, the panels for each neuron show—fraction of animals reversing (shading shows blue light optogenetic inhibition); reversal length; and postreversal turn angle during optogenetic stimulus. SMB, n = 18 plates ± ATR; SAA, n = 15 plates ± ATR; SMD, n = 15 +ATR, 14 −ATR; RIV, n = 16 plates ± ATR. Recorded plates of 20–100 animals, 6 optogenetic stimulations per recording (only the first stimulation is shown for the fraction reversing plots, although all are combined for statistics). Two-sided Wilcoxon rank-sum test with Bonferroni correction, comparing with and without ATR. (From left to right—SMB, P = 0.0795, P = 0.0002, P = 0.0055; SAA, P < 0.0001, P < 0.0001, P < 0.0001; SMD, P < 0.0001, P < 0.0001, P < 0.0001; RIV, P = 0.0016, P = 0.1, P = 0.0031.) For all plots, data are mean ± 95% CI. e, Fraction reorientations in the correct D/V direction during butanone chemotaxis for animals lacking a specific neuron compared to WT animals. (From left to right—SMB silenced, SAA genetic ablation, SMD silenced, and RIV silenced.) SAA genetic ablation is intersection promoter consisting of lad-2::ced-3(p15) + unc-45::ced-3(p17). The two ced-3 subunits combine to form a functional caspase, leading to the cell death of SAA only15,36. SMB silencing is flp-12(short fragment)::unc-103[gof], SMD silencing is intersectional promoter consisting of lad-2::cre + fkh-10::inv(unc-103[gof]) and RIV silencing is intersectional promoter with lad-2::cre + sri-5::inv(unc-103[gof]). Cell-specific strains were run on separate days, so each has its own WT control. n = 13–18 recording plates. Two-sided Wilcoxon rank-sum test with Bonferroni correction (from left to right, P = 0.319, P < 0.0001, P = 0.0023, P = 0.383). Black dots show data mean. f, Bearing to odor at pirouette end during butanone chemotaxis for SAA genetically ablated (left) or SMD silenced (right) versus WT animals. SAA, n = 13 plates each of WT and genetic ablation, P = 0.0002. SMD, n = 16 WT and 18 SMD silencing plates, P = 0.0261. Two-sided Wilcoxon rank-sum test with Bonferroni correction. Data show mean ± s.e.m. g, Fraction reorientations in the correct D/V direction during a sharp-octanol boundary encounter (Fig. 1n) for SAA genetically ablated, SMD silenced and WT animals. Recordings were all run on the same day. n = 15–16 recordings. Two-sided Wilcoxon rank-sum test with Bonferroni correction (SAA, P = 0.0166; SMD, P = 0.0028). Black dots show data mean. h, Reorientation rate compared to bearing to odor during butanone chemotaxis for SAA genetically ablated (left) or SMD silenced (right) versus WT animals. n = 13–18 recording plates. Two-sided Wilcoxon rank-sum test with Bonferroni correction comparing slopes of the rate of reorientation initiation (SAA, P = 0.0006; SMD, P = 0.051). Data show mean ± 95% CI. i, Summary of each head-steering circuit cell’s functional role. ATR, all-trans-retinal. For all panels, significance is noted as: NS (not significant), *P < 0.05, **P < 0.01, ***P < 0.001 and **P < 0.0001. For panels with multiple comparisons, symbols denote Bonferroni-adjusted P values.