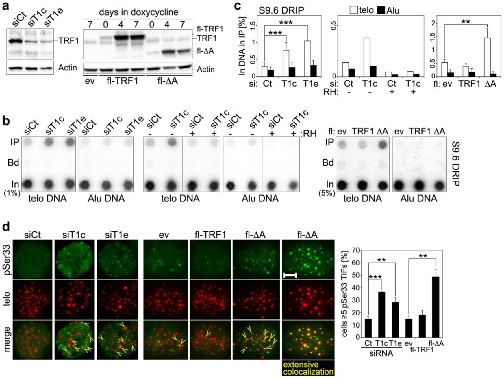
Supplementary Figure 5: TRF1 A domain suppresses telR-loop formation and telomeric pSer33 accumulation in U2OS cells.
From: TRF1 participates in chromosome end protection by averting TRF2-dependent telomeric R loops

(a) Western blot analysis of U2OS cells transfected with siRNAs against TRF1 (T1c and T1e) or control siRNAs (Ct), or infected with lentiviruses expressing doxycycline inducible fl-TRF1 or fl-ΔA, or with empty vector (ev) control lentiviruses. TRF1, fl-TRF1 and fl-ΔA are detected using an anti-TRF1 antibody. Actin serves as a loading control. (b) Telomeric and Alu repeat dot-blot hybridization of S9.6 DRIPs of cells as in a. Nucleic acids were collected 3 days after siRNA transfections or 4 days of ectopic protein expression. In, input (1 or 5% as indicated); Bd, beads only control (100%); IP, S9.6 immunoprecipitated material (100%). RH: RNaseH treatment of nucleic acids prior to immunoprecipitation. (c) Quantifications of experiments as in b. Signals are graphed as the fraction of In DNA found in IPs after subtraction of Bd-associated signal. Values are means ± SD (n = 6 independent experiments for the graph on the left, 1 experiment for the graph in the center, 3 independent experiments for the graph on the right). (d) Examples of pSer33 immunostaining (green) combined with telomeric DNA FISH (red) on cells as in a. Arrowheads point to pSer33 TIFs. Scale bar, 5 μm. An example of extensive colocalization between pSer33 and telomeric signals is shown. The percentages of cells with at least 5 TIFs were graphed as means ± SD (n = 3 independent experiments). **P < 0.005, ***P < 0.0001 (two-tailed Student’s t-test).