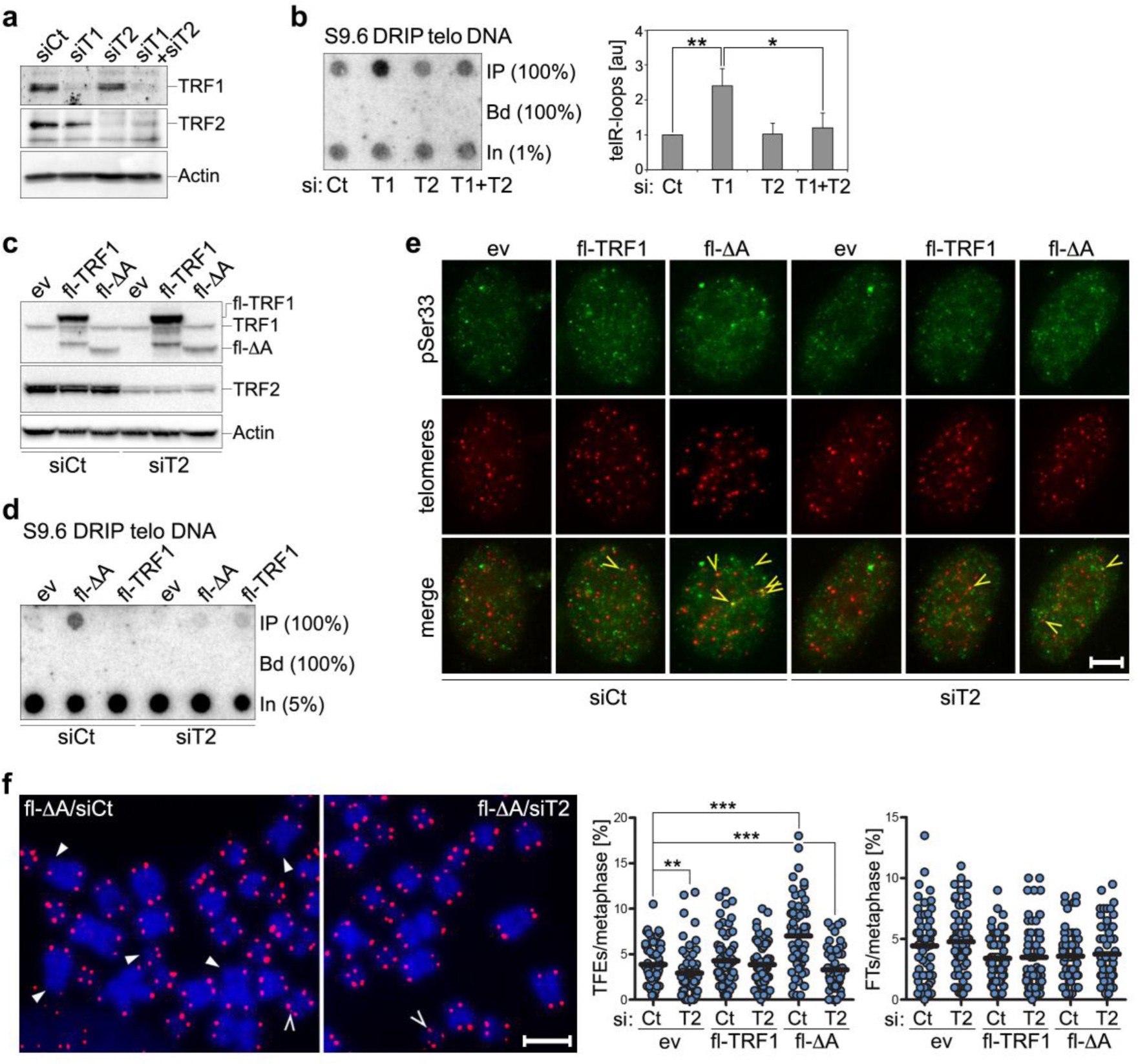
Supplementary Figure 8: TelR-loop accumulation and telomeric defects in TRF1-compromised HeLa cells depend on TRF2.
From: TRF1 participates in chromosome end protection by averting TRF2-dependent telomeric R loops

(a) Western blot analysis of HeLa cells transfected with siRNAs against TRF1 (siT1) or TRF2 (siT2), either alone or in combination, or with a control siRNA (siCt). Actin serves as a loading control. (b) Telomeric dot-blot hybridization of S9.6 DRIPs in cells as in a harvested 4 days after transfections. In, input; Bd, beads only control; IP, S9.6 immunoprecipitated material. Signals are graphed on the right as the fraction of In DNA found in IPs after subtraction of Bd-associated signal and normalization over siCt-transfected cells. Values are means ± SD (n = 8 independent experiments). *P < 0.05, **P < 0.005 (two-tailed Student’s t-test). (c) Western blot analysis of HeLa cells infected with retroviruses expressing fl-TRF1 or fl-ΔA and transfected with siT2 or siCt. TRF1, fl-TRF1 and fl-ΔA are detected using an anti-TRF1 antibody. (d) Telomeric dot-blot hybridization of S9.6 DRIPs in cells as in c harvested 4 days after infections/transfections. In, input; Bd, beads only control; IP, S9.6 immunoprecipitated material. (e) pSer33 immunostaining (green) combined with telomeric DNA FISH (red). Cells were harvested 4 days after infections/transfections. Arrowheads point to examples of pSer33 TIFs. (f) Partial metaphases from cells as in c hybridized in situ with telomeric probes. Cells were harvested 7 days after infections/transfections. Filled arrowheads point to TFEs, unfilled arrowheads to FTs. Plots are quantification of TFEs and FTs. At least 4500 chromosomes from three independent experiments were analyzed for each condition. Dots are percentages of TFEs and FTs per chromosome end in one metaphase. Black bars are means. **P < 0.005, ***P < 0.0001 (vs ev/siCt; Mann-Whitney U test). Scale bar in panels e and f, 5 μm.