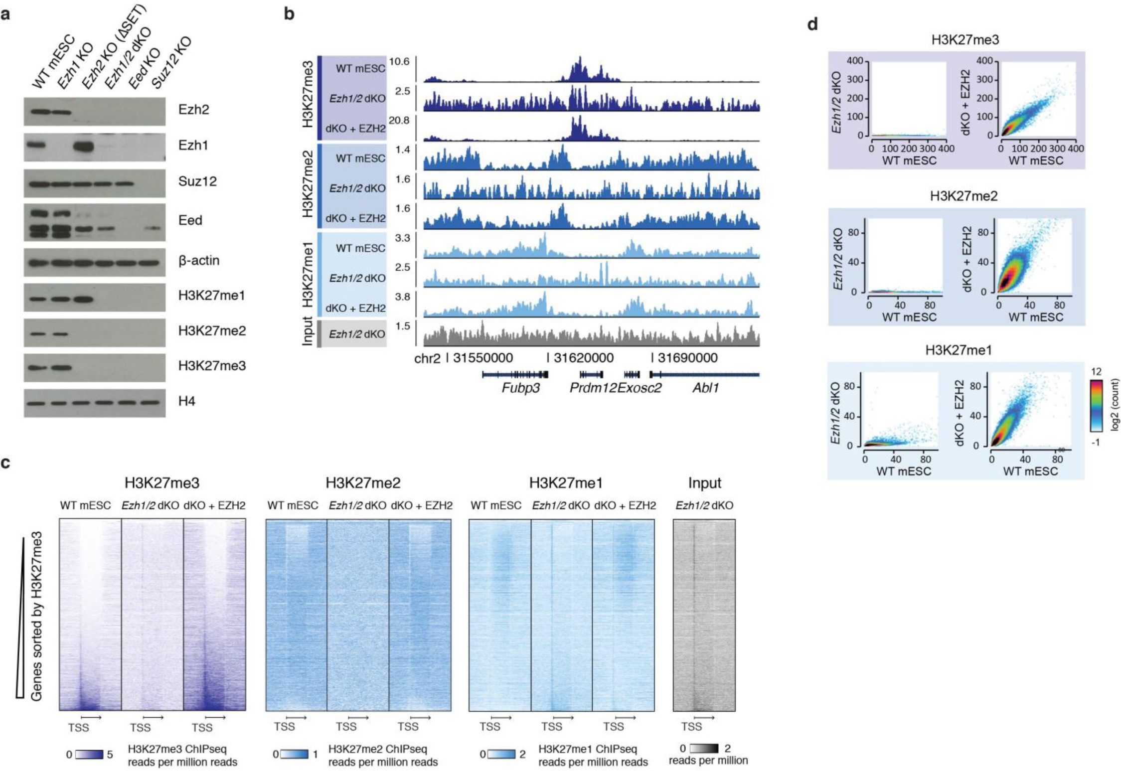
Supplementary Figure 1: Genetic erasure and restoration of H3K27 methylation patterns.
From: Accurate H3K27 methylation can be established de novo by SUZ12-directed PRC2

a, Western blots of extracts from PRC2-subunit knockout cell lines blotted for PRC2 subunits and H3K27 methylation. Experiment has been repeated at least three times with same result. Uncropped blot/gel images are shown in Supplementary Data Set 1. b, ChIP-seq signals generated with H3K27 methylation specific antibodies. The samples and the shown region is the same as Fig. 2b, but the ChIP-seq signals are here shown without spike-in normalization. Values on vertical axis correspond to reads per million mapped mouse reads. c, Heatmaps of sequence-depth normalized ChIP-seq data of H3K27 methylation in genic regions. Vertical axis contains all RefSeq genes > 250bp and horizontal axis is centered on genes represented by relative gene length. TSS: Transcription start site. Arrow ends at end of genes. d, Scatterplots comparing ChIP-seq signal within 5000 bp genomic regions between parental WT mESCs and Ezh1/Ezh2 dKO or EZH2 rescue cells. The entire mouse genome has been divided into 5000 bp regions and spike-in normalized signal quantified for each region. The quantified values are in units of reads per million Drosophila-mapped reads per 1000 bp.