Supplementary Figure 2: Ion permeation and blockage of Xenopus TRPV4 and TRPV4cryst.
From: Cryo-EM and X-ray structures of TRPV4 reveal insight into ion permeation and gating mechanisms

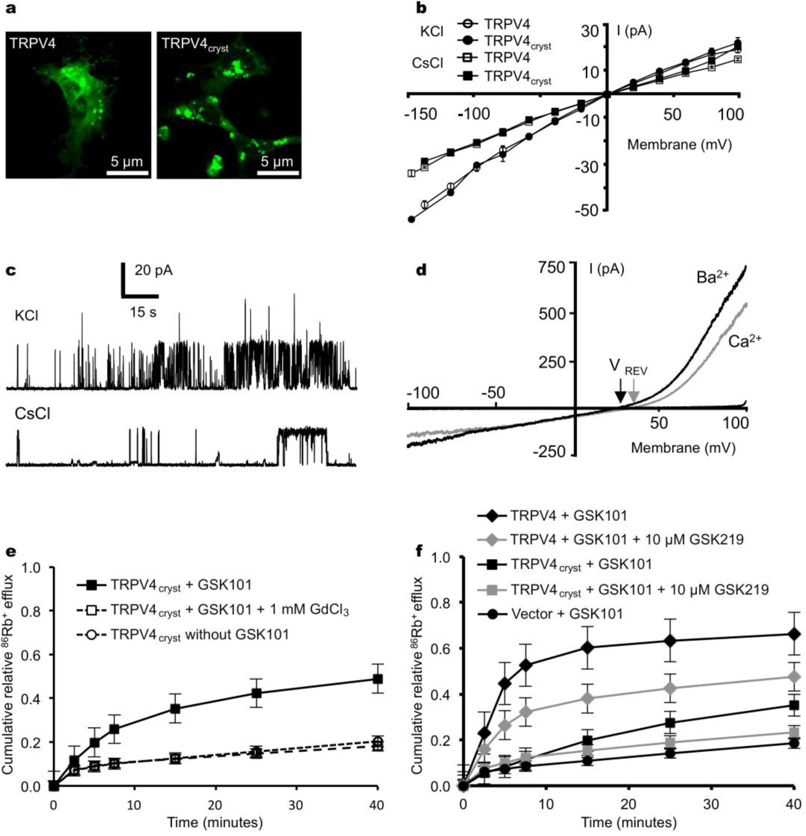
a, Confocal images of CosM6 cells expressing full-length wild type Xenopus TRPV4 fused with EGFP (left panel) and the crystal construct TRPV4cryst fused with EGFP (right panel). TRPV4cryst shows altered expression pattern and is mainly localized to intracellular organelles. b, K+ and Cs+ conduction of wild type Xenopus TRPV4 and TRPV4cryst. Single-channel current-voltage dependence of TRPV4 in symmetrical 150 mM KCl (open circles, n = 8), in symmetrical 150 mM CsCl (open squares, n = 7), and TRPV4cryst in symmetrical 150 mM KCl (filled circles, n = 12), in symmetrical 150 mM CsCl (filled squares, n = 6). Currents were measured in inside-out excised patches upon application of GSK101 (10 nM for wild type TRPV4, 20 nM to 5 μM in KCl and 5 μM in CsCl for TRPV4cryst) from the cytoplasmic side. Wild type TRPV4 has a unitary conductance of 280 ± 11 pS and 191 ± 8 pS at −100 mV membrane potential in symmetrical 150 mM KCl and symmetrical 150 mM CsCl respectively. Under the same conditions, TRPV4cryst has a unitary conductance of 272 ± 13 pS and 185 ± 9 pS in symmetrical 150 mM KCl and symmetrical 150 mM CsCl respectively. c, Representative traces of activation of TRPV4cryst by GSK101 in symmetrical 150 mM KCl (top panel, 20 nM GSK101) and in 150 mM CsCl (bottom panel, 5 μM GSK101). Membrane potential is −120 mV. d, Ca2+ and Ba2+ permeation of wild type Xenopus TRPV4. Inside-out membrane patches were excised in symmetrical BaCl2 (75 mM) or CaCl2 (75 mM) buffers. Wild type TRPV4 currents (Ba2+, black; Ca2+, grey) were induced by perfusion of the bath (cytoplasmic side) with Kint containing 10 nM GSK101. Reversal potentials are 27 mV for BaCl2/KCl and 33 mV for CaCl2/KCl, respectively. After liquid junction potential correction, the corresponding permeability ratios were calculated to be PBa/PK = 3.4 (n = 8) and PCa/PK = 4.8 (n = 5). Basal currents in the absence of GSK101 were very low and only noticeable at extreme potentials (−100 and 100 mV). e, Gd3+ blockage of TRPV4cryst. GSK101 activation (1 μM) of TRPV4cryst (filled squares, n = 3, mean ± SEM) in CosM6 cells was assessed by relative efflux of 86Rb+. Basal 86Rb+ efflux was measured in cells without GSK101 stimulation (empty circles, n = 3, mean ± SEM). GSK101-induced 86Rb+ efflux was inhibited in the presence of 1 mM GdCl3 (empty squares, n = 3, mean ± SEM). f, GSK2193874 (GSK219) inhibition of Xenopus TRPV4 and TRPV4cryst. GSK101 activation (40 nM) of wild type TRPV4 (black diamonds, n = 3, mean ± SEM) and TRPV4cryst (black squares, n = 3, mean ± SEM) in CosM6 cells was assessed by relative efflux of 86Rb+. Basal 86Rb+ efflux was measured in cells transfected with empty vector and treated with GSK101 (40 nM) (black circles, n = 3, mean ± SEM). GSK219 (10 μM) partially inhibits GSK101-induced 86Rb+ effluxes for both wild type Xenopus TRPV4 (grey diamonds, n = 3, mean ± SEM) and TRPV4cryst (grey squares, n = 3, mean ± SEM).