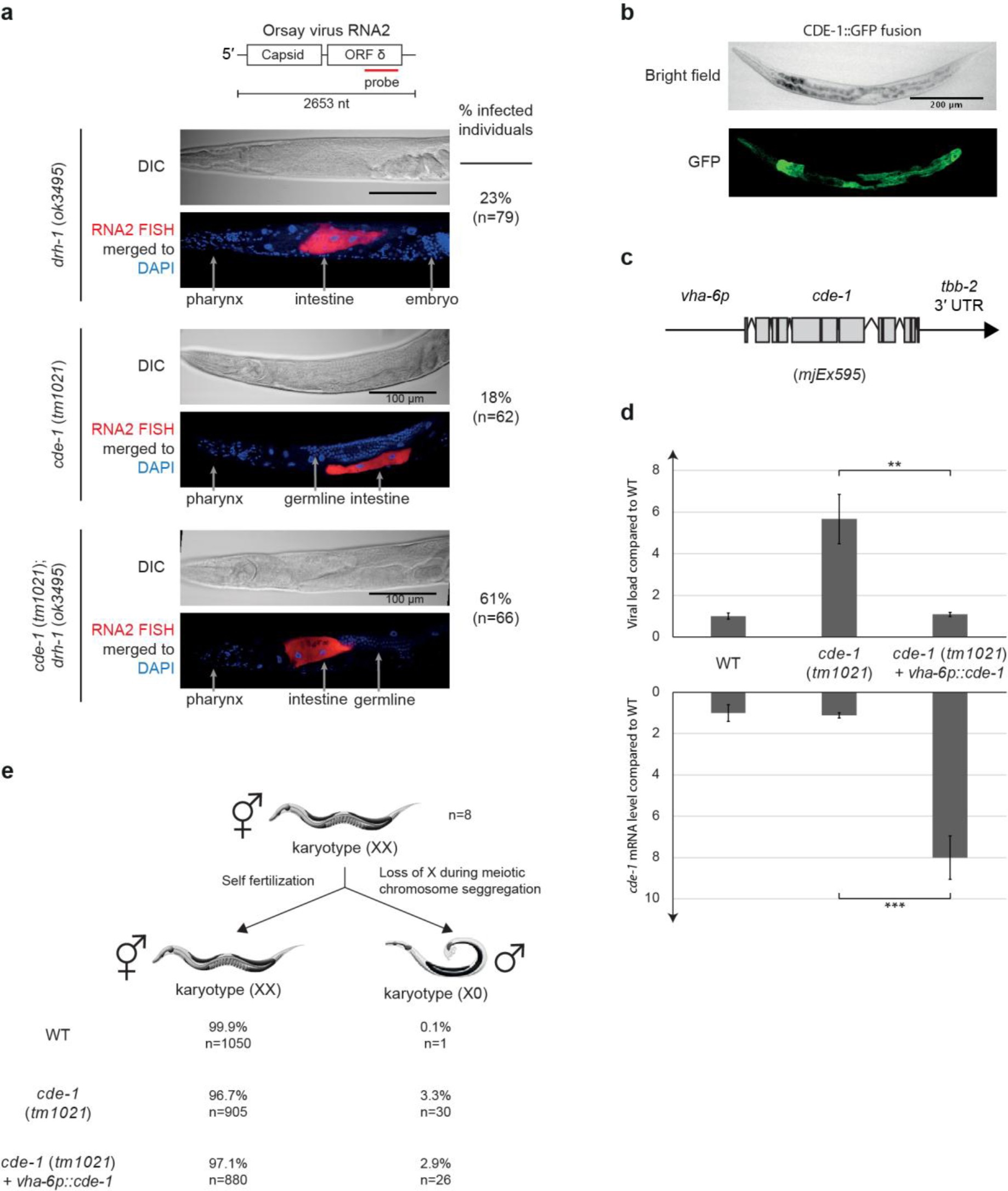
Supplementary Figure 4: Intestinal expression of cde-1 confers antiviral immunity.
From: Terminal uridylyltransferases target RNA viruses as part of the innate immune system

a, Representative confocal sections (20 × magnification) of OrV in vivo RNA FISH. b, Representative confocal section (10 × magnification) of a C. elegans L4 larva expressing cde-1::GFP. As two previous reports disagreed about the expression pattern of CDE-1 (Olsen, A. et al. Science 312, 1381–1385, 2006; van Wolfswinkel, J. C. et al. Cell 139, 135–148, 2009), we used fosmid-recombineering to generate transgenic animals driving GFP expression from an endogenous genomic context. c, Diagram of the cde-1 rescue transgene, using the intestine-specific promoter of the gene vha-6. This transgene was injected in cde-1 null mutants. d, Viral load as measured by qRT-PCR of OrV RNA1 genome in adults two days after infection. Bars: average value; error: SEM; five independent infections. One-tailed student’s t-test: *** p < 0.001, **p < 0.01. e, Incidence of male in the progeny of hermaphrodites left to self-fertilize at 25 °C, in strains as indicated.