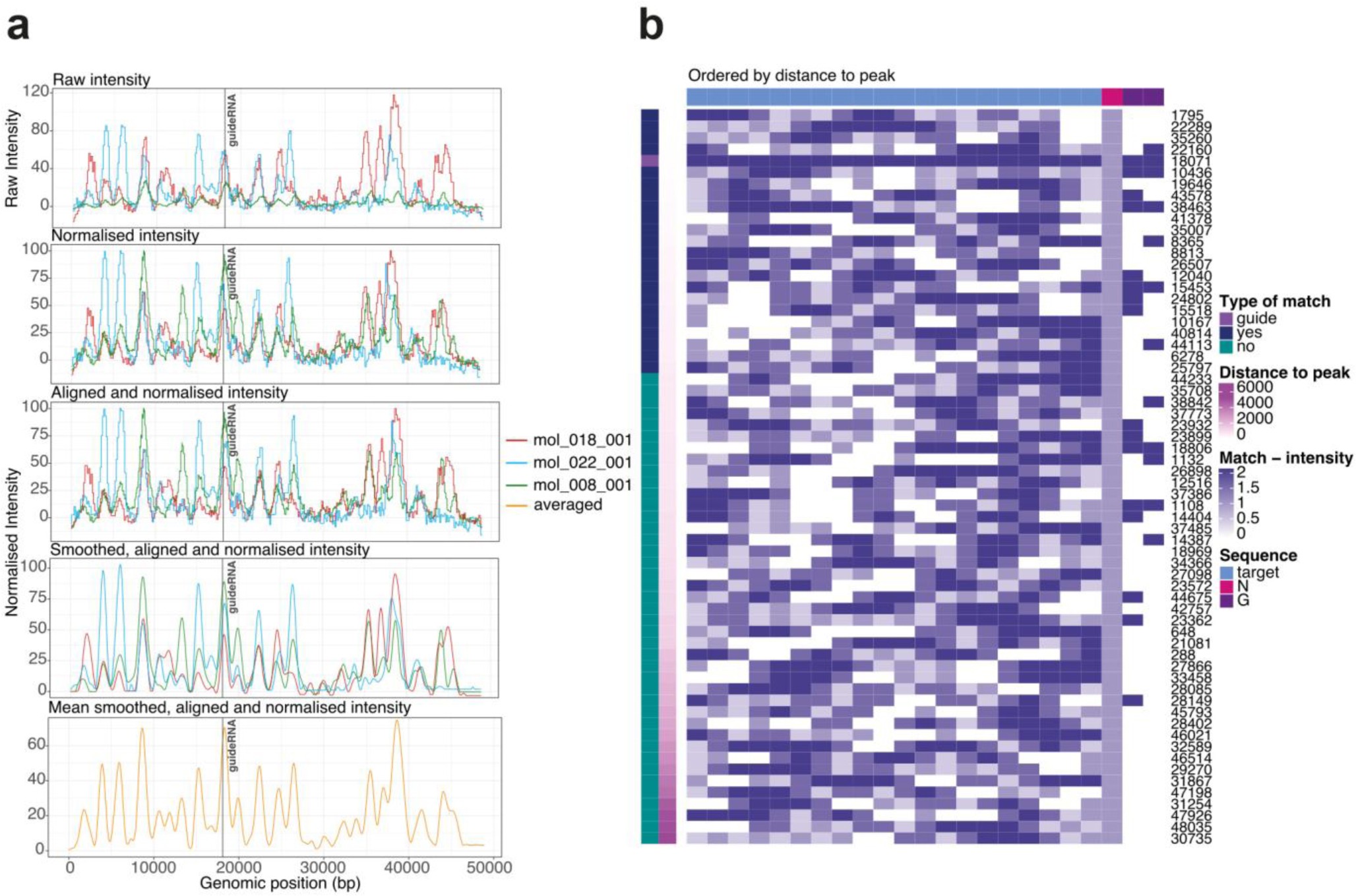
Supplementary Figure 4: Sequence analysis of Cas9 off-target binding.

a Example processing of the λ2-crRNA intensity. Raw intensities were normalized to maximum signal, aligned to account for small peak shifts caused by force stretching the λ-DNA, and smoothed using FFT function to reduce the noise. b Heatmap representation of guide-RNA sequence weighted nucleotide matches that fall within a peak, that is Cas9 binding event (Type of match: yes) versus outside the peak, that is Cas9 not bound (Type of match: no). A minimum 60% sequence match (12/20 nucleotides) of crRNA is defined. Identified matches were extracted and its sequence composition analyzed. All matching sequences were ordered by distance to the closest peak maxima and clustered according to in vs outside peak location (in peak is up to 200 bp distance from the peak maxima). Matching to the PAM sequence (NGG) was analyzed separately.