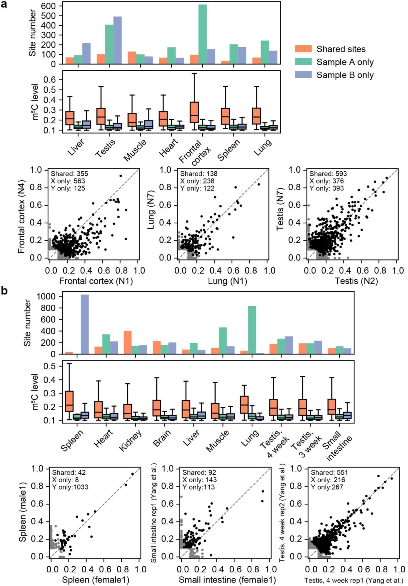
Supplementary Fig. 8: Overlap of m5C sites between replicates.
From: Genome-wide identification of mRNA 5-methylcytosine in mammals

(a, b) Top: The numbers and levels of sites that are shared or found in one replicate only in human (a) and mouse (b). Box boundaries represent 25th and 75th percentiles; center line represents the median; whiskers indicate ± 1.5 × IQR. Bottom: Scatter plots showing the comparison of m5C levels between replicates. Three human and mouse tissues were selected as examples. Sites that are covered by at least 20 reads in both samples were shown. For mouse tissues with multiple replicates, we randomly selected two replicates (one from our samples and another from Yang et al.’s samples) for analysis.