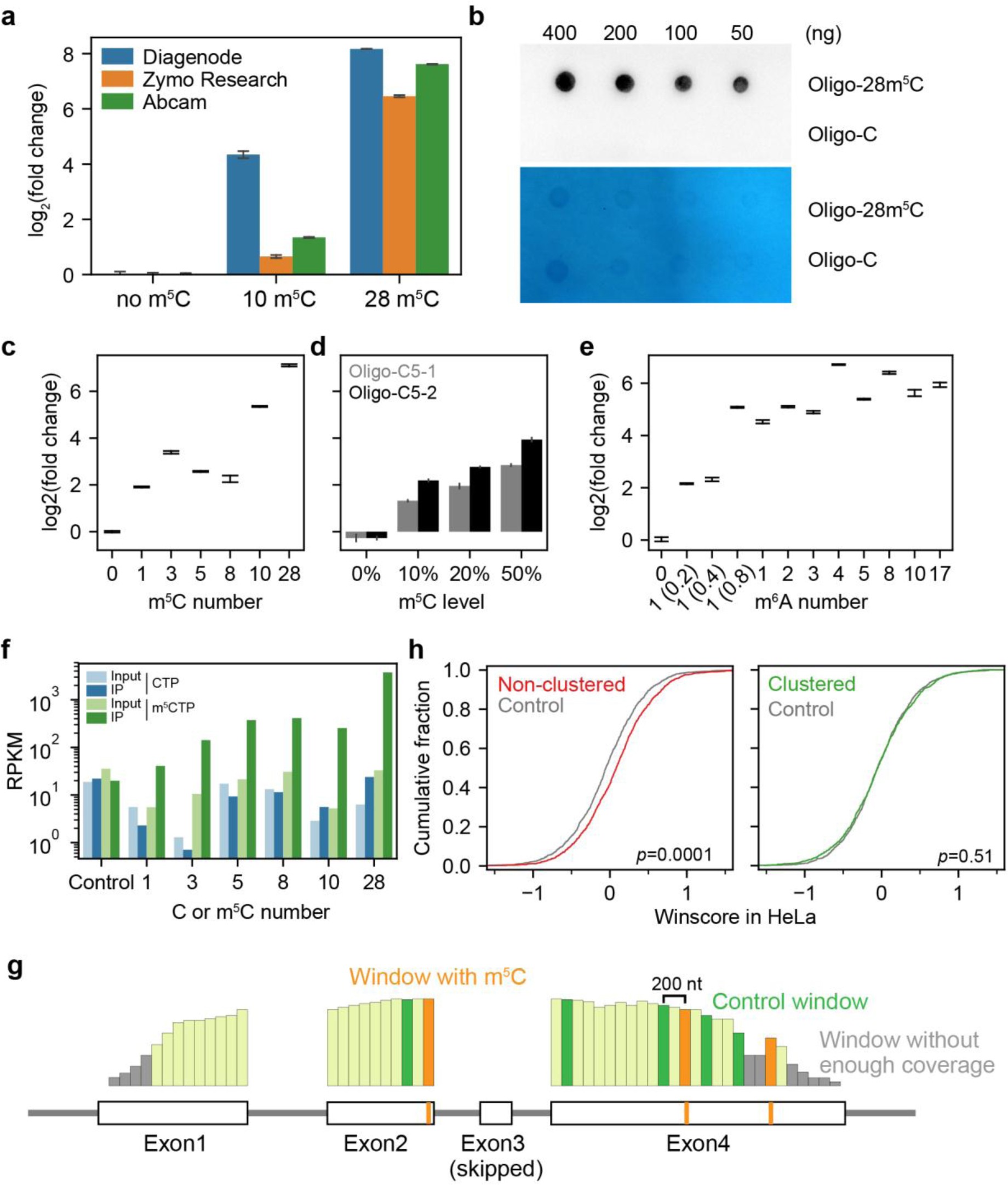
Supplementary Fig. 3: Verification of RNA m5C via RIP rtPCR and m5C RIP-seq.
From: Genome-wide identification of mRNA 5-methylcytosine in mammals

(a) The fold changes between IP and input samples of in vitro transcribed RNAs with different numbers of m5C sites relative to the non-m5C control RNA. Three anti-m5C antibodies (Diagenode, C15200003; Zymo Research, A3001; Abcam, ab10805) were examined using RIP RT-PCR. Three transcripts (Oligo-C, Oligo-10m5C and Oligo-28m5C, Supplementary Table 5) containing 0, 10 and 28 m5C sites were used. Error bars, standard deviation based on three technical replicates. (b) Top: dot blotting on in vitro transcribed m5C and non-m5C RNAs with an anti-m5C antibody (Diagenode, C15200003). Bottom: methylene blue staining of the RNAs served as a loading control. (c, d) The relationship between the enrichment fold and the number of m5C sites in the in vitro transcribed transcripts. (c) Transcripts containing 0, 1, 3, 5, 8, 10, 28 m5Cs were examined using RIP RT-PCR. In short, m5C or non-m5C RNAs in IP and input samples were measured by RT-PCR. The log2 fold change between m5C and non-m5C RNAs was then calculated. (d) For the transcript with 5 m5C sites, m5C and non-m5C transcripts were mixed at different allelic frequencies (0, 10, 20 and 50%) and two transcripts were tested. Error bars, standard deviation based on three technical replicates. (e) The relationship between the enrichment fold and the number of m6A sites in the in vitro transcribed transcripts. In vitro transcribed transcripts containing 0, 1, 2, 3, 4, 5, 8, 10, 17 m6As were examined using RIP RT-PCR. For the transcript with 1 m6A site, m6A and non-m6A transcripts were mixed at different allelic frequencies (20, 40 and 80%). Error bars, standard deviation based on three technical replicates. (f) RPKM of CTP or m5CTP transcribed transcripts in m5C RIP-seq, corresponding to Fig. 2c. (g) The control window selection in m5C RIP-seq data analysis. An RKPM cutoff of input was set to remove lowly expressed windows (grey). Next, two overlapped sliding windows of one m5C site were selected as the m5C-containing windows (orange). The upstream and downstream windows that were 200 nt away from the m5C-containing windows were selected as control windows (green). (h) The cumulative distributions of winscores of windows with either non-clustered or clustered m5C sites in HeLa cells. Non-clustered, windows containing the high-confidence sites called using our pipeline; clustered, windows containing the sites called without sample-specific filters minus windows containing the high-confidence sites. Control windows were selected from the upstream and downstream regions of the m5C site containing windows. Windows with RPKM ≥ 1 in the input sample were required for analysis. The difference between control windows and m5C candidate windows was determined using the Kolmogorov-Smirnov test.