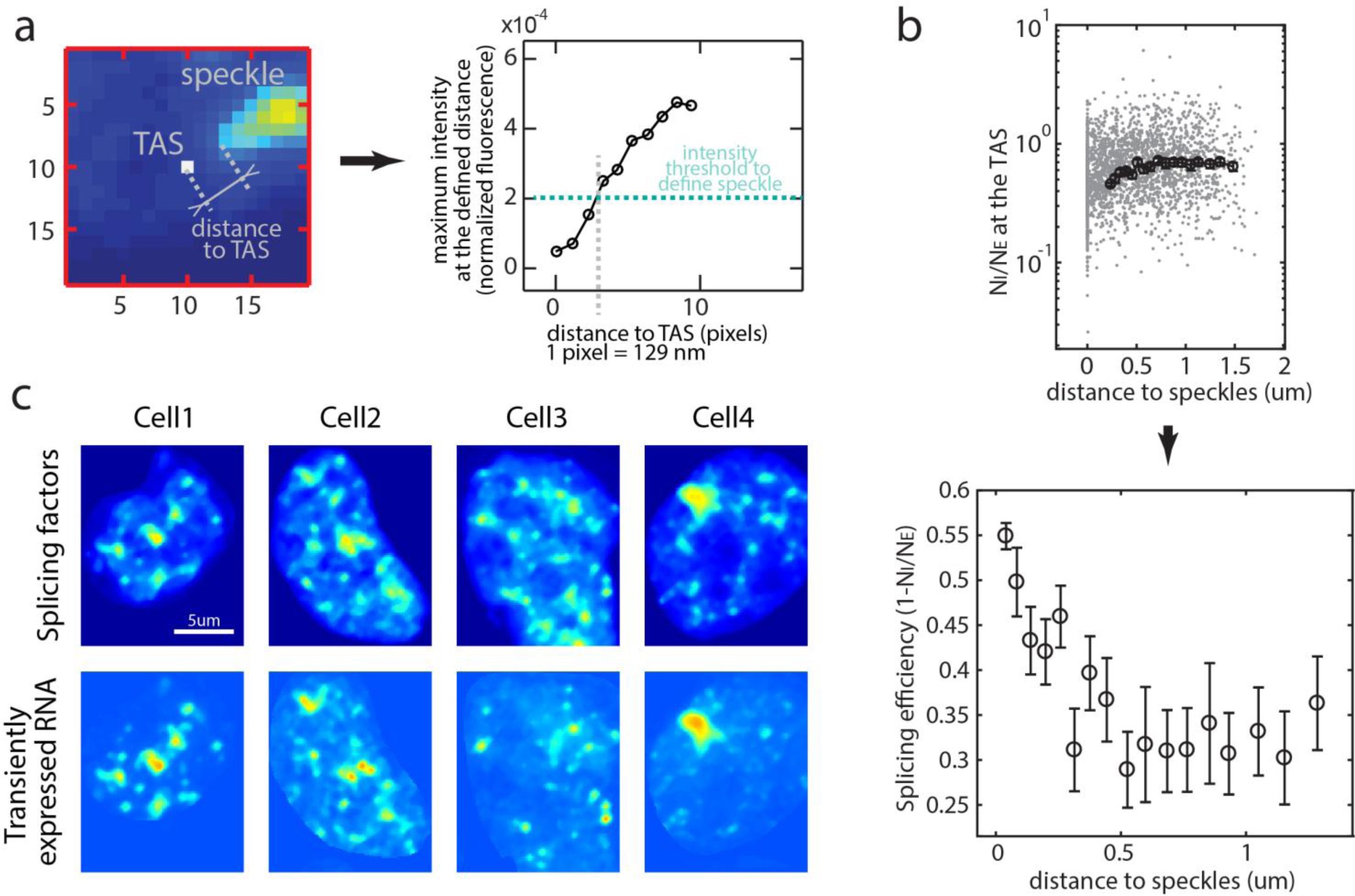
Supplementary Figure 5
From: Constitutive splicing and economies of scale in gene expression

(a) Measurement of the distance between a TAS and the nearest speckle. We first defined a set of fixed distances from the TAS. Specifically, we defined distance in units of pixels. Each circle (center panel) represents a defined distance from the TAS. Then, we measured the maximum fluorescent intensity at fixed distances. Finally, we plotted the maximum intensity versus the distance and found the minimum distance where the intensity reaches a pre-set threshold (right panel). (b) Raw data (n = 2421) for Fig. 5d. Error bars represent standard error of the mean. (c) The spatial distribution of splicing factors positively correlates with nascent splicing targets in HEK293 cells. Top: Splicing factors in the nucleus by citrine labeling Serine/arginine-rich splicing factor 1 (SRSF1); Bottom: RNA from transient transfection in the nucleus by FISHing intron. The cells have stably integrated citrine labelled SRSF1 gene and transiently transfected RNA (a synthetic SRSF1 targeted transcript, see Materials and Methods). The transient transfection generates multiple transcription active sites in the nucleus. As shown in the figure, the activities of these TASs are positively correlated with the proximity to speckles: every TAS is co-localized with a speckle and higher expressed TASs are with higher amount of splicing factors. Notice that some speckles do not have correlated TAS. This is because there are other TASs in the cell apart from the transiently transfected RNAs.