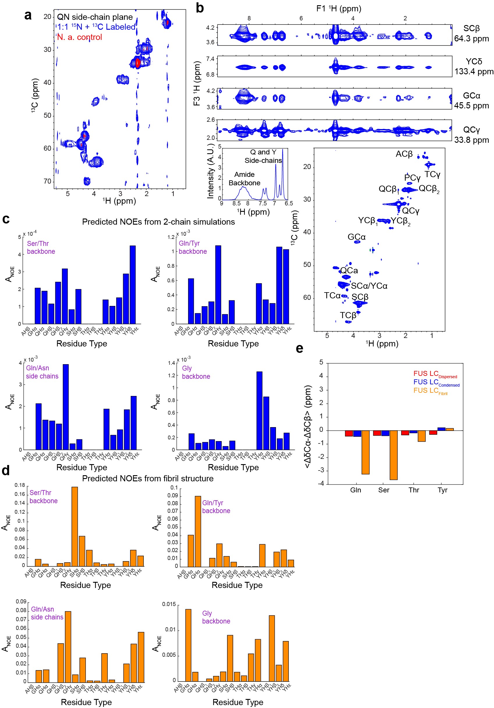
Supplementary Figure 2: Intermolecular contacts in the condensed phase.
From: Molecular interactions underlying liquid−liquid phase separation of the FUS low-complexity domain

A) Comparison of the glutamine/asparagine side chain plane of the 3D (1H)15N-HSQC-NOESY-1H13C-HSQC between a 1:1 15N/12C and 14N/13C sample (blue) and a 1:1 15N/12C + 14N/12C sample (red). Decreased intensity of the natural abundance control (red) suggests a low contribution of intramolecular artifact to the NOEs. B) 13C/12C filtered-edited NOESY-HSQC on a 1:1 15N/12C and 15N/13C sample. This experiment shows NOEs to all the different residue types. Effective NOE amplitudes calculated from a two-chain simulation of FUS120-163 for serine/threonine backbone (C), glutamine/tyrosine backbone (D), glutamine/asparagine side chains (E), and glycine backbone (F). The overall trend of interaction is similar to experimental NOE profiles, but slight differences in the amplitudes of the NOEs exist, possibly due to the absence of dynamical information in the simulation. Predicted intermolecular NOEs from the FUS 37-97 fibril structure (PDB ID: 5W3N) for serine/threonine backbone (G), glutamine/tyrosine backbone (H), glutamine/asparagine side chains (I), and glycine backbone (J). The overall pattern of NOEs in the fibril structure differs from the condensed phase. The difference between the observed and predicted random coil Cα and Cβ chemical shift values for condensed FUS LC and fibrillar FUS 37-97. Condensed FUS LC values are between -1 and 1, indicating that disorder is preserved in the condensed phase, while chemical shifts in the fibrillar form are closer to values associated with β-sheet structure.