Supplementary Figure 6: Related to Fig. 5.
From: The nascent RNA binding complex SFiNX licenses piRNA-guided heterochromatin formation

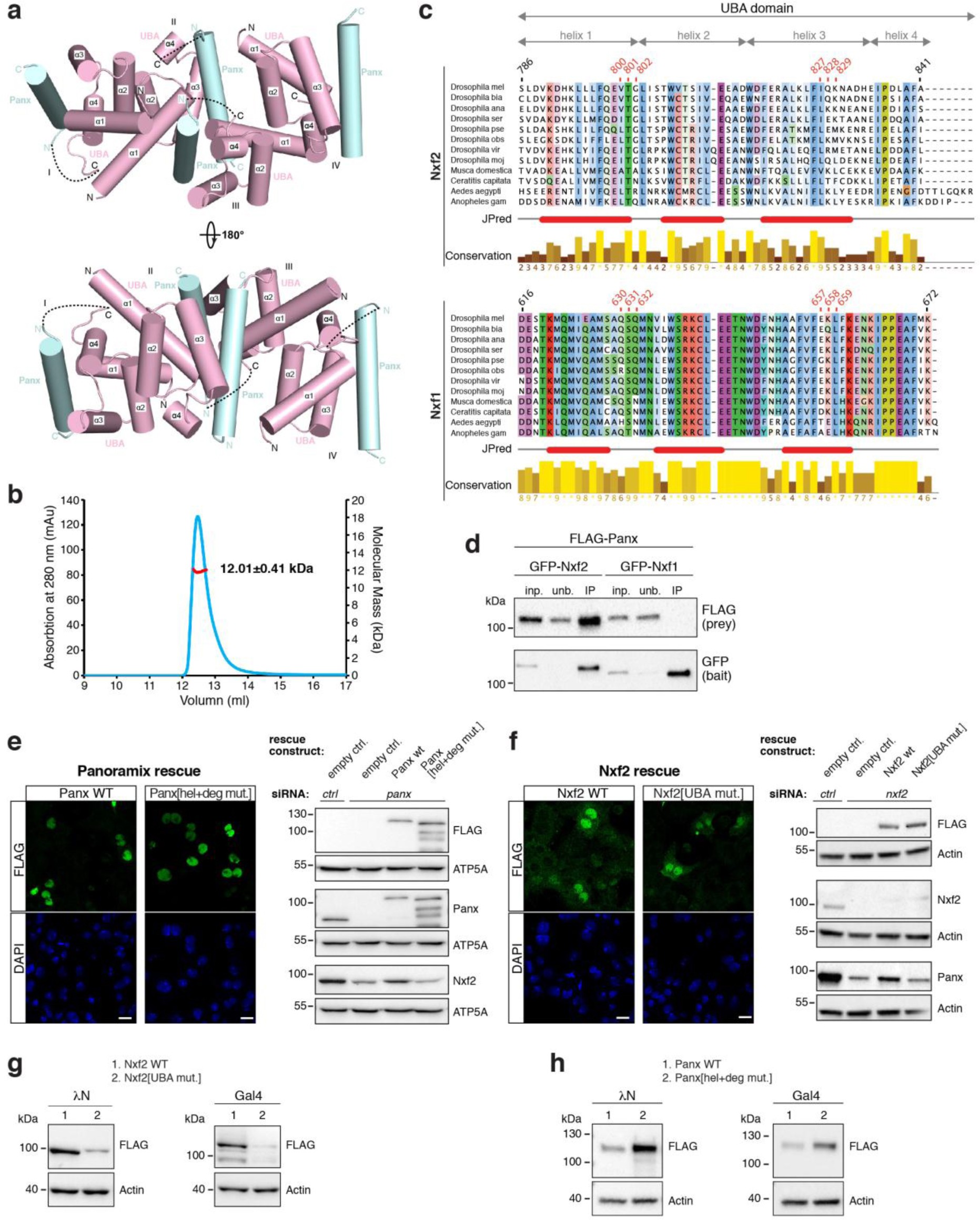
a, Cartoon view of four UBA-linker-helix monomers in the crystal asymmetric unit. The linkers between the UBA domain and the Panoramix helix are largely invisible and are shown as dashed lines. b, Molecular weight of UBA-linker-Panoramix helix measured by SEC-MALS assay. The red line represents the SEC-MALS calculated molecular weight, which is 12.01±0.41 kDa. The theoretical molecular weight is 11.06 kDa, indicating that UBA-linker-Panoramix helix is a monomer in solution. c, Protein sequence alignment of the Nxf2 and Nxf1 UBA domains from indicated insect species. The relevant mutated residues are marked in red. Shown below are predicted secondary structural elements and the conservation score for each position. d, Western blot analysis of GFP-Nxf2 or GFP-Nxf1 immunoprecipitation experiments using lysate from S2 cells transiently co-transfected with indicated FLAG-Panoramix expressing plasmids (relative amount loaded in immunoprecipitation lanes: 3x). e, Left: Confocal images showing OSCs (scale bar: 10 μm) with indicated, transiently transfected FLAG-tagged, siRNA-resistant Panoramix constructs. Right: Western blots showing levels of indicated proteins in OSC lysates with indicated knockdowns and transiently transfected FLAG-tagged, siRNA-resistant Panoramix constructs (ATP5A served as loading control). f, Left: Confocal images showing OSCs (scale bar: 10 μm) with indicated, transiently transfected FLAG-tagged, siRNA-resistant Nxf2 constructs. Right: Western blots showing levels of indicated proteins in OSC lysates with indicated knockdowns and transiently transfected FLAG-tagged, siRNA-resistant Nxf2 constructs (ATP5A served as loading control). g, h, Western blots showing levels of indicated fusion proteins (left: λN, right: Gal4) in lysates of transiently transfected OSCs (related to Fig. 5i, j; Actin served as loading control). Source data: uncropped blot images: Supplementary Data Set 1.