Extended Data Fig. 3: BRAFKD:14-3-3 complex assembled in vitro results in active conformation of BRAFKD, with BRAFKD dimer and 14-3-3 dimer flexibly tethered by phosphopeptide:14-3-3 interactions.
From: Negative regulation of RAF kinase activity by ATP is overcome by 14-3-3-induced dimerization

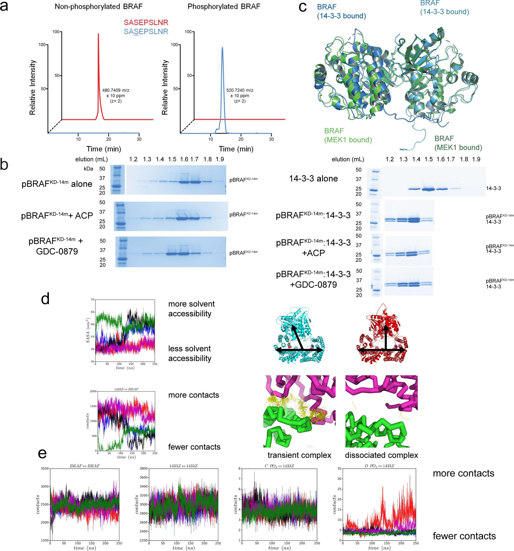
a, Identification of phosphorylation on pBRAFKD(BRAFKD-14m phosphorylated at S729) - S729 phosphorylation was quantified at >99% by LC-MS/MS analysis. b, SDS-PAGE analysis of size exclusion experiments in Fig. 2b. c, Alignment of the BRAF dimer (green) in an active conformation from the previously reported BRAFKD:MEK1 hetero-tetramer structure (PDB ID = 4MNE) aligned with the BRAF dimer (blue) from the BRAFKD:14-3-3 hetero-tetramer in Fig. 2c. d, Equilibrium molecular dynamics simulation showing crystal lattice induced BRAF-14-3-3 interface is transient, with increased solvent accessibility between BRAF and 14-3-3 in 3/5 simulations over time (top left, green, blue and black vs red and purple) and a decreased number of intermolecular contacts in 3/5 simulations over time (bottom left). Right panels show initial (cyan) and dissociated (red) conformations and beginning and ending non-pS729 region contacts (bottom). e, BRAF:BRAF, 14-3-3:14-3-3 and pS729 contacts do not change over time, indicating a real interaction.