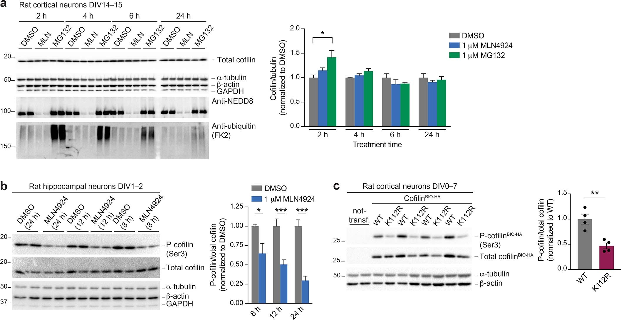
Extended Data Fig. 8: General neddylation inhibition and specific blockade of NEDD8 conjugation to K112 reduce cofilin phosphorylation in neurons.
From: Global site-specific neddylation profiling reveals that NEDDylated cofilin regulates actin dynamics

a, Neddylation inhibition does not change neuronal cofilin protein levels. Representative immunoblotting of total cell lysates of cultured rat cortical neurons, treated with DMSO, 1 μM MLN4924 or 1 μM MG132 for 2, 4, 6 and 24 h at DIV14–15, with anti-cofilin, anti-tubulin, anti-actin, anti-GAPDH, anti-NEDD8 and anti-ubiquitin (FK2) antibodies. Cofilin levels were measured and normalized to tubulin (Kruskal-Wallis tests; 2 h, *P = 0.0107, Dunn’s multiple comparison test, *P < 0.05 (DMSO vs. MG132); 4 h, P = 0.1965; 6 h, P = 0.5403; 24 h, P = 0.5474; n = 4 samples per treatment for 2, 4 and 6 h, n = 8 wells per treatment for 24 h, from two cultures). b, MLN4924 treatment decreases cofilin Ser3 phosphorylation. Immunoblotting of total cell lysates of cultured rat hippocampal neurons, treated with DMSO or 1 μM MLN4924 for 24, 12 or 8 h from DIV1–2 (representative blot) and DIV5–6, with anti-P-cofilin (Ser3), anti-cofilin, anti-tubulin, anti-actin, and anti-GAPDH antibodies. Quantification of P-cofilin/total cofilin levels (one-way ANOVA, F(5,35) = 14.3, ***P < 0.001; Sidak’s multiple comparisons (DMSO vs. MLN4924), *P < 0.05, ***P < 0.001; n = 6 DMSO and n = 7 or 8 MLN4924, from three neuron cultures). c, Reduced phosphorylation of non-neddylatable cofilinK112R. Immunoblotting of total cell lysates of cultured rat hippocampal neurons, nucleofected with cofilinBIO-HA WT or K112R constructs from DIV0–7, with anti-P-cofilin (Ser3), anti-cofilin, anti-tubulin, and anti-actin antibodies. Quantification of P-cofilin/total cofilin levels (unpaired, two-tailed t test, t(6) = 4.622, **P < 0.01 (P = 0.0036), n = 4 samples per group, from two cultures). Uncropped blot images and data for graphs are available as Source data. Molecular mass is indicated in kilodalton. Data are presented as mean ± s.e.m.