Extended Data Fig. 3: Following RTEL1 depletion, R-loops are accumulated in telomerase positive cells.
From: RTEL1 suppresses G-quadruplex-associated R-loops at difficult-to-replicate loci in the human genome

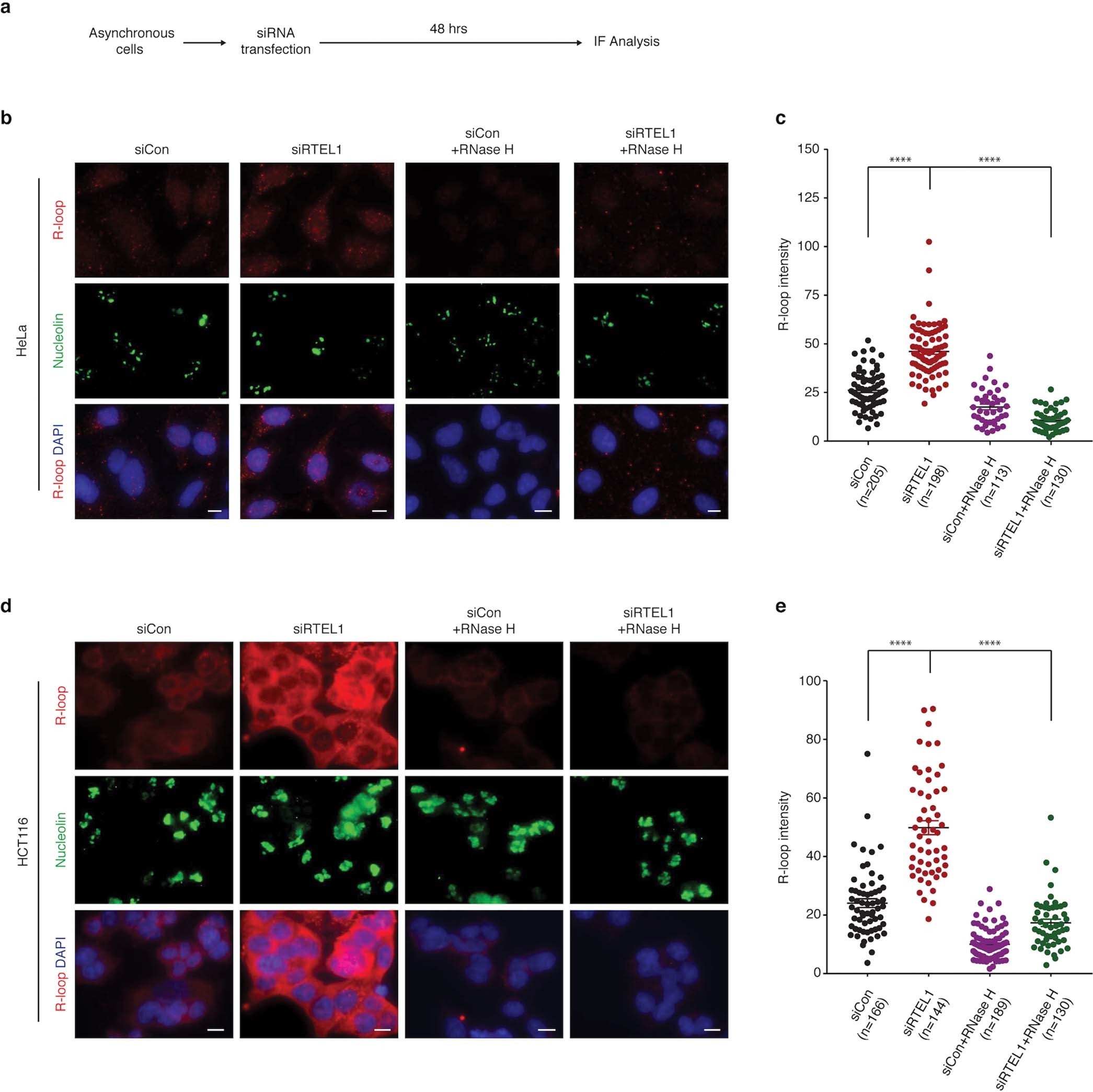
a, Experimental workflow for the analysis of R-loops in interphase HeLa or HCT116 cells following RTEL1 depletion. b & c, Representative IF images (b) and quantification (c) of interphase HeLa cells stained with S9.6 antibody specific for R-loops (red), or a nucleolin antibody (green). DNA was stained with DAPI (blue). Error bars represent median ± s.e.m. (N = 3). ****p < 0.0001, based on two-tailed non-parametric Mann Whitney test. d & e, Representative IF images (d) and quantification (e) of interphase HCT116 cells stained with S9.6 antibody specific for R-loops (red), or a nucleolin antibody (green). DNA was stained with DAPI (blue). The S9.6 signal intensity per nucleus was calculated by Fiji/ImageJ software and determined by subtracting the S9.6 staining with that from nucleoli (defined by nucleolin; green) in each nucleus. In each case, a specificity control for S9.6 staining is shown, in which fixed cells were treated with RNase H to eliminate R-loops. Error bars represent median ± s.e.m. (N = 3). ****p < 0.0001, based on two-tailed non-parametric Mann Whitney test. Scale bar is 10 µm. Data for graphs in panels c,e are available as Source data.