Extended Data Fig. 4: R-loops accumulate at specific regions of the genome following RTEL1 depletion.
From: RTEL1 suppresses G-quadruplex-associated R-loops at difficult-to-replicate loci in the human genome

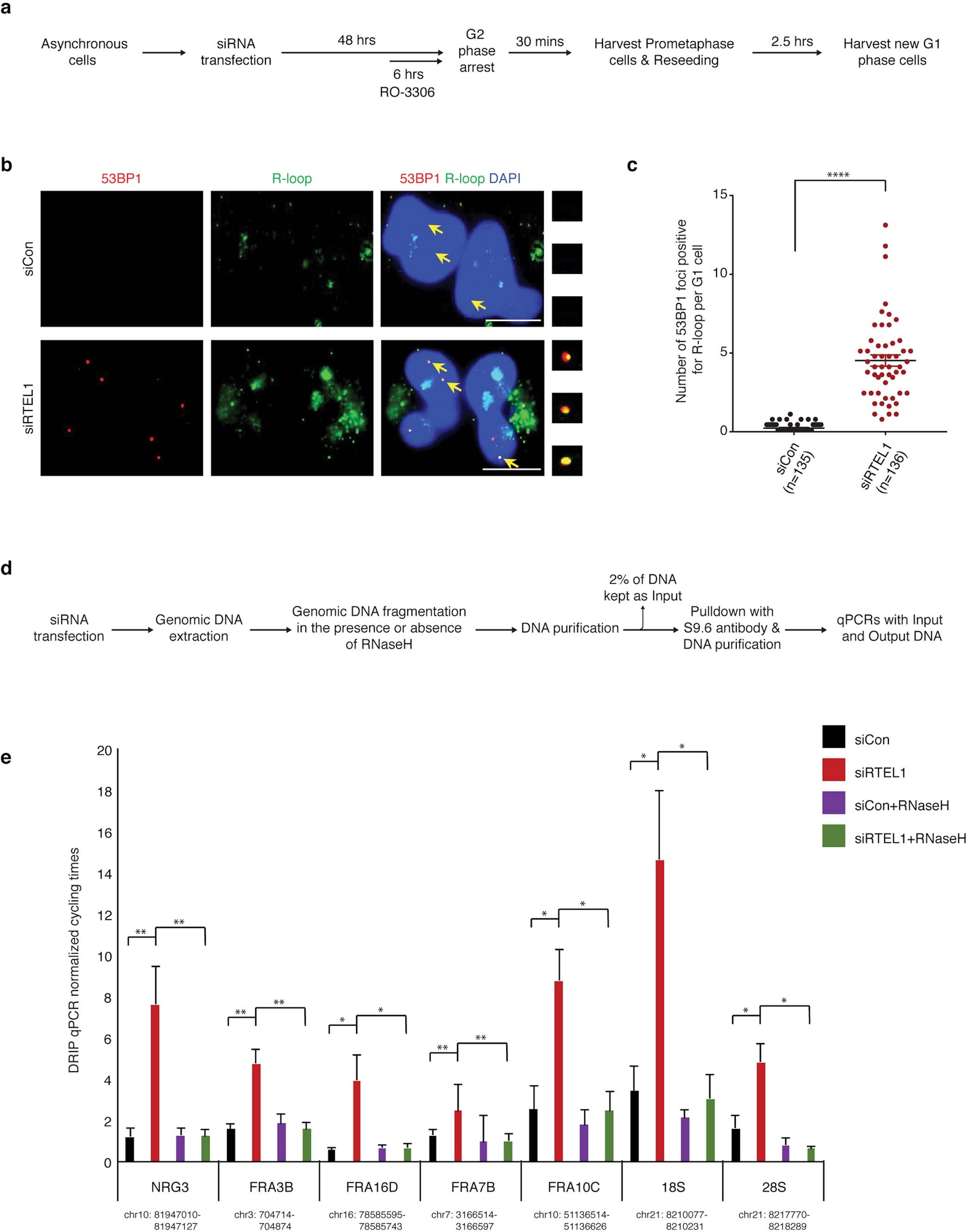
a, Experimental workflow of cell synchronization and siRNA treatment for analyzing G1 phase U2OS cells. b, Representative IF images of G1 cells transfected with control siRNA or RTEL1 siRNA and stained with S9.6 antibody specific for R-loops (green) or a 53BP1 antibody (red). DNA was stained with DAPI (blue). Scale bar is 10 µm. c, Quantification of co-localization between 53BP1 bodies and R-loops in G1 cells from panel b. Error bars represent median ± s.e.m. (N = 3). ****p < 0.0001, based on two-tailed non-parametric Mann Whitney test. d, Experimental workflow for the quantitative analysis of R-loops enriched at different loci of the genome following RTEL1 depletion by DNA-RNA immunoprecipitation (DRIP) qPCR. e, Quantification of R-loops by DRIP qPCR at different genomic loci. The qPCR value was normalized against a region of the ZNF554 gene for each sample. Error bars indicate mean ± s.d. *p < 0.05; **p < 0.01, based on two-tailed Student’s t-test. (N for each locus: NRG3 = 8, FRA3B = 7, FRA16D = 4, FRA7B = 7, FRA10C = 3, 18 S = 5, 28 S = 3). Data for graphs in panels c,e are available as Source data.