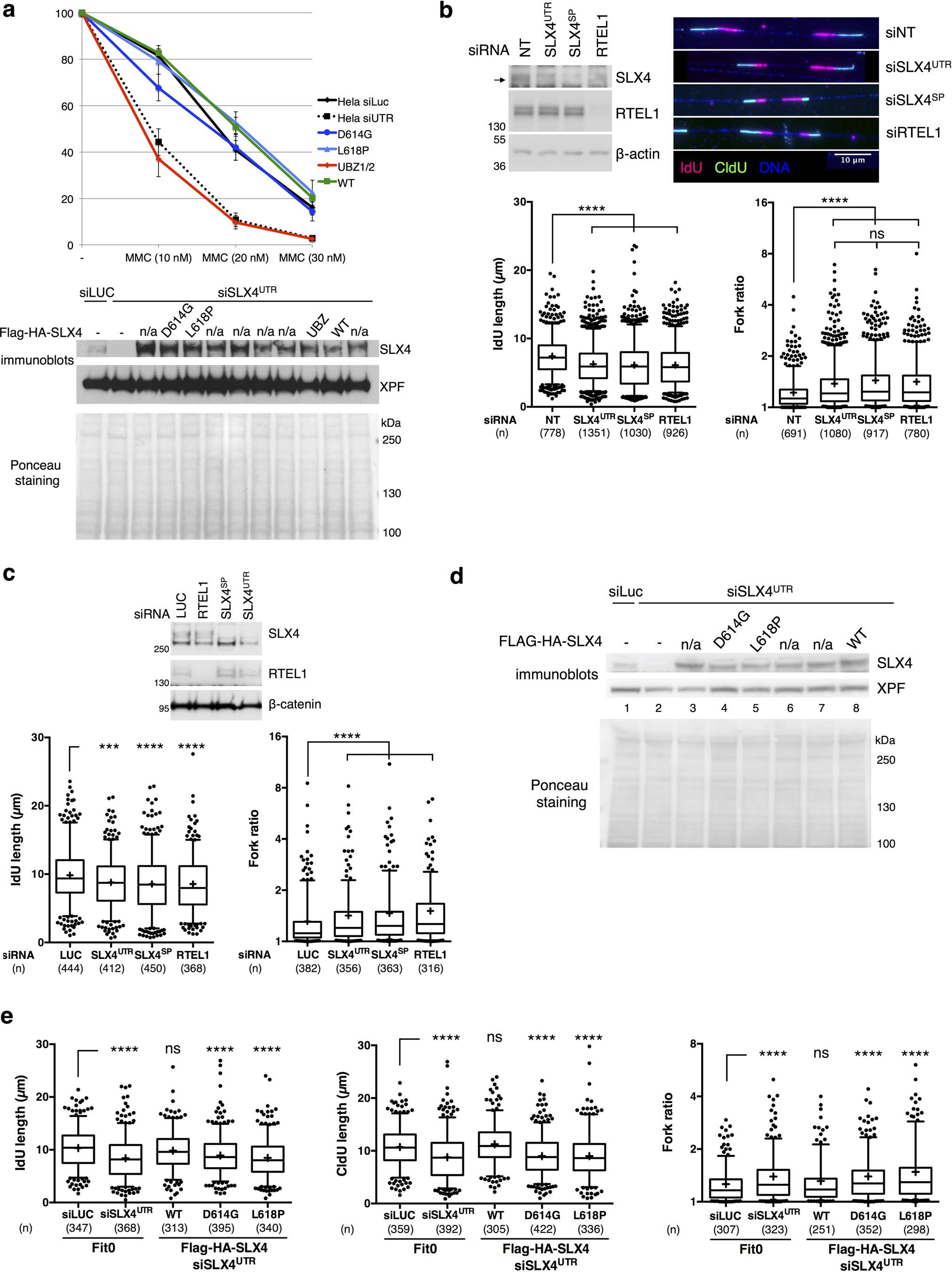
Extended Data Fig. 5: Interaction between SLX4 and RTEL1 is required for proper replication fork progression but not for ICL repair.
From: SLX4 interacts with RTEL1 to prevent transcription-mediated DNA replication perturbations

(a) Colony survival assay with mock-depleted (siLUC) and SLX4-depleted (siUTR) HeLa “Fit0” and HeLa Flp-In T-REX cells expressing WT or mutated Flag-HA-SLX4 as indicated treated with MMC for 24 hrs. Values represent the means and SEM from three independent experiments. The Immunoblots were carried out with antibodies against SLX4 and XPF. n/a: lanes that are not relevant to the colony survival assay. A portion of the corresponding Ponceau stained membrane is shown under the immunoblots. SLX4 runs just above the 250 kDa mark while XPF runs slightly above the 100 kDa mark. (b) Analysis of replication fork dynamics in HeLa cells depleted for SLX4 or RTEL1, as described in Fig. 3a. NT: non-targeting control siRNA. Data are shown in boxplots (median, first and third quartile) with 5th-95th percentile whiskers (+: mean, n: number of unbroken signals analysed). Statistical significance was assessed with the Mann-Whitney test (ns: not significant, ***: p < 0.001, ****: p < 0.0001). The immunoblots were performed with antibodies against SLX4, RTEL1 and ß-actin used as internal loading control. The arrow indicates the SLX4 band. (c) as in b in U2OS “Fit0” cells depleted for SLX4 or RTEL1. LUC: control siRNA. (d) Control immunoblots and the corresponding Ponceau stained membrane for Fig. 3b showing the relative levels of endogenous SLX4 (lane 1 before depletion; lanes 2 to 8 after depletion) and recombinant WT or mutated SLX4 proteins expressed in cells depleted for endogenous SLX4 (lanes 3 to 8). SLX4 runs just above the 250 kDa mark while XPF runs slightly above the 100 kDa mark. n/a: lanes that are not relevant to the data shown in Fig. 3b. (e) as in b in U2OS “Fit0” and U2OS Flp-In T-REX cells stably expressing DOX-inducible WT or mutated Flag-HA-SLX4 as indicated. siSLX4UTR was used to deplete endogenous SLX4. Uncropped images of the immunoblots in panels a-d and data for graphs in panels a,b,c,e are available as Source data.