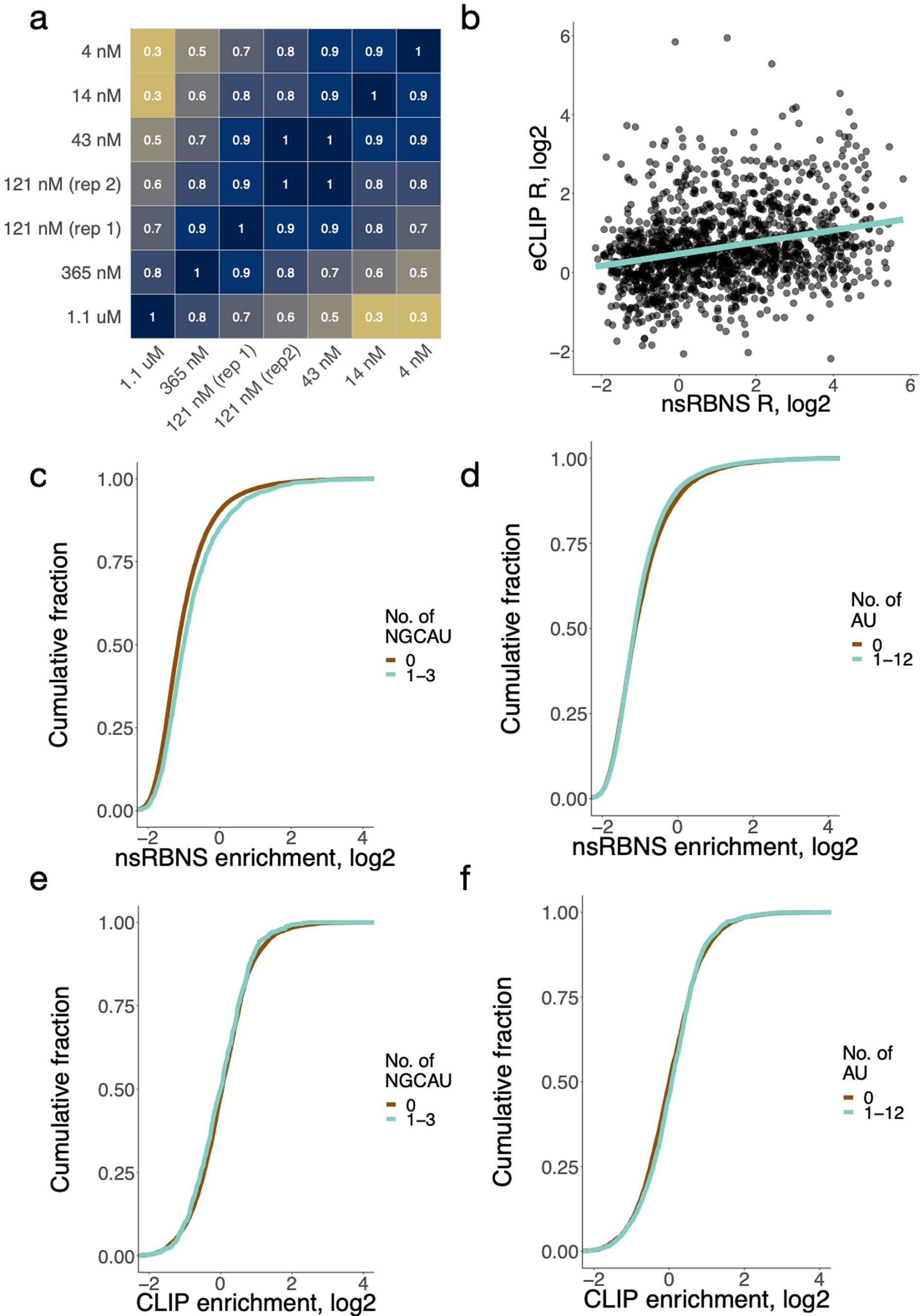
Extended Data Fig. 1: RBFOX2 nsRBNS reveals binding to a set of moderate-affinity secondary motifs.
From: Concentration-dependent splicing is enabled by Rbfox motifs of intermediate affinity

a, Correlations among seven natural sequence nsRBNS experiments. Pearson correlations are reported for any sequence with an enrichment (R) value greater than 1. Darker color indicates a higher correlation (R 1.1.463 cor.test function). n = 38467. b, Correlation of nsRBNS R with eCLIP enrichment at oligo-derived regions for all oligonucleotides or sequence regions containing a single GCAUG Rbfox primary motif (n = 2946). c, R value distribution of nsRBNS sequences containing 0 (n = 21596) or 1-3 (n = 2397) NGCAU motifs. d, R value distribution of nsRBNS sequences containing 0 (n = 11077) or 1-3 (n = 12916) AU motifs. e, RBFOX2 eCLIP in HepG2 at library positions in the transcriptome for 0 (n = 7041) or 1-3 (n = 711) NGCAU motifs. RBFOX2 peaks were compared to a no-protein control to determine enrichments. f, RBFOX2 eCLIP in HepG2 at library positions in the transcriptome for 0 (n = 4610) or 1-3 (n = 3142) AU motifs. RBFOX2 peaks were compared to a no-protein control to determine enrichments.