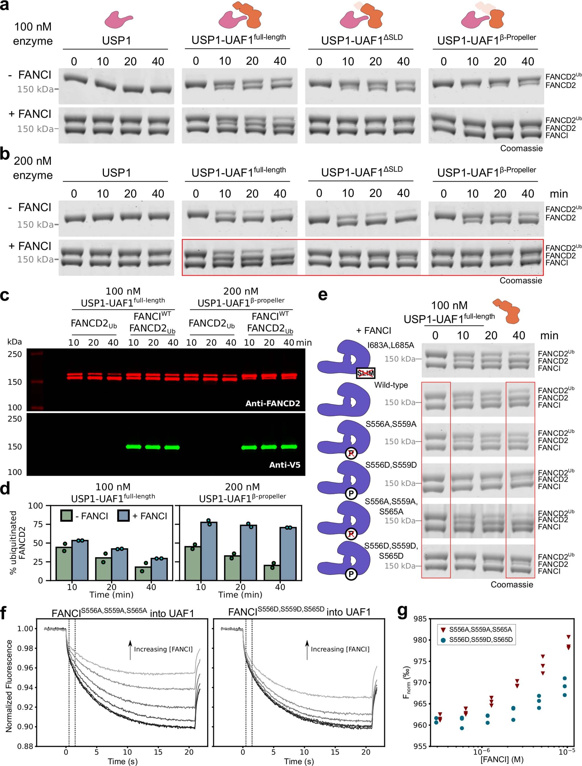
Extended Data Fig. 5: Deubiquitination assays of FANCD2 by USP1-UAF1.
From: Structural basis of FANCD2 deubiquitination by USP1−UAF1

a, Deubiquitination time-courses for full-length USP1 alone and with the addition of various UAF1 truncations, at 100 nM USP1, 100 nM UAF1 as assessed by SDS-PAGE and Coomassie staining. All assays were in the presence of 4 μM 61 base pair dsDNA, and performed at least twice (two technical replicates). Uncropped gels are provided as Source Data. b, Deubiquitination time-courses for USP1 alone and with the addition of various UAF1 truncations, at 200 nM USP1, 200 nM UAF1 as assessed by SDS-PAGE and Coomassie staining. Assays were in the presence of 4 μM 61 base pair dsDNA, and performed at least twice (two technical replicates). For all assays 1 μM ubiquitinated FANCD2 was used, and 1 μM FANCI where included. Red boxes indicate results displayed in Fig. 3. Uncropped gels are provided as Source Data. c, Deubiquitination time-courses as assessed by Western blot. Assays were in the presence of 4 μM 61 base pair dsDNA, and performed twice (two technical replicates). Uncropped blots are shown. d, Quantification of Western blots. Mean values were determined from n = 2 independently performed replicates and are represented as bars, with the individual replicates shown as points. e, Deubiquitination time-courses for full-length USP1 (100 nM) and full-length UAF1 (100 nM) with ubiquitinated FANCD2 and various FANCI mutants as assessed by SDS-PAGE and Coomassie staining. For all assays 1 μM ubiquitinated FANCD2 and 1 μM FANCI were used. Assays were in the presence of 4 μM 61 base pair dsDNA, and performed at least twice (two technical replicates). Red boxes indicate results displayed in Fig. 3. Uncropped gels are provided as Source Data. f, MST profiles for two-fold serial dilutions of phosphodead S556A-S559A-S565A FANCI (ranging from 0.3 to 10.4 μM) or phosphomimic S556D-S559D-S565D FANCI (ranging from 0.3 to 9.3 μM) with His6-3C-UAF1 (100 nM; labelled with 25 nM Red-tris-NTA dye). The region used for quantification is highlighted by dashed lines. g, Binding isotherms derived from quantification of MST profiles. Estimation of dissociation constants was not performed as saturation was not reached. MST measurements were performed in triplicate.