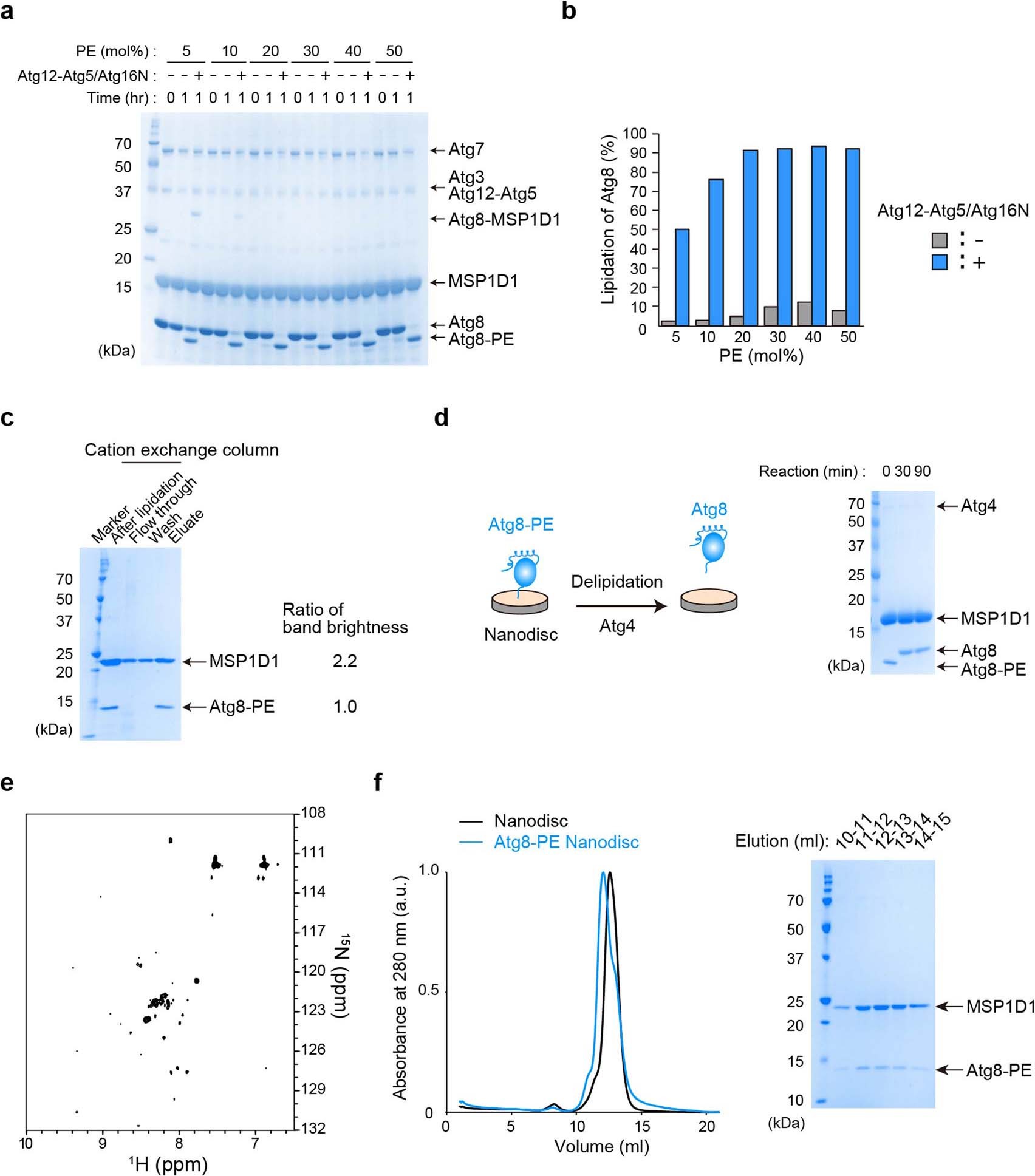
Extended Data Fig. 2: Reconstitution of Atg8-PE onto lipid bilayer nanodiscs.
From: Membrane perturbation by lipidated Atg8 underlies autophagosome biogenesis

a, Atg8–PE formation on nanodisc incorporating various amounts of PE. Lipidation reaction mixtures containing Atg8, Atg7, Atg3, nanodiscs incorporating 50–95% POPC and 5–50 mol% POPE and MgATP are incubated for 1 hr in the presence and absence of Atg12–Atg5–Atg16N and subjected to urea SDS–PAGE. The gel is stained by Coomassie brilliant blue. At lower concentration of PE, Atg8–MSP1D1 conjugate is produced as a byproduct. The experiment was performed once. b, Quantification of Atg8 lipidation in (a). The population of Atg8-PE is calculated from the band brightness in (a) measured by ImageJ software. c, Purification of Atg8–PE reconstituted nanodiscs incorporating 70 mol% POPC and 30 mol% POPE by a cation exchange column. The ratio of MSP1D1 and Atg8–PE in the band brightness is approximately 2, indicating that one Atg8–PE molecule is reconstituted per nanodisc on average. d, Delipidation of Atg8–PE by Atg4. Atg8-PE is incubated with Atg4 and delipidation is confirmed by urea SDS–PAGE as shown in the right panel. e, 1H-15N HSQC spectrum of [u-15N]-labeled Atg8-PE on nanodiscs. Few amide signals are observed. f, Size exclusion chromatography of Atg8-PE (blue) and empty (black) nanodiscs. SDS-PAGE analysis of the elution peak of Atg8-PE nanodiscs is shown in the right panel. Source data for graphs are available online. Experiments were repeated once (a) or three times independently (c,d,f) with similar results.