Extended Data Fig. 1: Effect of IRS mutation and p97 inhibition on I3 distribution (related to Fig. 2).
From: Targeted substrate loop insertion by VCP/p97 during PP1 complex disassembly

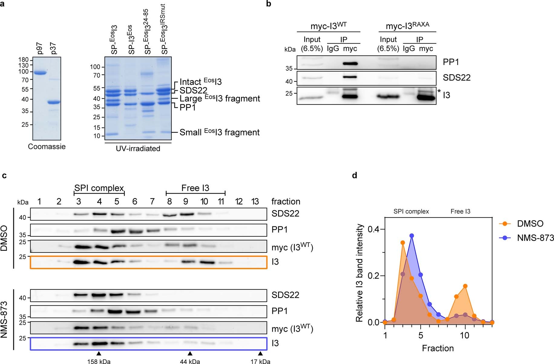
(a) Coomassie-stained SDS-gels of purified proteins used in the in vitro assays. Eos fusion proteins were UV-irradiated to convert from the green to the red Eos version leading to fragmentation as indicated. (b) Co-immunoprecipitation confirms interaction of I3 with PP1 and SDS22 in the SDS22–PP1–I3 (SPI) complex peak fractions. Myc-tagged I3WT or the PP1 binding-deficient I3RAXA mutant were transiently over-expressed in HEK293 cells. Lysates were separated by size exclusion chromatography and SPI complex peak fractions (corresponding to fractions 4 and 5 in Fig. 2d) subjected to anti-myc coimmunoprecipitation, followed by Western blot analysis as indicated. Asterisk indicates the light chain of the anti-myc antibody. (c) Size exclusion chromatography of lysates from HEK293 cells expressing myc-tagged I3WT treated with p97 inhibitor NMS-873 (10 µM) or DMSO for 2 h, followed by Western blot analysis as indicated. Note the shift in the distribution from free I3 to the PP1-bound form (SPI complex) upon NMS-873 treatment. (d) Quantification of signals for endogenous I3 in (c) as indicated.