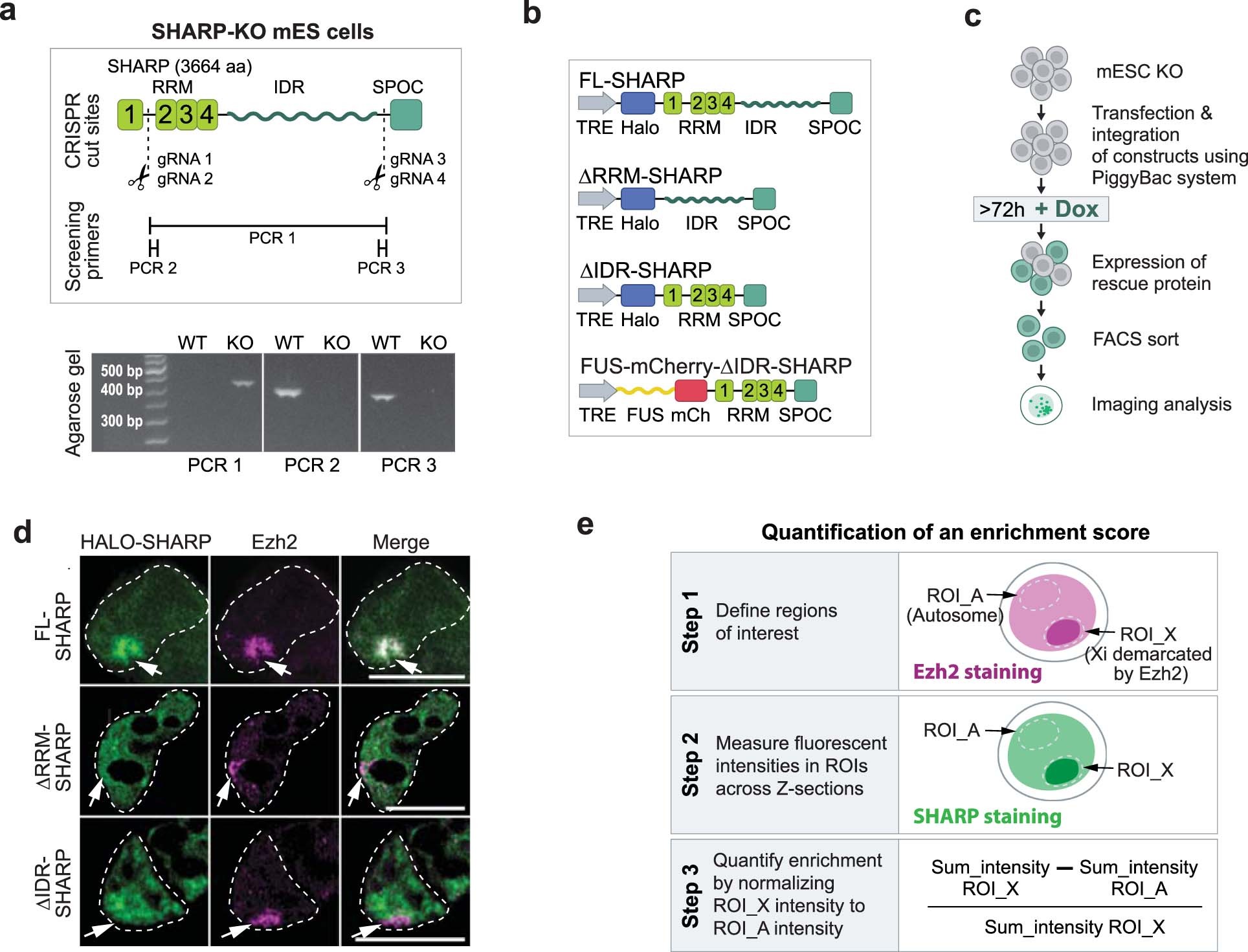
Extended Data Fig. 3: Formation of SHARP assemblies is required for SHARP enrichment on the Xi and is dispensable for Xist binding.

a) Generation of SHARP-KO cell line in TX mESCs. Top: schematic of CRISPR cut sites used to generate SHARP-KO mESCs and PCR primers used to screen for KO clones; bottom: agarose gel confirming homozygous deletion of SHARP in SHARP-KO clone H8 mESCs. b) Schematics of constructs used to generate rescue cell lines in TX SHARP-KO or TX SHARP-HALO-AID backgrounds. Grey arrow represents dox-inducible promoter; blue box represents HALO (or eGFP) tags used; light green boxes represent RNA Recognition Motifs (RRM); wavy green line represents the Intrinsically Disordered Regions (IDRs); dark green box represents the Spen Paralog and Ortholog C-terminal (SPOC) domain. Full-length SHARP (FL-SHARP), deletion of RRM domain (ΔRRM-SHARP), deletion of IDR domain (ΔIDR-SHARP), deletion of IDR domain and insertion of alternative IDR domain from FUS protein (FUS-ΔIDR-SHARP). c) Schematic showing experimental workflow for generating and enriching stable SHARP rescue mESCs (FL-SHARP, ΔRRM-SHARP, ΔIDR-SHARP, FUS-ΔIDR-SHARP) using constructs from Extended Data Fig. 3b. d) Representative images of SHARP enrichment (HALO, green) over the Xi (anti-Ezh2 immunofluorescence, magenta) in female mESCs containing dox-inducible Xist, genetic deletion of SHARP, and stable integrations of HALO-tagged FL-SHARP, ΔRRM-SHARP, or ΔIDR-SHARP (n > 10 cells per condition). Xist and SHARP rescue constructs induced with doxycycline for 72 hours; images shown as Z-sections; scale bars 10 μm e) Diagram of image analysis workflow for quantifying SHARP enrichment over the Xi (Fig. 3b).