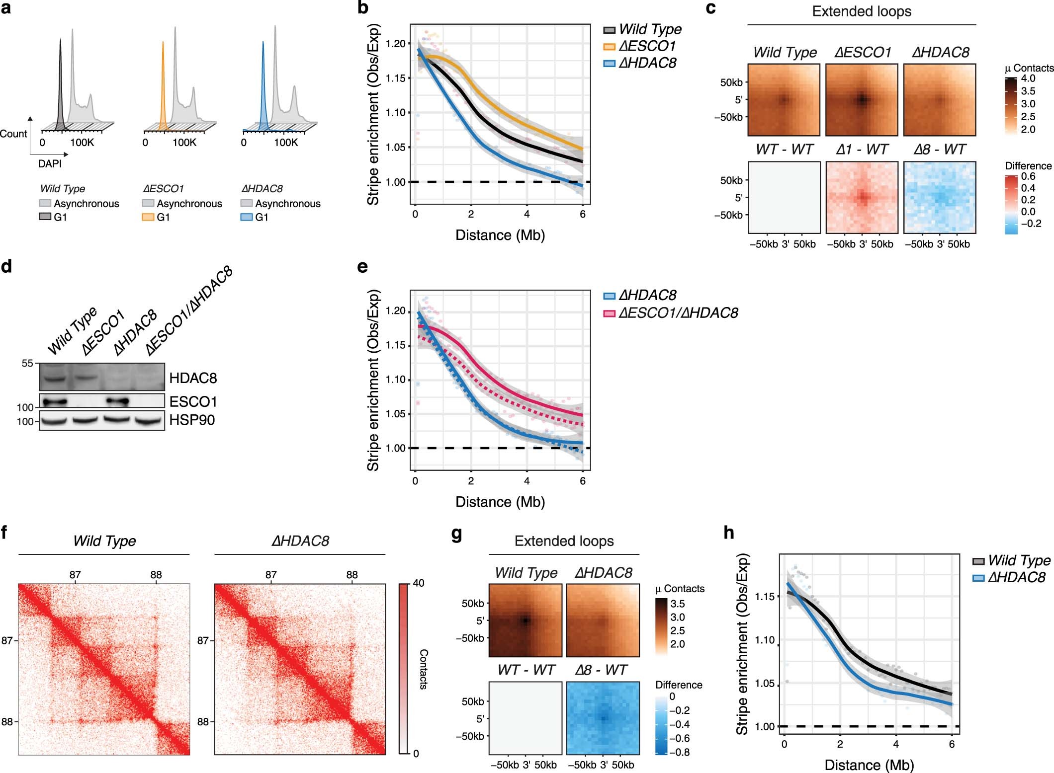
Extended Data Fig. 1: The looping defect of ∆HDAC8 cells is ESCO1-dependent.
From: The cohesin acetylation cycle controls chromatin loop length through a PDS5A brake mechanism

(a) The 10% smallest cells were sorted to obtain G1 cells. FACS plots showing the DNA content of unsorted (asynchronous) and sorted (G1) cells. Cells were fixed and stained with DAPI. (b) Aggregate stripe analysis to quantify the signal enrichment emanating from CTCF sites at 100-kb resolution. The architectural stripe phenotype is observed in independent clones. (c) APA analysis reveals that the extended loop phenotype is also observed in independent clones. Differential APA plots for extended loops compared to wild type (WT). ∆ESCO1 (∆1) cells show an increase in extended loops. ∆HDAC8 (∆8) cells show a decrease in extended loops. (d) Western blot analysis of the indicated genotypes. This experiment was performed twice with similar results. (e) Aggregate stripe analysis to quantify the signal enrichment emanating from CTCF sites at 100-kb resolution. The short stripes in ∆HDAC8 cells are rescued upon ESCO1 deletion. This phenotype is also observed in a replicate Hi-C experiment in an independent ∆ESCO1/∆HDAC8 clone (dashed line). (f) Hi-C contact matrices for asynchronous cells of the indicated genotypes. A locus at chromosome 2 is shown at 10-kb resolution. Matrices were normalized to 100 million contacts per sample. (g) APA for extended loops. Differential APA plots for extended loops compared to wild type (WT). Asynchronous ∆HDAC8 (∆8) cells show a decrease in extended loops. (h) Aggregate stripe analysis to quantify the signal enrichment emanating from CTCF sites at 100-kb resolution. Asynchronous ∆HDAC8 cells display shorter stripes in comparison to asynchronous wild type cells.