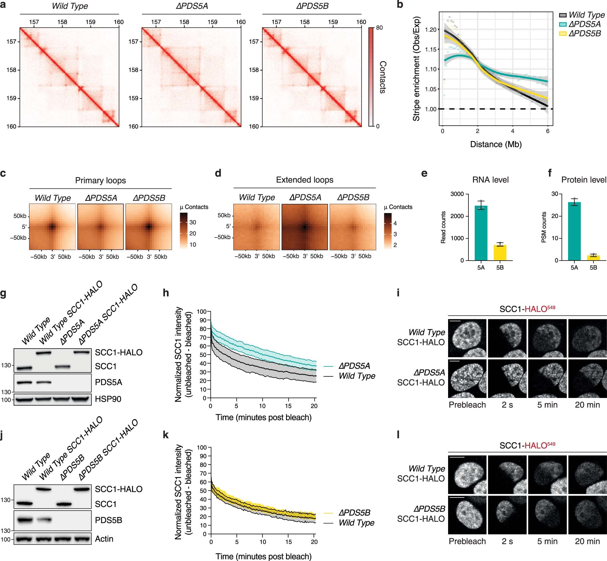
Extended Data Fig. 4: PDS5B does not control chromatin looping in HAP1 cells.
From: The cohesin acetylation cycle controls chromatin loop length through a PDS5A brake mechanism

(a) Hi-C contact matrices for G1 cells of the indicated genotypes. A locus at chromosome 5 is shown at 10-kb resolution. Matrices were normalized to 100 million contacts per sample. ∆PDS5B cells do not display chromatin looping defects. (b) Aggregate stripe analysis to quantify the signal enrichment emanating from CTCF sites at 100-kb resolution. PDS5B does not control the length of stripes. (c) Aggregate peak analysis (APA) for primary loops. PDS5B does not regulate primary loops. (d) APA for extended loops. ∆PDS5B cells do not show an increase in extended loops. (e) The RNA read counts of PDS5A and PDS5B in wild type HAP1 cells, from11. Mean and standard deviation are shown of three biological replicates (grey circles depict replicates). (f) The PSM counts of PDS5A and PDS5B in whole cell proteomics in wild type HAP1 cells. Mean and standard deviation are shown of three biological replicates (grey circles depict replicates). (g) Western blot analysis of wild type and ∆PDS5A cells with either untagged or tagged SCC1-HALO. (h) Quantification of the FRAP experiment in SCC1-HALO tagged G1 cells. Mean and standard deviation for 17 wild type cells and 17 ∆PDS5A cells, measured over 5 independent experiments. (i) Example images of cells used in (h) at the indicated time points after photobleaching. White scale bar is 5 µm. Note that the ∆PDS5A cells display a ‘vermicelli’-like SCC1 localization. (j) Western blot analysis of wild type and ∆PDS5B cells with either untagged or tagged SCC1-HALO. (k) Quantification of the FRAP experiment in SCC1-HALO tagged G1 cells. Mean and standard deviation for 12 wild type cells and 12 ∆PDS5B cells, measured over 4 independent experiments. (l) Example images of cells used in (k) at the indicated time points after photobleaching. White scale bar is 5 µm.