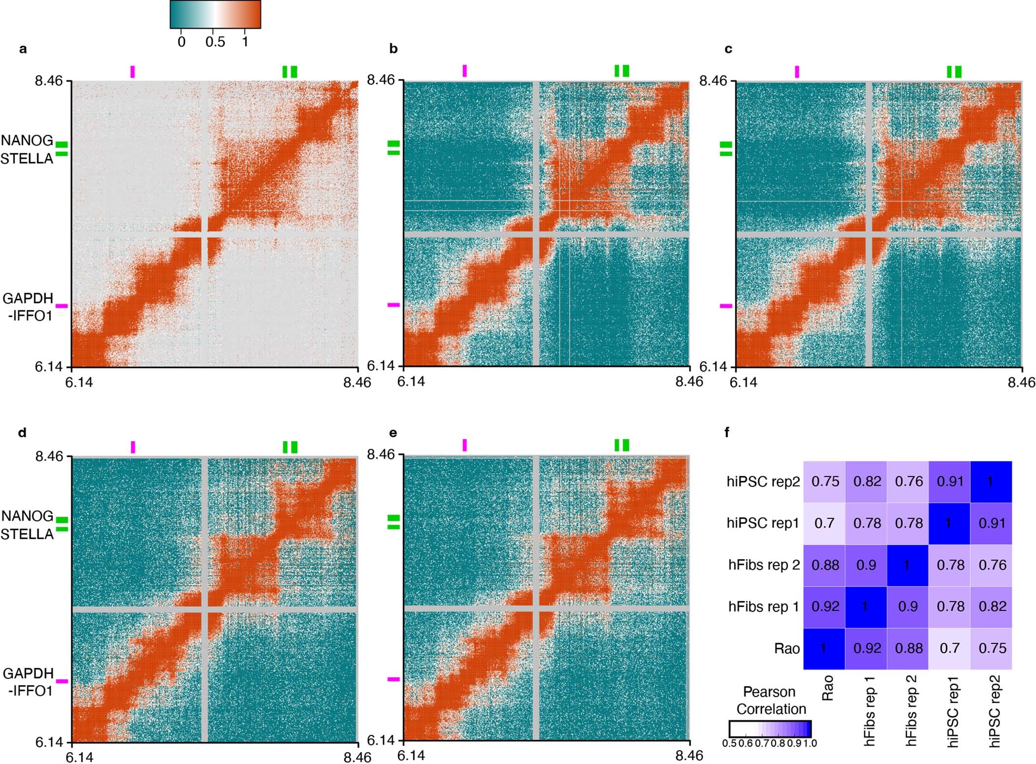
Extended Data Fig. 3: Contact matrices and correlation analyses between capture Hi-C replicates in hFibs, hiPSCs and published datasets.

a-c Contact matrices for the region chr12:6,140,000:8,460,000 in hFibs, displayed at 5-kb resolution, for (a) Hi-C data from Rao et al. (2014), (b) capture Hi-C for replica 1, and (c) capture Hi-C for replica 2. Plotted values are log10 of iteratively corrected interaction counts scaled to sum 1 million. The position of genes GAPDH-IFFO1 (magenta) and of STELLA and NANOG (green) are marked on X and Y axes. d, e Replicates 1 and 2, respectively, of the capture Hi-C from hiPSCs. Plotted values are the same as in (a-c). f Pearson correlation coefficient of the contact matrices between every pair of experiments: Rao et al. 2014, in-house hFibs (replicates 1 and 2), and hiPSCs (replicates 1 and 2).