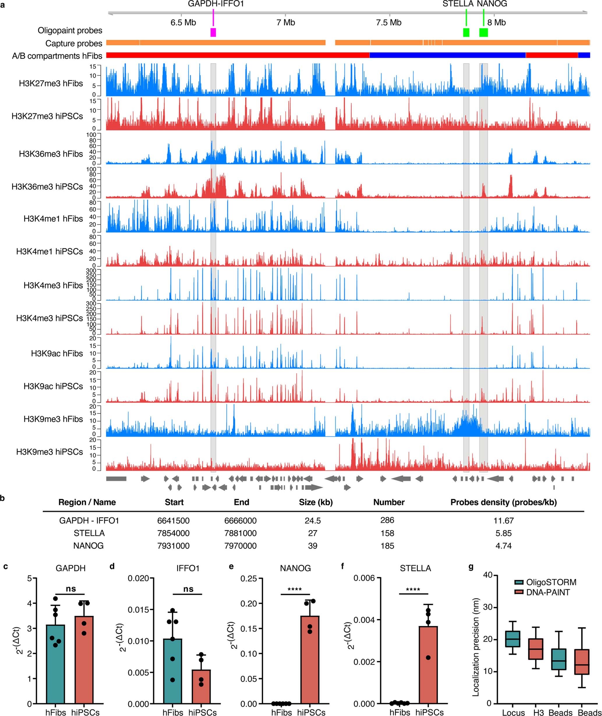
Extended Data Fig. 1: Schematic overview of human chromosome 12 region analyzed by MiOS.

a Schematic representation of chr12:6,140,000:8,460,000 region, showing the position of genes (grey arrows), Oligopaint probes (in green for NANOG, STELLA and magenta for GAPDH-IFFO1), and capture probes (orange). The A/B compartment track shows active A (red) and repressed B (blue) compartments for hFibs (from Hi-C; taken from9. Epigenetic marks for hFibs IMR90 (blue) and hiPSCs 20-b (red) are displayed (ChIP-seq tracks taken from30,31. The positions of the regions analyzed for the target genes (from left to right: GAPDH-IFFO1, STELLA, and NANOG) are highlighted in grey. b Genomic coordinates of Oligopaint probes. c-f qRT-PCR analysis in hFibs and hiPSCs for expression of (c) GAPDH, (d) IFFO1, (e) NANOG, and (f) STELLA. Mean and standard deviation (SD) of 2^-dCt values to B-ACTIN are shown; n = 6, and n = 4, independent replicates for hFibs and hiPSCs, respectively; two-tailed unpaired t-test; p = 0.4692 (c), p = 0.0672 (d), p = 1.4e-13 (e), p = 1.02e-7 (f). g Quantification of localization precision of super-resolution images. Boxplots (median with interquartile range) and whisker plots (10–90 percentile) are shown for oligoSTORM (locus, n = 8995), DNA-PAINT (H3, n = 23023), and oligoSTORM and DNA-PAINT beads (n = 135 and n = 158 localization tracks, respectively).