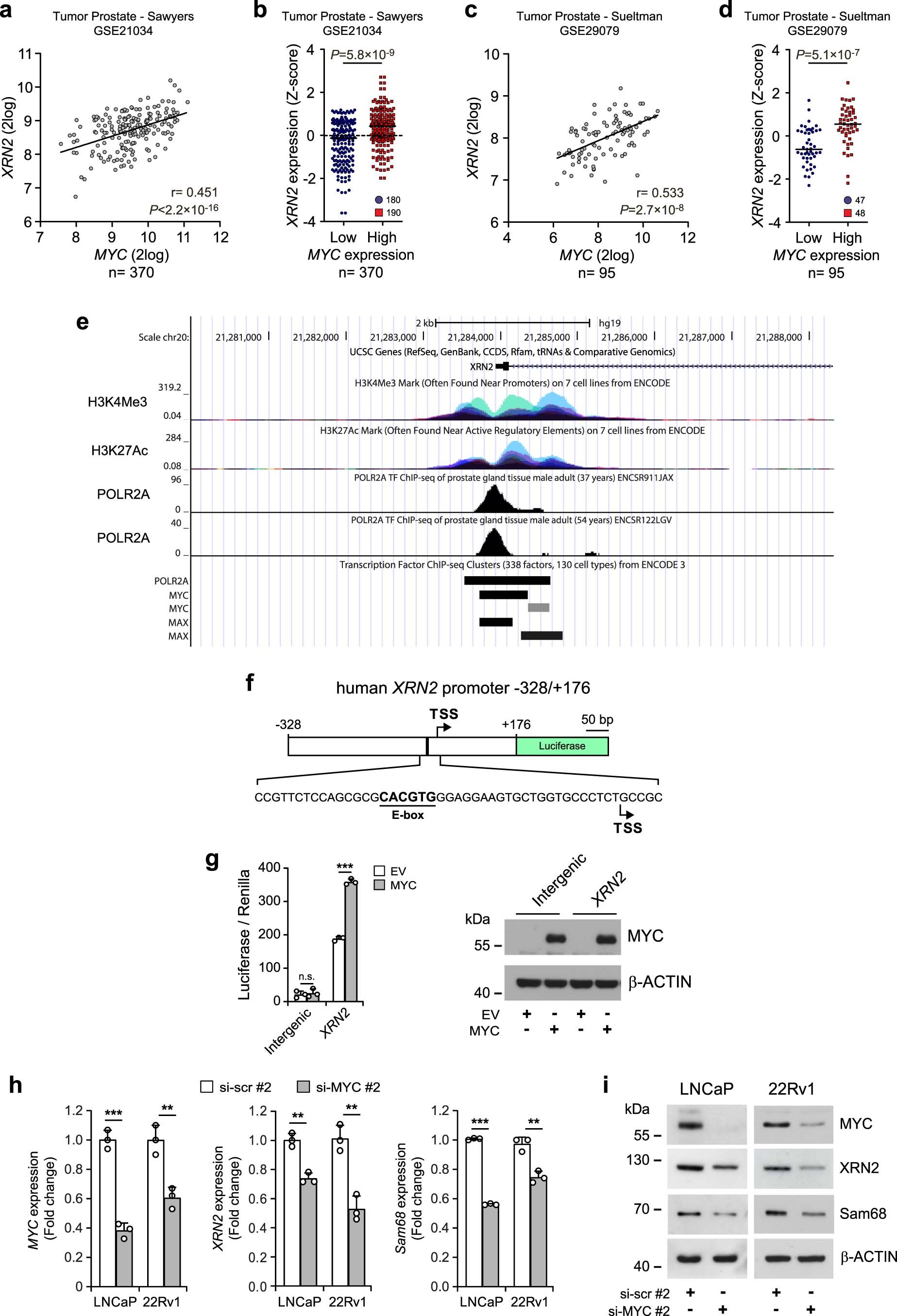
Extended Data Fig. 4: XRN2 and MYC expression are correlated in PC (Related to Fig. 3).

a-d, Pearson’s correlation between XRN2 and MYC expression (a,c) and distribution of XRN2 expression in MYClow (blue circles) and MYChigh (red squares) groups (b,d) retrieved from Sawyers (GSE21034) (a,b) and Sueltman (GSE29079) (c,d) datasets. Pearson’s correlation coefficient (r) (two-sided) and the p-values (P) of the correlation (95% confidence interval) were reported in a and c panels. In b and d statistical significance was calculated by Mann-Whitney test (two-sided) and the p-values are reported (95% confidence interval). e, UCSC Genome Browser snapshot of RNAPII, H3K27Ac and H3K4Me3 ChIP-seq profiles surrounding the TSS of the XRN2 gene. RNAPII (POLR2A), MYC and MAX binding regions are indicated (dark box). f, Schematic representation of the putative XRN2 promoter cloned upstream of the luciferase-based report pGL3-basic plasmid. The putative MYC binding site (E-box) is indicated in bold. g, Bar graph (left panel) represents luciferase activity of XRN2 promoter compared to an intergenic region (intergenic), used as negative control. The luciferase assay was performed in 293 T cells transfected, or not (empty vector, EV), with MYC-pCDNA3 vector (MYC). h,i, qPCR (h) and Western blot (i) analyses of MYC, XRN2 and Sam68 expression in LNCaP and 22Rv1 PC cells lines transfected with Control (si-scr#2) and MYC (si-MYC#2) siRNAs. The expression was reported as fold enrichment (ΔΔCq) of Histone 3. g-i, Data represent mean ± SD of three biological replicates. Statistical significance was calculated by unpaired Student’s t-test (two-sided). In g, the p-values are: intergenic P = 0.686, XRN2 P = 9.6 × 10−6. In h: MYC/LNCaP P = 2 × 10−4, MYC/22Rv1 P = 5.1 × 10−3, XRN2/LNCaP P = 1.5 × 10−3, XRN2/22Rv1 P = 2.7 × 10−3, Sam68/LNCaP P = 8.4 × 10−8, Sam68/22Rv1 P = 3.1 × 10−3). In the representation of panels, statistical value is reported as ** P < 0.01; *** P < 0.001; n.s. not significant.